LEMON Manuals: Even more car manuals for everyone: 1960-2025
Home >> Volkswagen >> 2021 >> Atlas SE R-Line, AWD >> Repair and Diagnosis (Single Page) >> Electrical >> Wiring Diagrams >> OEM Wiring Diagram (CDVC) >> Wiring Diagram >> Oil Pressure Switch, Throttle Valve Control Module, Knock Sensor 2, Engine/Motor Control Module
April 5, 2026: LEMON Manuals is launched! Read the announcement.

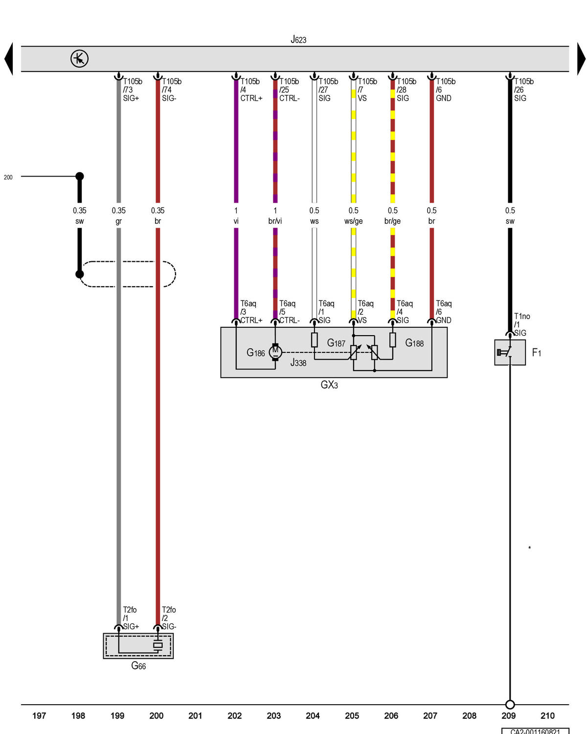
Oil Pressure Switch, Throttle Valve Control Module, Knock Sensor 2, Engine/Motor Control Module

GWWCA2-001160821Courtesy of VOLKSWAGEN GROUP OF AMERICA, INC.

F1 

Oil Pressure Switch Type:BT, Slpdok:, Aim:BTF1

GX3 

Throttle Valve Control Module Type:BT, Slpdok:, Aim:BTGX3

G66 

Knock Sensor 2 Type:BT, Slpdok:, Aim:BTG66

G186 

EPC Throttle Drive

G187 

EPC Throttle Drive Angle Sensor 1

G188 

EPC Throttle Drive Angle Sensor 2

J338 

Throttle Valve Control Module

J623 

Engine/Motor Control Module Type:BT, Slpdok:, Aim:BTJ623

T1no 

1-Pin Connector, Black

T2fo 

2-Pin Connector, Black

T6aq 

6-Pin Connector, Black

T105b 

105-Pin Connector, Black

200 

Ground Connection Shielding (in Engine/Motor Compartment Wiring Harness)

Ground Supply via the Housing