LEMON Manuals: Even more car manuals for everyone: 1960-2025
Home >> Volvo >> 2008 >> XC70 >> Repair and Diagnosis (Single Page) >> Electrical >> Body Electrical >> Can-Related Faults And Central Electronic Module (CEM) - Description And Operation >> Can Network >> Can-Related Faults And Central Electronic Module (CEM) -Description And Operation >> Can Communication, Fault-Tracing >> Fault-Tracing >> Identifying A Control Module In The Can Network
April 5, 2026: LEMON Manuals is launched! Read the announcement.

Identifying A Control Module In The Can Network

Fig 1: Identifying Ignition ON
GLL101053Courtesy of VOLVO CARS CORPORATION

For general information about fault-tracing the control area network:

HINT: DiCE can be used as fault detection tool if fault is suspected on the CAN-net that cannot be detected with normal troubleshooting. Interference, intermittent faults, faulty messages on the CAN-net (chattering control modules) etc., are examples of such faults. The tool registers fault messages used on the CAN-net. Fault messages may be caused by short intermittent malfunctions on the CAN-net or by a control module sending fault messages. See tools:951 3010 (memory card) as well as associated TJ 20402. 

If the load on the CAN network is too high, this may be due to a control module sending faulty messages on the CAN network (known as a disruptive control module). The fault may also be due to an intermittent short-circuit to supply voltage or ground in one of the CAN cables. This results in the control modules on the CAN network starting to send faulty messages. The faults can occur without a diagnostic trouble code (DTC) being stored by the control modules. The voltage can be measured between the CAN cables in order to check the load on the CAN network.

NOTE:

It is not necessarily the control module that has set the diagnostic trouble code that communicates incorrectly. Faulty messages can come from any control module in the same section of the CAN network. However, faulty communication in one network cannot affect the communication on the other network. In other words, faulty communication on MS-CAN cannot disrupt communication on HS-CAN and vice versa.

Check communication/load on CAN-net by measuring voltage between CAN-L and CAN-H.

Measure voltage between the following connections on the OBDII-box/diagnostics socket.

In order to identify which control module has faulty communication, cut the power supply to one control module at a time. Check the voltage in the CAN cables again. The easiest way to cut the power supply is to remove the fuse(s) for the relevant control module. Repeat until the voltage between the CAN wiring drops to the normal level.

NOTE:

When connecting and disconnecting certain control modules, diagnostic trouble codes (DTCs) may be stored in other control modules.

HINT: When the suspected defective control module has been identified, connect and disconnect the supply voltage to the control module a number of times to verify that the malfunction appears and disappears. Switch off the ignition between each check. 

NOTE:

Do not cut the power to the central electronic module (CEM) unless it is the last control module left to check.

A control module that is communicating incorrectly must be replaced.

NOTE:

After fault with control modules that interfere with communication, other control modules may remain in Limp-Home (that is, they work with reduced functionality) even when the ignition has been turned off and on a few times. For certain faults in the CAN-net where control modules have stopped communicating, it may help to disconnect/reconnect the battery  to "restart" the control module/CAN-net.

Other information 

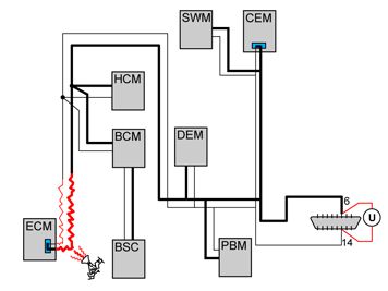
Fig 2: Identifying CAN-Net
GLL169887Courtesy of VOLVO CARS CORPORATION