LEMON Manuals: Even more car manuals for everyone: 1960-2025
Home >> Acura >> 2006 >> TSX Automatic >> Repair and Diagnosis >> Engine Performance >> System >> Advanced Diagnostics >> DTC P0685: Engine Control Module (ECM)/Powertrain Control Module (PCM) Power Control Circuit Malfunction >> Notes
April 5, 2026: LEMON Manuals is launched! Read the announcement.

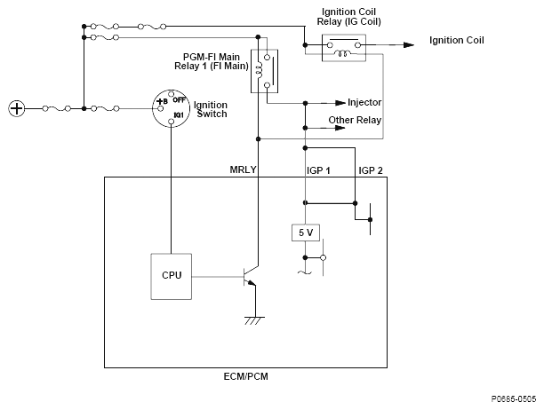
DTC P0685: Engine Control Module (ECM)/Powertrain Control Module (PCM) Power Control Circuit Malfunction: Notes

Fig 1: Engine Control Module (ECM)/Powertrain Control Module (PCM) - Circuit Diagram
G04845609