LEMON Manuals: Even more car manuals for everyone: 1960-2025
Home >> Acura >> 2007 >> TL Base >> Repair and Diagnosis >> Transmission >> Automatic Trans >> Automatic Transmission >> System Description >> Lock-up System >> Partial Lock-up
April 5, 2026: LEMON Manuals is launched! Read the announcement.

Partial Lock-up

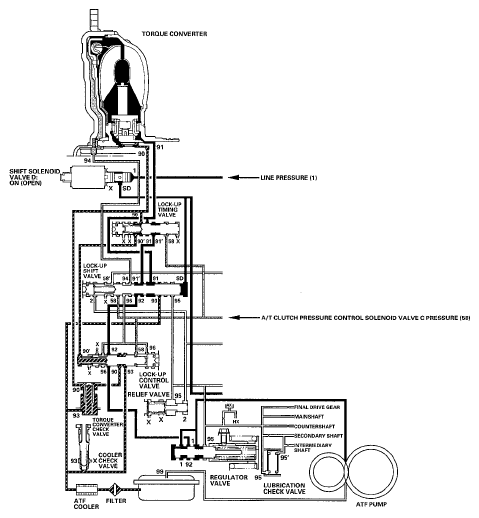
As the speed of the vehicle reaches the programmed value, PCM turns shift solenoid valve DON, and shift solenoid valve D uncovers the port of shift solenoid valve D pressure (SD) to the lock-up shift valve. The lock-up shift valve is moved to the left side to uncover the port of torque converter pressure (91) leading to the right side of the torque converter to engage the torque converter clutch. The PCM also controls A/T clutch pressure control solenoid valve C, and A/T clutch pressure control solenoid valve C pressure (58) is applied to the lock-up control valve and the lock-up timing valve. When A/T clutch pressure control solenoid valve C pressure (58) is low, torque converter pressure (91) from the lock-up timing valve is low. The torque converter clutch is engaged partially. A/T clutch pressure control solenoid valve C pressure (58) increases, and the lock-up timing valve moves to the left side uncovering the port and changing the torque converter pressure to high. Under this condition, the torque converter clutch is engaged by pressure from the right side of the torque converter; this condition is partial lock-up.

NOTE: When used, "left" or "right" indicates direction on the hydraulic circuit.
Fig 1: Identifying Power Flow - Partial Lock-Up
G05458817Courtesy of AMERICAN HONDA MOTOR CO., INC.