LEMON Manuals: Even more car manuals for everyone: 1960-2025
Home >> Acura >> 2016 >> TLX SH-AWD >> Repair and Diagnosis >> Engine Performance >> System >> Engine Control System - Advanced Diagnostics (P0974 - P2658) >> DTC Advanced Diagnostics >> DTC P16F2:Powertrain Control Module (PCM) Internal Circuit Malfunction (Starter Control Circuit Malfunction) (L4)
April 5, 2026: LEMON Manuals is launched! Read the announcement.

DTC P16F2:Powertrain Control Module (PCM) Internal Circuit Malfunction (Starter Control Circuit Malfunction) (L4)

General Description 

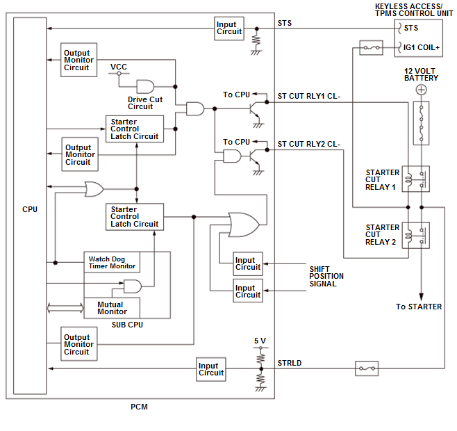
GHH198098Courtesy of HONDA, U.S.A., INC.

The starter control system prevents the starter from accidentally activating when the shift position is not in the P or N position, or when the engine is running. If the vehicle is turned mistakenly while shift position is not in P or N or while the engine is running, the powertrain control module (PCM) will stop power to the starter cut relays. In this system, two starter cut relays are connected in series (starter cut relay 1, starter cut relay 2) to prevent the starter from running continuously due to a starter cut relay malfunction. To activate the starter, the starter control latch circuit and the drive cut circuit which are in the PCM are switched ON to apply power to the starter cut relays. When the starter control latch circuit ON malfunction is detected, the drive cut circuit shuts down output to the starter control latch circuit to prevent the starter from continuing to run. If the starter control latch circuit return signal is HIGH when the starter is OFF (STS OFF), the PCM detects an ON malfunction of the starter control latch circuit and stores a DTC.

Monitor Execution, Sequence, Duration, DTC Type, OBD Status 

Execution Continuous
Sequence None
Duration 5.0 seconds or more
DTC Type One drive cycle, MIL on
OBD Status PASSED/FAILED/NOT COMPLETED (STILL TESTING)

Enable Conditions 

Condition  
Vehicle ON mode

Malfunction Threshold 

The starter control latch circuit (in the PCM) returns a signal HIGH to the CPU for at least 5.0 seconds.

Possible Cause 

NOTE:  The causes shown may not be a complete list of all potential problems, and it is possible that there may be other causes.

Diagnosis Details 

Conditions for setting the DTC 

When a malfunction is detected, the MIL comes on and a Pending DTC, a Confirmed DTC, and the freeze data are stored in the PCM memory.

Conditions for clearing the DTC 

The MIL is cleared if the malfunction does not return in three consecutive trips in which the diagnostic runs. The MIL, the Pending DTC, the Confirmed DTC, and the freeze data can be cleared with the scan tool Clear command or by disconnecting the 12 volt battery.