LEMON Manuals: Even more car manuals for everyone: 1960-2025
Home >> Audi >> 2021 >> Q3 Premium >> Repair and Diagnosis (Single Page) >> Electrical >> Wiring Diagrams >> OEM Wiring Diagrams >> Wiring Diagrams >> Network Data Bus >> Selector Lever, Selector Lever Sensor System Control Module, Battery Regulation Control Module
April 5, 2026: LEMON Manuals is launched! Read the announcement.

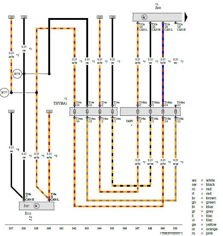
Selector Lever, Selector Lever Sensor System Control Module, Battery Regulation Control Module

G00611456Courtesy of AUDI OF AMERICA, LLC

E313 -  Selector Lever

J587 -  Selector Lever Sensor System Control Module

J840 -  Battery Regulation Control Module

T10a -  10-Pin Connector, Black

T14e -  14-Pin Connector, Black

T14ex -  14-Pin Connector, Black

T14hi -  14-Pin Connector, Black

T14hix -  14-Pin Connector, Black

T32e -  32-Pin Connector, Black

TAHV -  Coupling Point on High-Voltage Battery

THVBA1 -  High-Voltage Battery Regulation Coupling Point 1

B776 -  Hybrid CAN Bus High Connection 1 (in Main Wiring Harness)

B777 -  Hybrid CAN Bus Low Connection 1 (in Main Wiring Harness)

* -  Refer to Applicable High-Voltage Battery Wiring Diagram

*2 -  Refer to Applicable High-Voltage System Wiring Diagram

*3 -  For Vehicles with Hybrid Drive

*4 -  Refer to Applicable Wiring Diagram for Automatic Transmission

*5 -  Pre-Wired Component

*6 -  Depending on Equipment