LEMON Manuals: Even more car manuals for everyone: 1960-2025
Home >> BMW >> 1996 >> 328is Automatic >> Repair and Diagnosis (Single Page) >> Heating, Ventilation & A/C (HVAC) >> HVAC Control Systems >> Climate Control Inputs >> CLIMATE CONTROL Inputs >> Temperature Sensor Monitoring
April 5, 2026: LEMON Manuals is launched! Read the announcement.

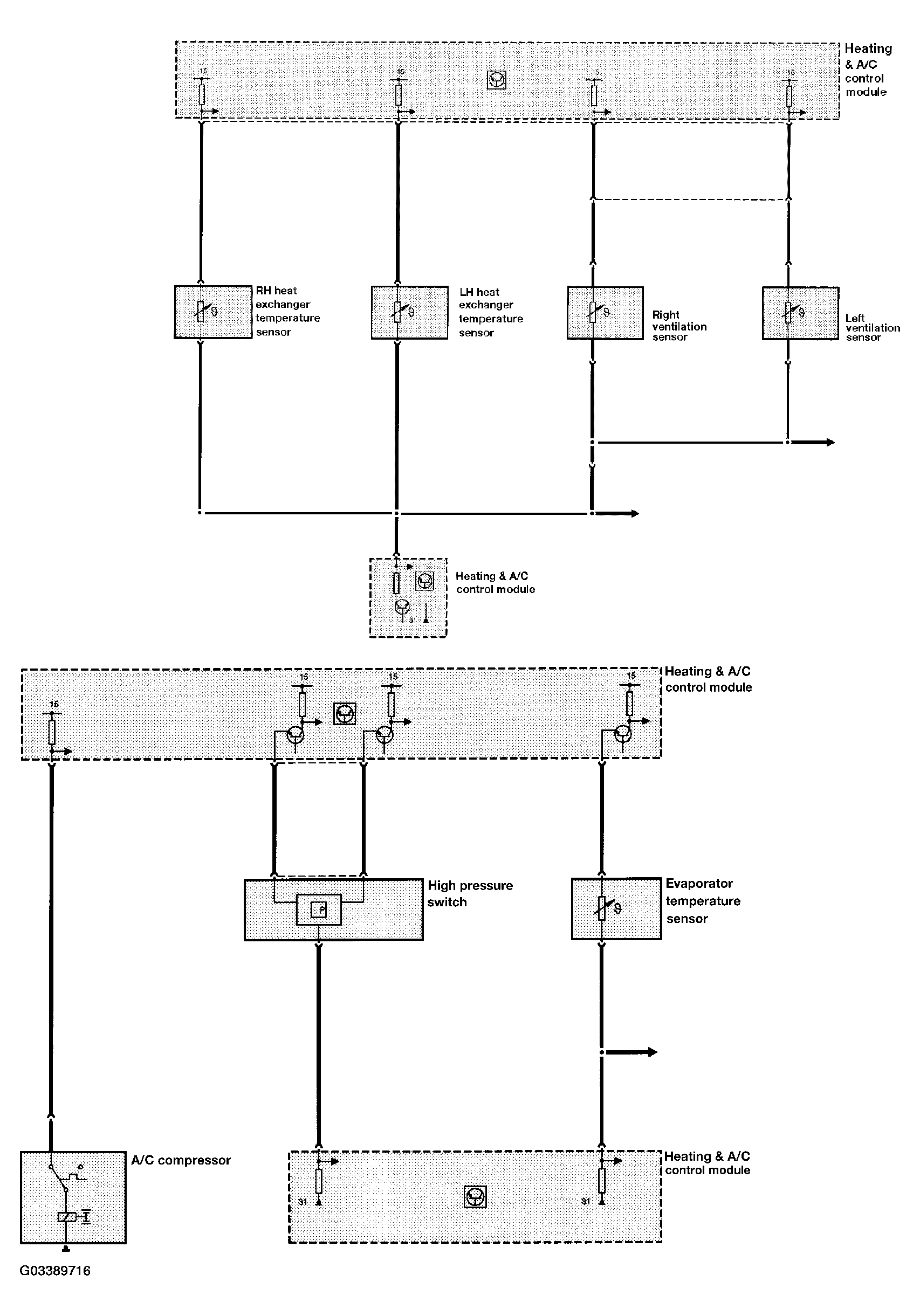
Temperature Sensor Monitoring

Several different temperature sensors provide inputs to the IHKA control module. As previously covered, they are the NTC type. The IHKA control module provides the power and ground paths. The module also monitors the circuit voltage variation to determine temperatures. This test applies to the following sensors: