LEMON Manuals: Even more car manuals for everyone: 1960-2025
Home >> BMW >> 1997 >> 328is Automatic >> Repair and Diagnosis >> Quick Lookups >> Technical Bulletins >> Technical Service Bulletins >> Engine Control Systems >> Programming Flash Control Modules (12 05 96)
April 5, 2026: LEMON Manuals is launched! Read the announcement.

Programming Flash Control Modules (12 05 96)

Publication date: 1996-07-01
Reference number: 12 05 96

PROGRAMMING FLASH CONTROL MODULES

PROGRAMMING FLASH CONTROL MODULES

TECHNICAL SERVICE BULLETIN

Reference Number(s): 12 05 96, Date of Issue:  July, 1996
BMW: Models With M44, M52, S52, and M62 Engine
GROUP: 12 - Engine Electrical

SUBJECT

Programming FLASH Control Modules

SITUATION

The control module for the vehicles indicated in the table below no longer contains a removable EPROM but rather a soldered in EPROM which can be reprogrammed/updated 13 times using the MODIC.

VEHICLES WITH REPROGRAMMABLE EPROM

Model Production Start Engine Control Module Version "Flash" Programming Capability As Of Software Version
318i/iA 12/95 M44 M5.2 P7.1
Z3 1/96 M44 M5.2 P7.1
328i/iA 10/95 M52 MS41.1 P7.1
528i/iA 2/96 M52 MS41.1 P7.1
M3 1/96 S52 MS41.2 P8.0
540i/iA 3/96 M62 M5.2 P7.1
740iLA 12/95 M62 M5.2 P7.1
840iCA 1/96 M62 M5.2 P7.1

The information provided in this attachment is to serve as a guide/reference when using MODIC software version P7.1 or higher, whenever an engine control module needs to be updated or replaced.

NOTE: If a replacement programmable control module needs to be ordered, do not order one by way of the parts fiche A replacement control module should only be ordered based on the part number identification given by the MODIC. Only by installing the part number indicated by the MODIC will you be able to follow the procedure for programming a replacement control module as indicated in the procedure attached to this bulletin.

For easy reference this procedure has been broken up into the following:

  1. Explanation of the determination process.
    1. Automatic determination (preferred)
    2. Manual determination
    3. Determination procedure considerations
  2. Programming Troubleshooting Procedure
  3. Programming Hints
  4. Exchange control module - Determination and programming/updating of a currently installed or replacement control module using the MODIC.

ATTACHMENT TO S.I. 12 05 96

A. EXPLANATION OF THE DETERMINATION PROCESS

The purpose of the determination process is:

  • Identify the proper replacement program or part number to be installed.
  • Store in the MODIC memory data from the currently installed program (example - Chassis Number).

A determination can be performed in two different ways, using either the automatic or the manual process. The automatic determination is the preferred method as it is faster and mistakes during data entry into the MODIC are avoided.

1) Automatic Determination (preferred)

During the automatic determination process the MODIC compares the part numbers stored in the EPROM of the currently installed DME engine control module with a list of possible replacement part numbers stored in the MODIC's memory. The comparison is done to:

  • Determine if the MODIC can "recommend" a replacement part number(s) from the list of part numbers stored in its memory.
  • Identify a proper replacement program or control module.

2) Manual Determination

A manual determination must be performed if the MODIC can not access the data of the installed EPROM or if the MODIC can not find a proper replacement to recommend for installation.

During a manual determination you will need to:

  • Enter the part number for a basic (programmable) control module.
  • Enter the VIN of the vehicle.
  • Enter the part number of a programmed control module.

The required part numbers are usually located on the cover of the installed control module or on the identification screen of the tester (see Section C). Once the correct numbers are entered the MODIC searches its memory for the proper replacement part number(s) and will display either that part number or the message "'For the part number programmed control unit _ _ _ _ _ _ _ no data available in program".

If the message "For the part number programmed control unit _ _ _ _ _ _ _ no data available in program" is displayed by the MODIC, please check the troubleshooting and programming hints (section B & C) of this attachment before contacting the Technical Hotline for further instructions.

3) Determination Procedure Considerations

Once the determination of the proper replacement part number(s) is made by the MODIC, a list of replacement control module part numbers is displayed on the MODIC screen.

You should only obtain a replacement control module if the module is found to be defective.

If the module is not defective it can be reprogrammed/updated 13 times by continuing with the programming procedure and selecting "2. Program basic control unit".

NOTE: You will overwrite the identification data stored in the MODIC's memory if any additional work is performed prior to programming/updating the currently installed or replacement control module. Any work for example, like reading out fault data or programming/coding another vehicle with the MODIC will clear the replacement data previously obtained. Once the data is cleared programming can not be performed and you will need to repeat the determination process.

If the replacement or currently installed module does not match the part number(s) displayed and expected by the MODIC, programming will not occur. You need to obtain the proper replacement part.

At no time during the determination or programming process should you turn off the ignition, disconnect the control module or MODIC.

After programming is complete, print out the new labels and affix one label on top of the old DME label; attach the other to the repair order.

B. "FLASH" PROGRAMMING TROUBLESHOOTING PROCEDURE

  1. If the following message(s) is displayed on the MODIC screen during the "Automatic" determination process, follow the steps indicated:

    Message Displayed  - "For the part number programmed control unit ??????? No data available in the program. The programming is thus not possible. Please check whether the latest program version is being used."

    Reason/Action  - No programming data is available for the installed control module based on it's part number.

    1. Verify that the latest MODIC programming software version is installed. Always use the latest version available.
    2. Perform a manual determination and answer NO to the question "Is faulty control unit still installed in car? Y/N

      Enter part number as indicated in Table in Section C.

  2. If the following message(s) is displayed on the MODIC screen during the "Manual" determination process, follow the steps indicated:

    Message Displayed  - "For the part number basic control unit ??????? No data available in the program. The programming is thus not possible. Please check whether the latest program version is being used."

    Reason/Action  - No programming data is available for the installed control module based on it's part number.

    1. Verify that the latest MODIC programming software version is installed. Always use the latest version available.
    2. Perform a manual determination and answer NO to the question "Is faulty control unit still installed in car? Y/N

      Enter part number as indicated in Table in Section C.

  3. If the following message(s) is displayed on the MODIC screen during the programming process follow the steps indicated:

    Message Displayed  - "Clearing the control unit can not be performed correctly! Test code 023900 - Repeat programming if necessary."

    Reason/Action  - Voltage being supplied to the control module is too low or insufficient.

    1. Check the battery voltage (12V Minimum) charge battery if voltage is low. A battery charger may be connected prior to starting the reprogramming procedure.
    2. MODIC cable may be detective. The latest 7 pin MODIC cable P/N 81 31 9 428 912 must be used.

C. PROGRAMMING HINTS

If you follow the steps for an automatic determination and the MODIC display states "For the part number programmed control unit _ _ _ _ _ _ _ no data available in program." Compare the BMW label, located on the cover of the DME control module with those shown below and follow the directions indicated:

Figure A - Label for an original control module (Valid VIN Shown in Fig 1 ). Follow the steps for a manual determination in the flowchart and enter the part numbers that appear on the label of the control module or from the Table.

Fig 1: Label For Original Control Module
G00146320

Figure B - Label for a replaced control module (Non Valid VIN Shown in Fig 2 ). Follow the steps for a manual determination in the flowchart and enter the part numbers that appear on the label of the control module or from the Table.

Fig 2: Label For Replaced Control Module
G00146321

Figure C - Label for a control module that has been reprogrammed using the MODIC. See Fig 3 .

Fig 3: Label For Reprogrammed Control Module
G00146322

Figure D - MODIC determination identification screen/label. The following is an example of the data that is displayed on the MODIC screen and can also be printed out once a determination is made.

Fig 4: MODIC Determination Identification Screen/Label
G00146323

The information in the following table is to be used if an automatic determination can not be performed or the part numbers from the label on the control module are not recognized by the program.

MANUAL DETERMINATION ENTRY DATA

Engine - Model Part Number Basic Control Module Part Number Programmed Control Module
M44 - M5.2 318i 1432763 1432673
M44 - M5.2 318iA 1432763 1432675
M44 - M5.2 Z3 1432763 1433408
M44 - M5.2 Z3 Auto. 1432763 1433410
M52 - MS41.1 328i/iA 1429542 1429547
M52 - MS41.1 528i/iA 1432402 1429745
M52 - MS41.2 M3 N/A* 1405837
M62 - M5.2 540i 1429578 1429621
M62 - M5.2 540iA 1429578 1429627
M62 - M5.2 740iLA 1429578 1429607
M73 - M5.2 750iLA 1744697 1427058
M73 - M5.2 850iA 1744697 1427052
* Currently there is no programming data available for an M3 MS412 engine control module. A programmed control module must be ordered.

D. PROGRAMMING OF ENGINE CONTROL MODULE

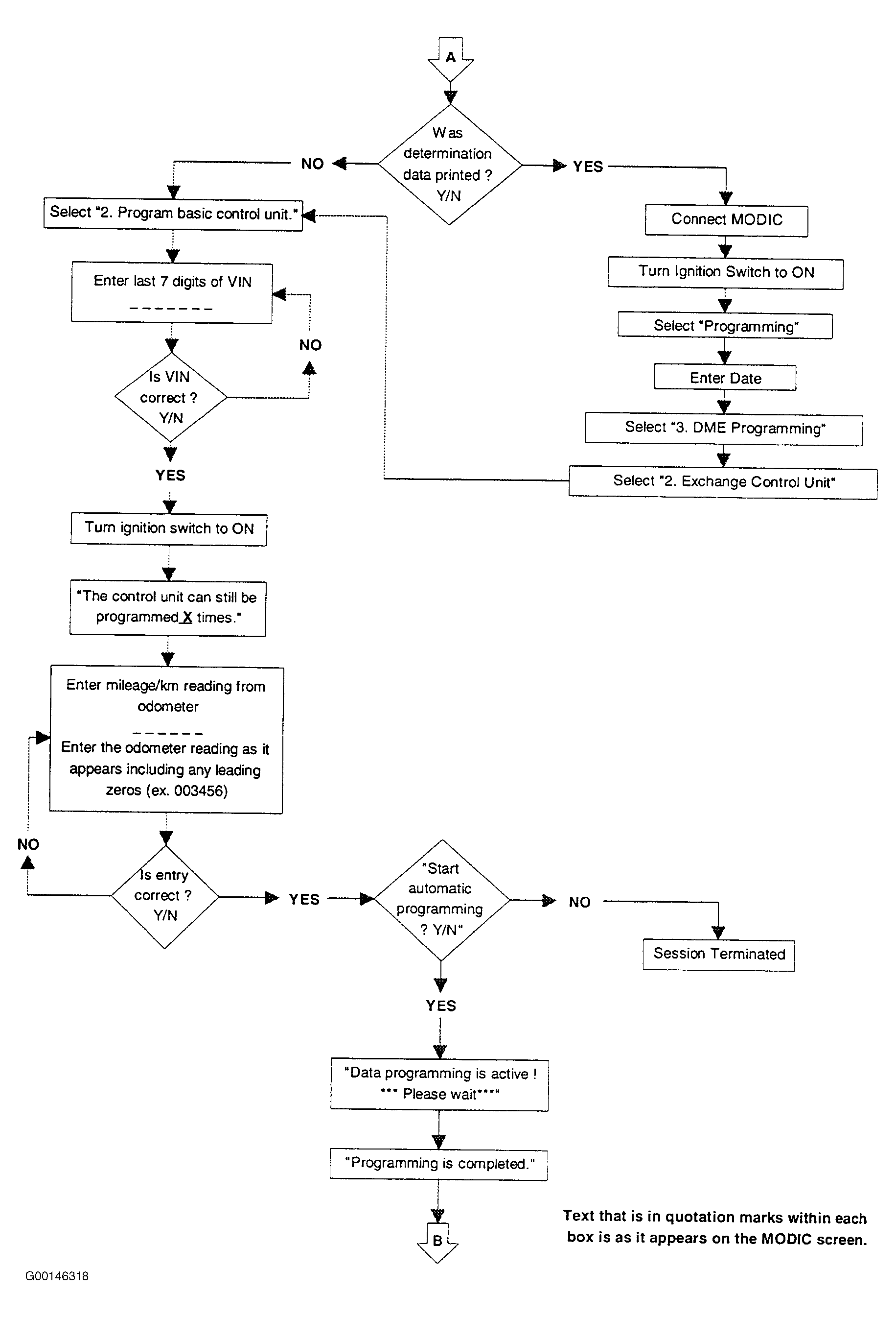
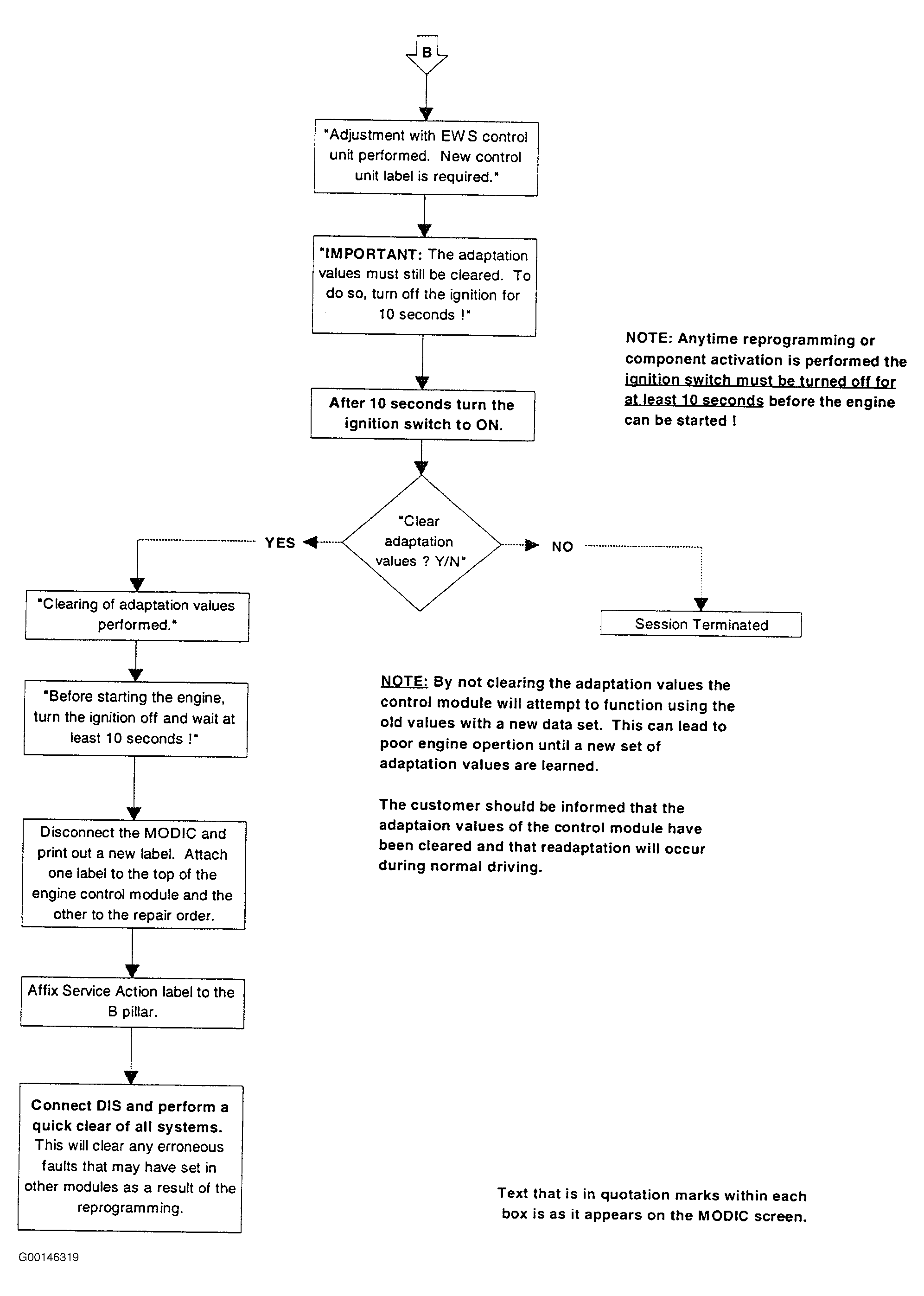
The following flow chart provides information on how to perform a determination and programming/update of a currently installed or replacement "flash" control module using the MODIC.

Fig 5: Reprogramming Engine Control Module - Page 1
G00146317
Fig 6: Reprogramming Engine Control Module - Page 2
G00146318
Fig 7: Reprogramming Engine Control Module - Page 3
G00146319