LEMON Manuals: Even more car manuals for everyone: 1960-2025
Home >> Buick >> 2004 >> Century Base >> Repair and Diagnosis >> Transmission >> Automatic Trans >> Shift Lock Control System >> Schematic and Routing Diagrams >> Automatic Transmission Shift Lock Control Schematics
April 5, 2026: LEMON Manuals is launched! Read the announcement.

Automatic Transmission Shift Lock Control Schematics

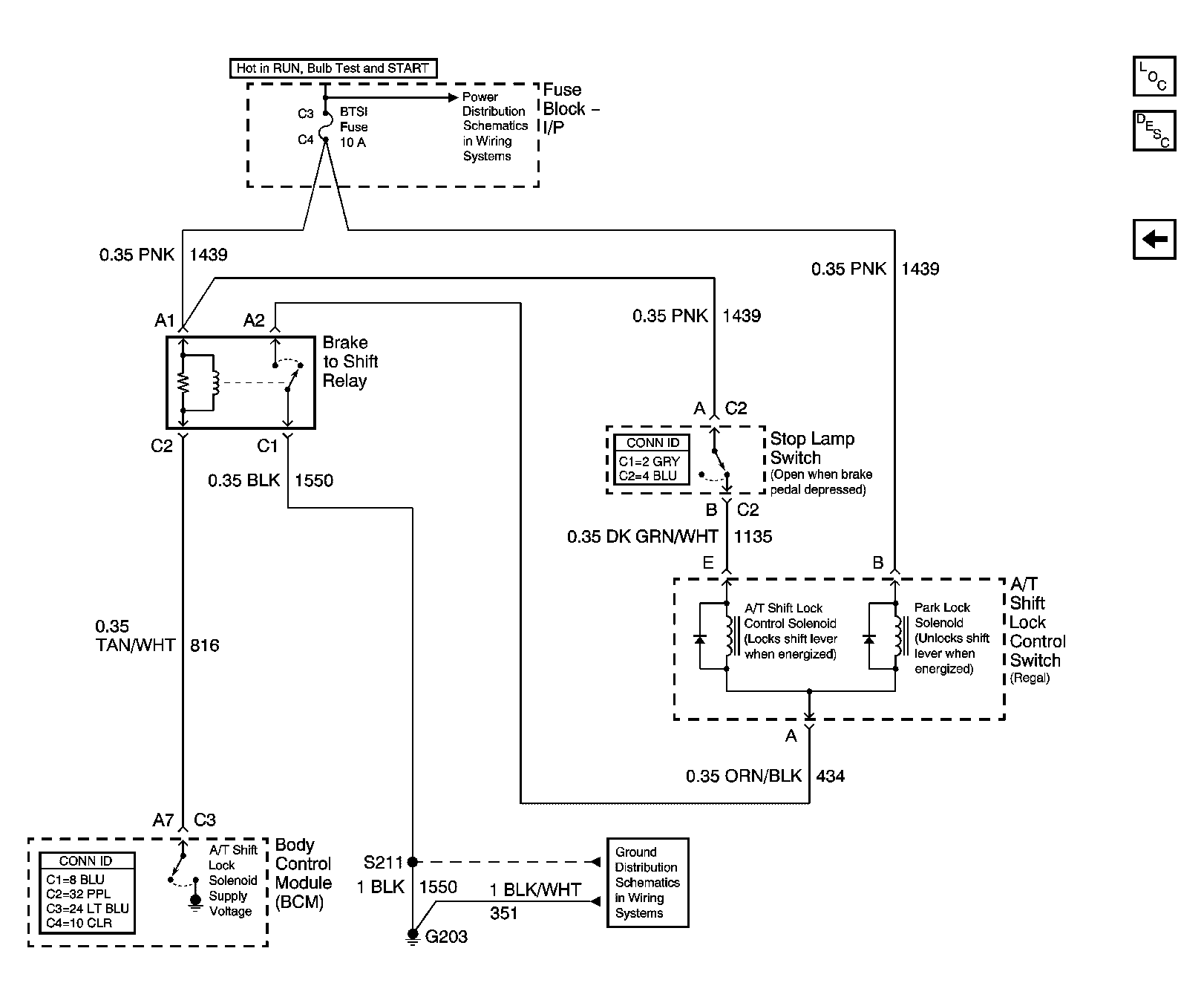
Fig 1: Automatic Transmission Shift Lock Control Schematic (Century)
GM1354574Courtesy of GENERAL MOTORS CORP.
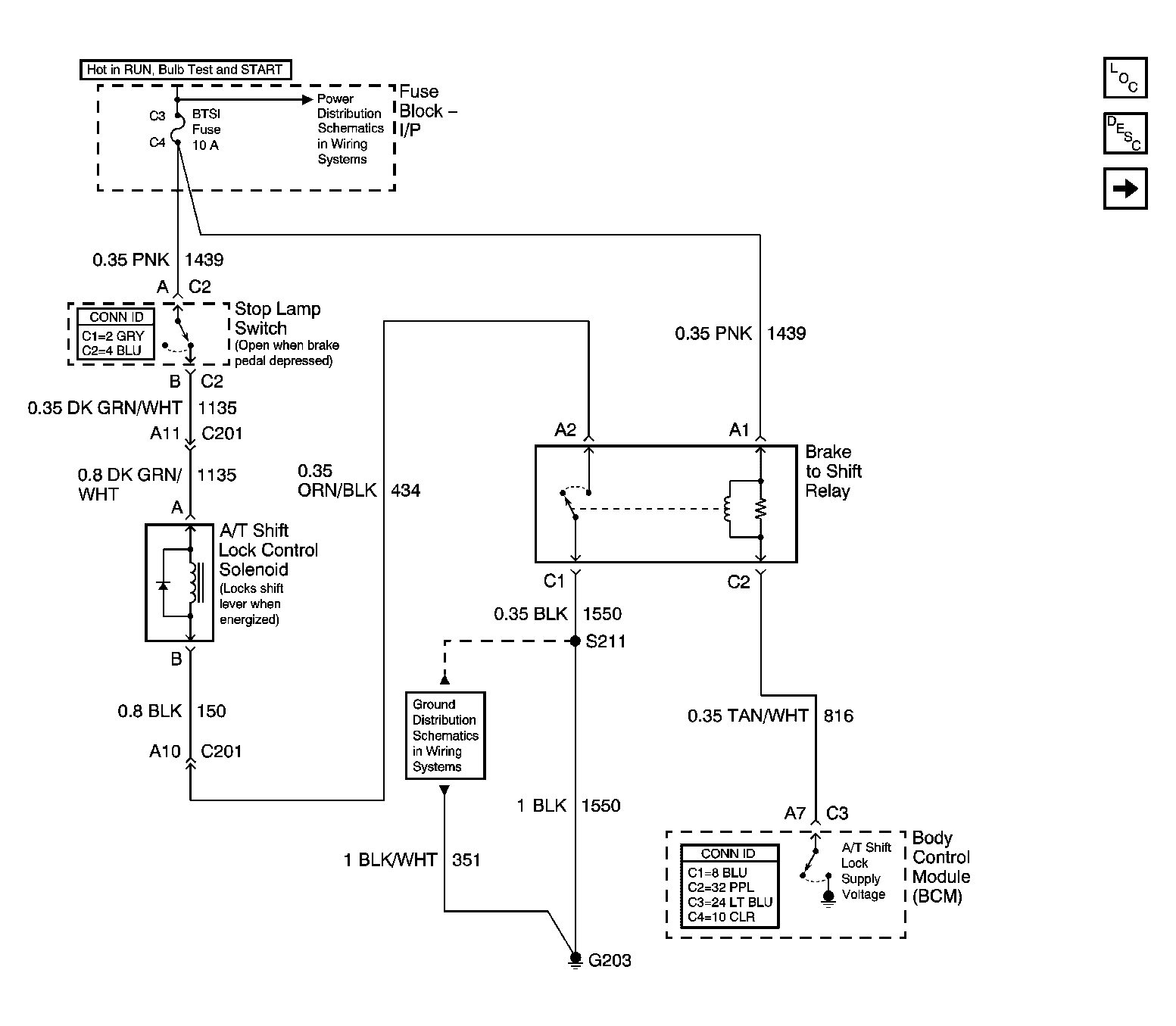
Fig 2: Automatic Transmission Shift Lock Control Schematic (Regal)
GM1354575Courtesy of GENERAL MOTORS CORP.