LEMON Manuals: Even more car manuals for everyone: 1960-2025
Home >> Buick >> 2016 >> Envision >> Repair and Diagnosis >> Accessories & Equipment >> Entertainment Systems >> Cellular System, Entertainment System, And Navigation System >> Schematic Wiring Diagrams >> Radio/Navigation System Wiring Schematics >> Human Machine Interface Control Module - Power, Ground, Serial Data, and Functions
April 5, 2026: LEMON Manuals is launched! Read the announcement.

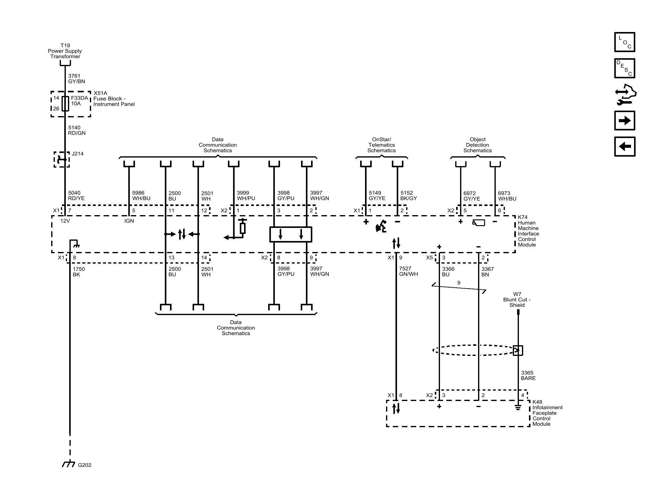
Human Machine Interface Control Module - Power, Ground, Serial Data, and Functions

Fig 1: Human Machine Interface Control Module - Power, Ground, Serial Data, and Functions
GM3997043Courtesy of GENERAL MOTORS COMPANY