LEMON Manuals: Even more car manuals for everyone: 1960-2025
Home >> Cadillac >> 2007 >> STS V >> Repair and Diagnosis >> Brakes >> Antilock Brake System, Traction Control System & Stability Control System >> Component Locator >> Antilock Brake System Component Views
April 5, 2026: LEMON Manuals is launched! Read the announcement.

Antilock Brake System Component Views

Fig 1: Front Brake and Suspension Component Views
GM1488594Courtesy of GENERAL MOTORS CORP.
Callout Component Name
1 Wheel Speed Sensor (WSS) - RF
2 Suspension Damper - RF
3 Suspension Position Sensor - RF
4 Suspension Position Sensor - LF
5 Suspension Damper - LF
6 Wheel Speed Sensor (WSS) - LF
7 Brake Fluid Pressure Sensor
8 Electronic Brake Control Module (EBCM)
Fig 2: Console Component View
GM1488593Courtesy of GENERAL MOTORS CORP.
Callout Component Name
1 Auxiliary Power Outlet - Console
2 Auxiliary Audio/Video Control (UY5)
3 HVAC Control Module - Rear Auxiliary (KA6)
4 LR Heated Seat Switch - Part of the Rear Auxiliary Module
5 RR Heated Seat Switch - Part of the Rear Auxiliary Module
6 Mode Select Switch - Auxiliary (KA6)
7 Auxiliary Power Outlet - Rear
8 Hazard Switch
9 Traction Control Switch
Fig 3: Under the Passenger Seat
GM1488563Courtesy of GENERAL MOTORS CORP.
Callout Component Name
1 Yaw Rate and Lateral Acceleration Sensor (JL9)
2 Passenger Side A-Pillar
Fig 4: Rear Brakes and Suspension Component View
GM1488595Courtesy of GENERAL MOTORS CORP.
Callout Component Name
1 Automatic Level Control (ALC) Compressor
2 Automatic Level Control (ALC) Exhaust Solenoid
3 Suspension Damper - LR
4 Wheel Speed Sensor (WSS) - LR
5 Suspension Position Sensor - LR
6 Suspension Position Sensor - RR
7 Wheel Speed Sensor (WSS) - RR
8 Suspension Damper - RR
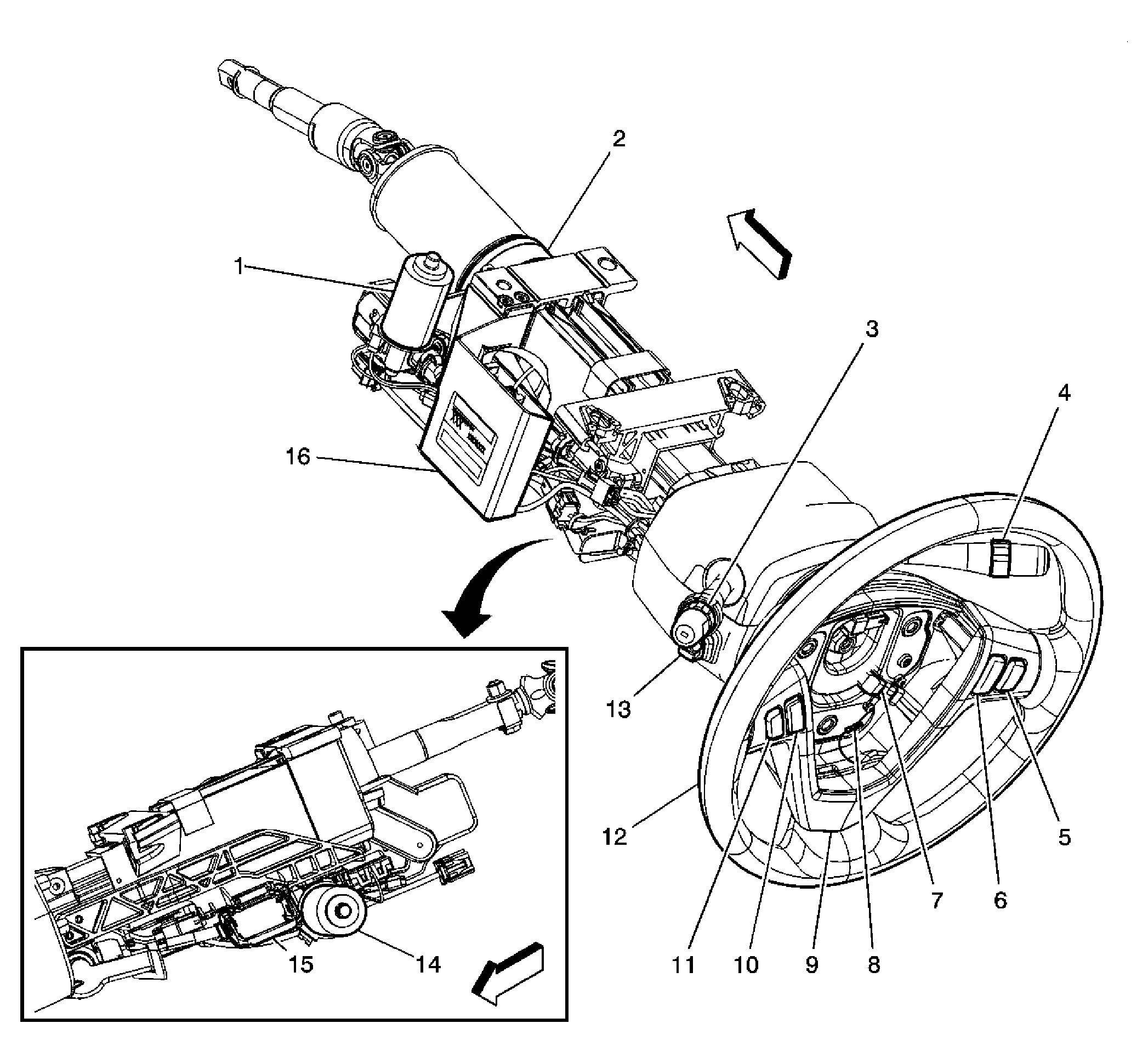
Fig 5: Steering Column and Wheel Component View
GM1488567Courtesy of GENERAL MOTORS CORP.
Callout Component Name
1 Telescoping Drive Wheel
2 Steering Angle Sensor
3 Turn Signal/Multifunction Switch
4 Windshield Wiper/Washer Switch Assembly
5 Steering Wheel Controls Seek Button (Part of the Steering Wheel Control Switch Assembly)
6 Steering Wheel Controls Volume Button (Part of the Steering Wheel Control Switch Assembly)
7 C277
8 Horn Switch Connector
9 Heated Steering Wheel Module
10 Steering Wheel Controls Mute/Source Button (w/o NR7/N31), Heated Steering Wheel Button (NR7/N31) (Part of the Steering Wheel Control Switch Assembly)
11 Steering Wheel Controls Voice/Preset Button (Part of the Steering Wheel Control Switch Assembly)
12 Heated Steering Wheel (NR7/N31)
13 Tilt/Telescope Switch
14 Tilt Actuator
15 C202
16 Steering Column Lock Control Module (UA2)