LEMON Manuals: Even more car manuals for everyone: 1960-2025
Home >> Cadillac >> 2007 >> XLR Base >> Repair and Diagnosis >> External Pages >> Different car >> Section 13 (Cellular System, Entertainment System, And Navigation System) >> Schematic and Routing Diagrams >> Radio/Navigation System Schematics
April 5, 2026: LEMON Manuals is launched! Read the announcement.

Radio/Navigation System Schematics

WARNING: This page is about a different car, the 2008 Cadillac SRX. However, it is still accessible from the selected car via links, so may be relevant.
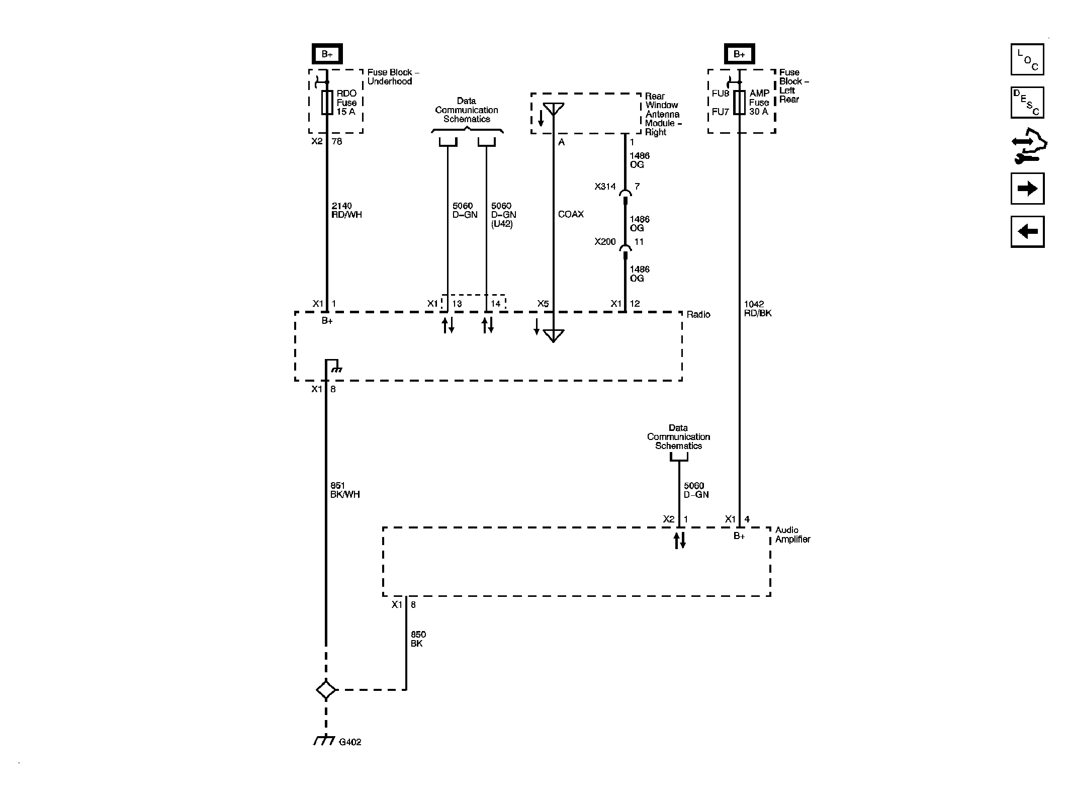
Fig 1: Radio and Amplifier Power, Ground, and Communication UQA
GM1874805Courtesy of GENERAL MOTORS CORP.
Fig 2: Radio and Amplifier Power, Ground, and Communication UQS -U42
GM1874809Courtesy of GENERAL MOTORS CORP.
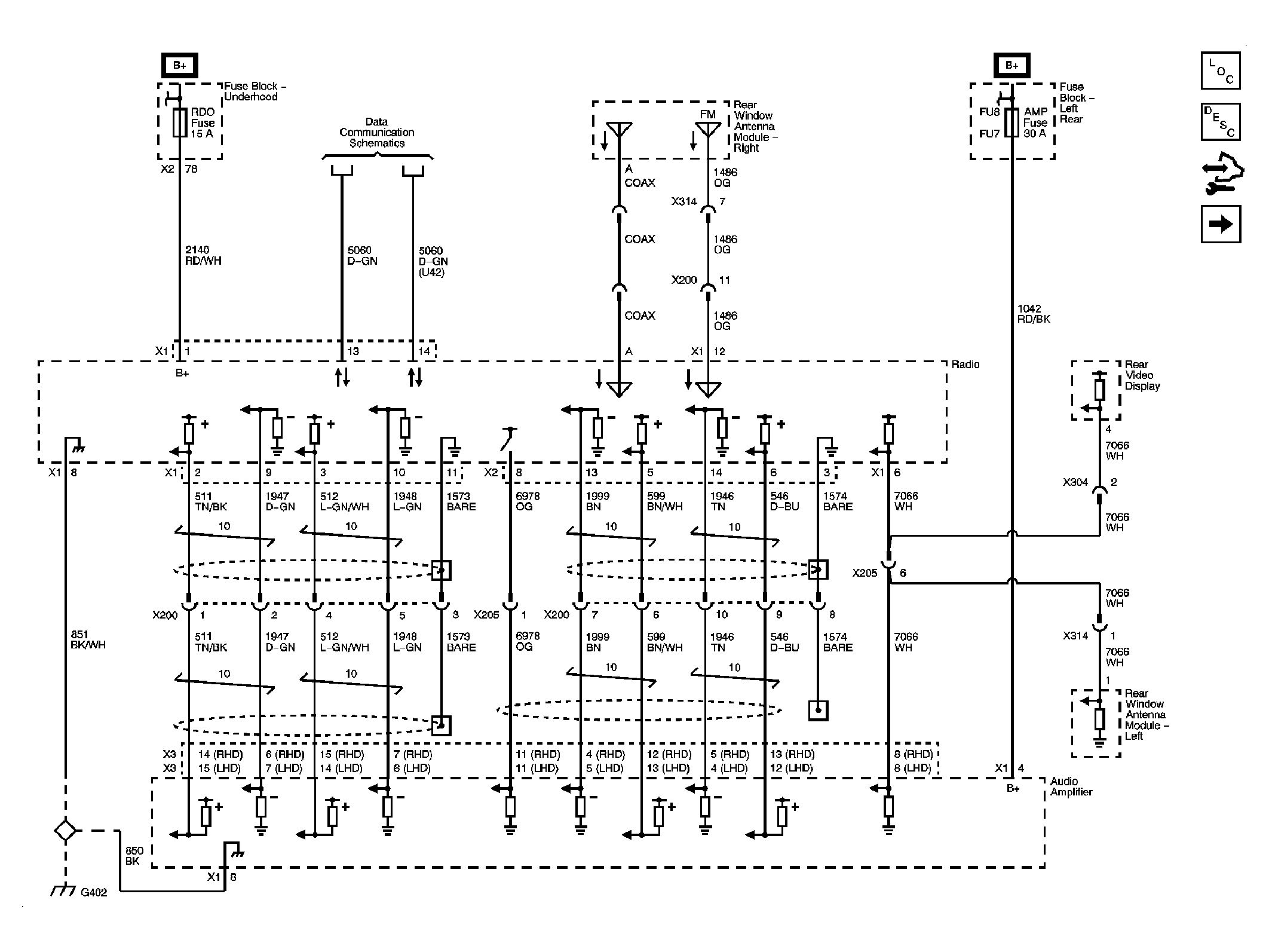
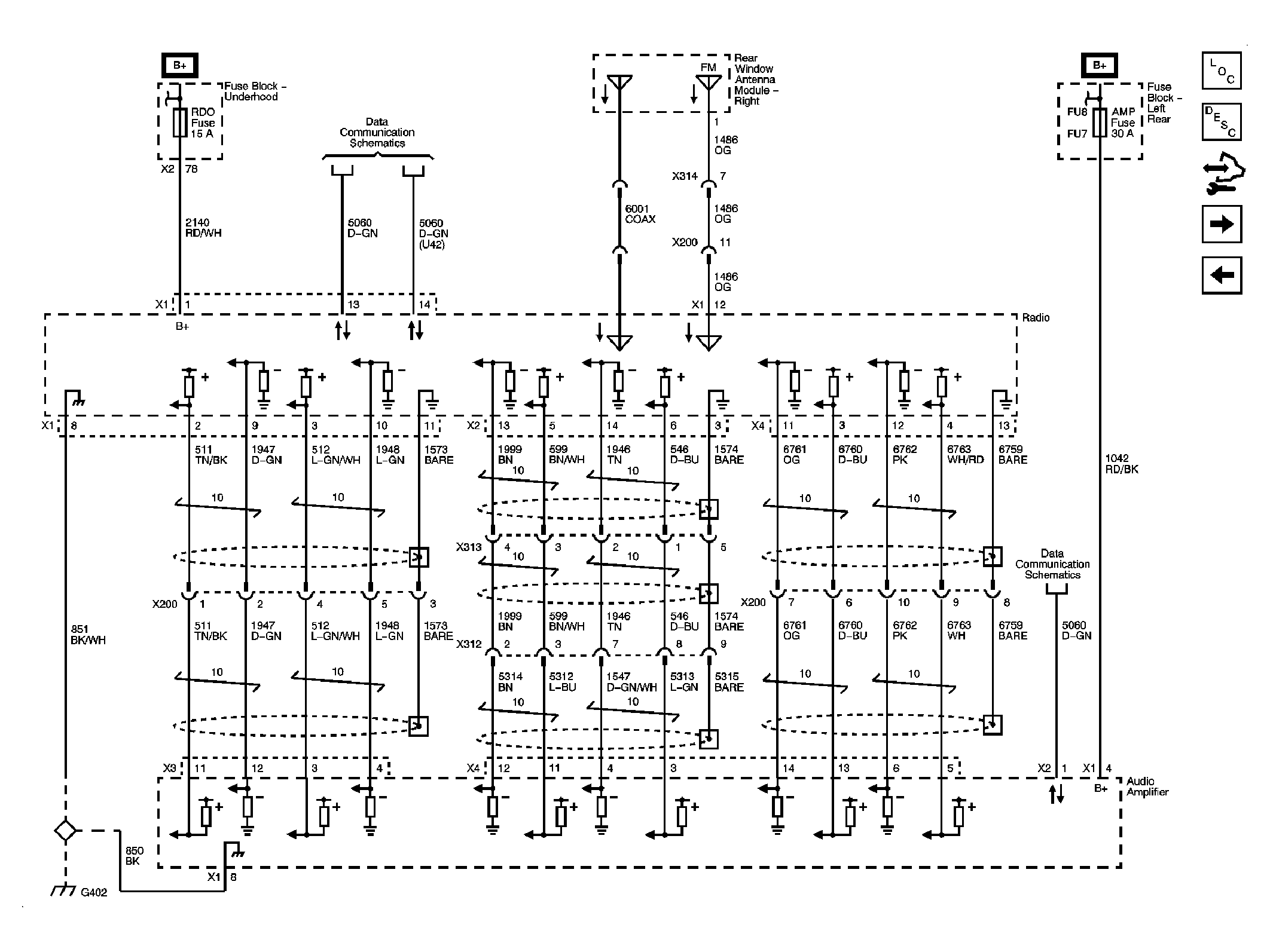
Fig 3: Radio, Amplifier, Power, Ground, and Communication UQS +U42
GM1874811Courtesy of GENERAL MOTORS CORP.
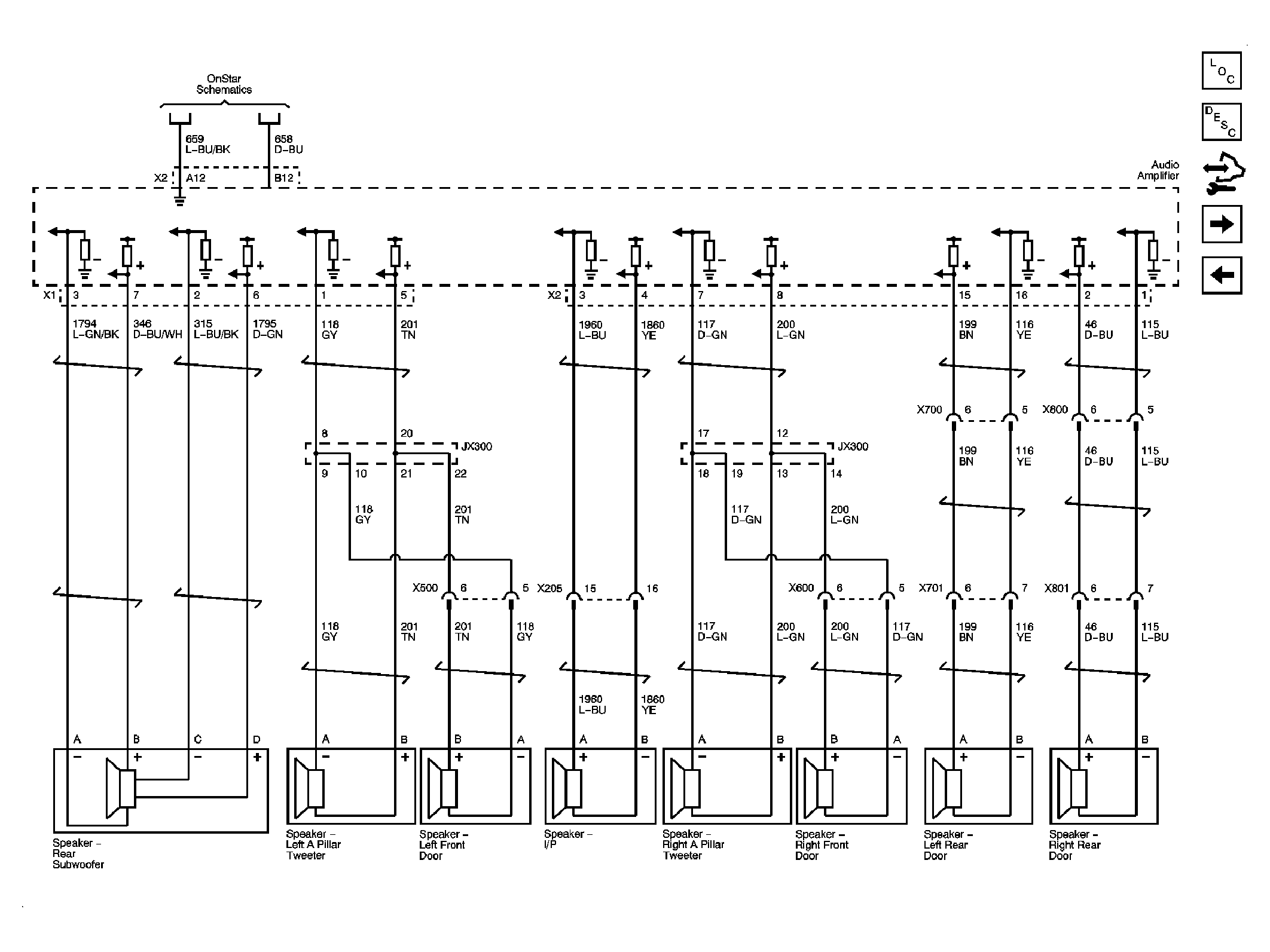
Fig 4: Radio, Amplifier, and Rear Seat Audio Module Signals UQS +U42
GM1874822Courtesy of GENERAL MOTORS CORP.
Fig 5: Speakers LHD UQA
GM1874826Courtesy of GENERAL MOTORS CORP.
Fig 6: Speakers RHD UQA
GM1874829Courtesy of GENERAL MOTORS CORP.
Fig 7: Subwoofer and Rear Speakers UQS
GM1874833Courtesy of GENERAL MOTORS CORP.
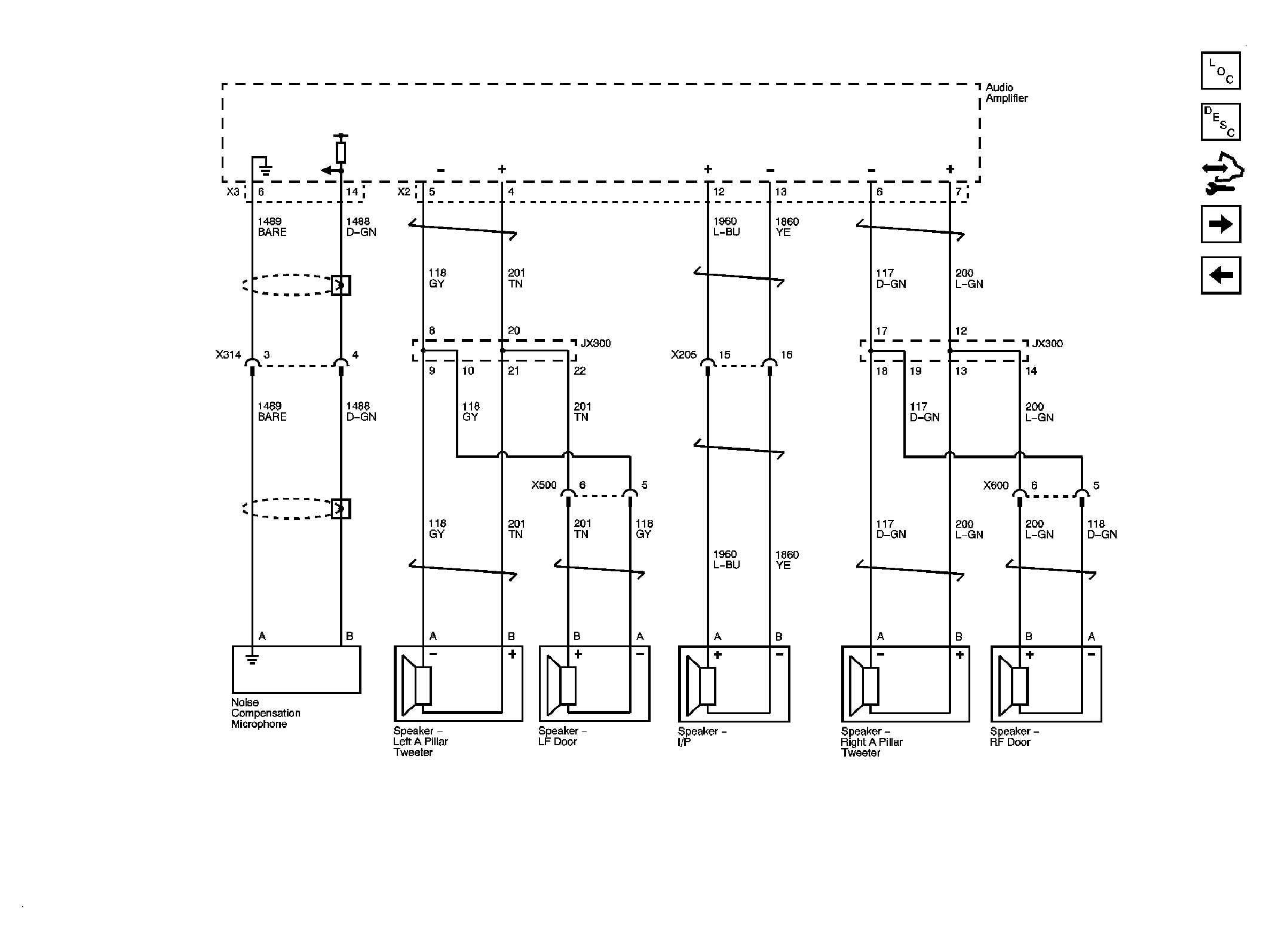
Fig 8: Noise Compensation Microphone and Front Speakers UQS
GM1874838Courtesy of GENERAL MOTORS CORP.
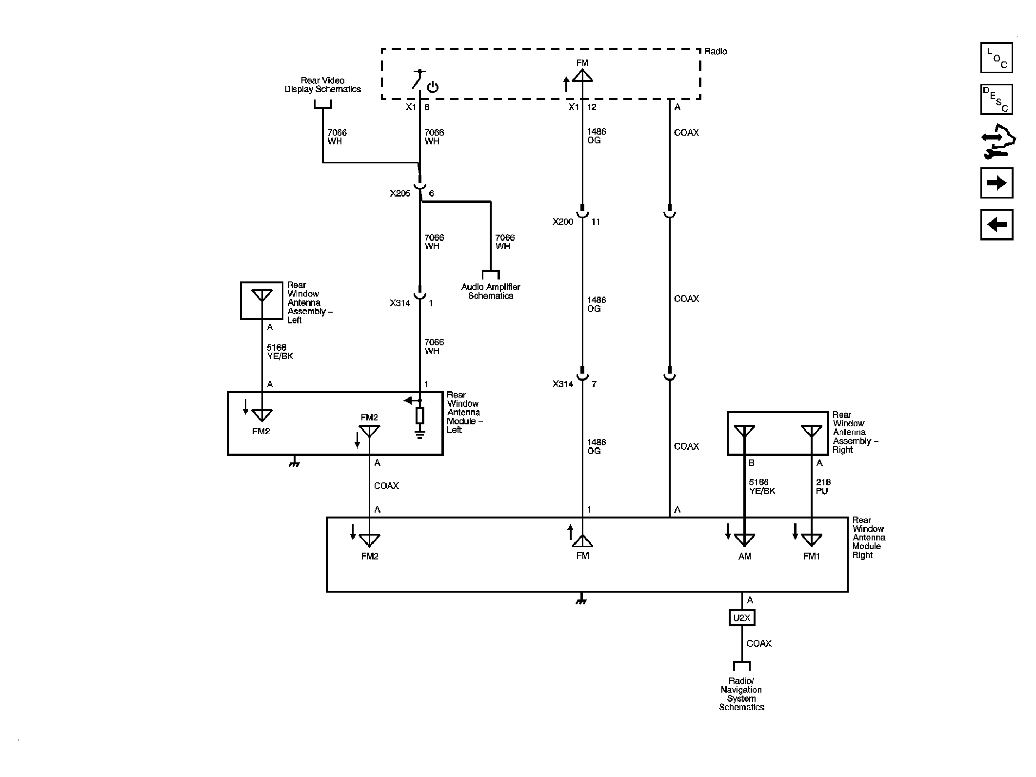
Fig 9: Antenna Signals
GM1874845Courtesy of GENERAL MOTORS CORP.
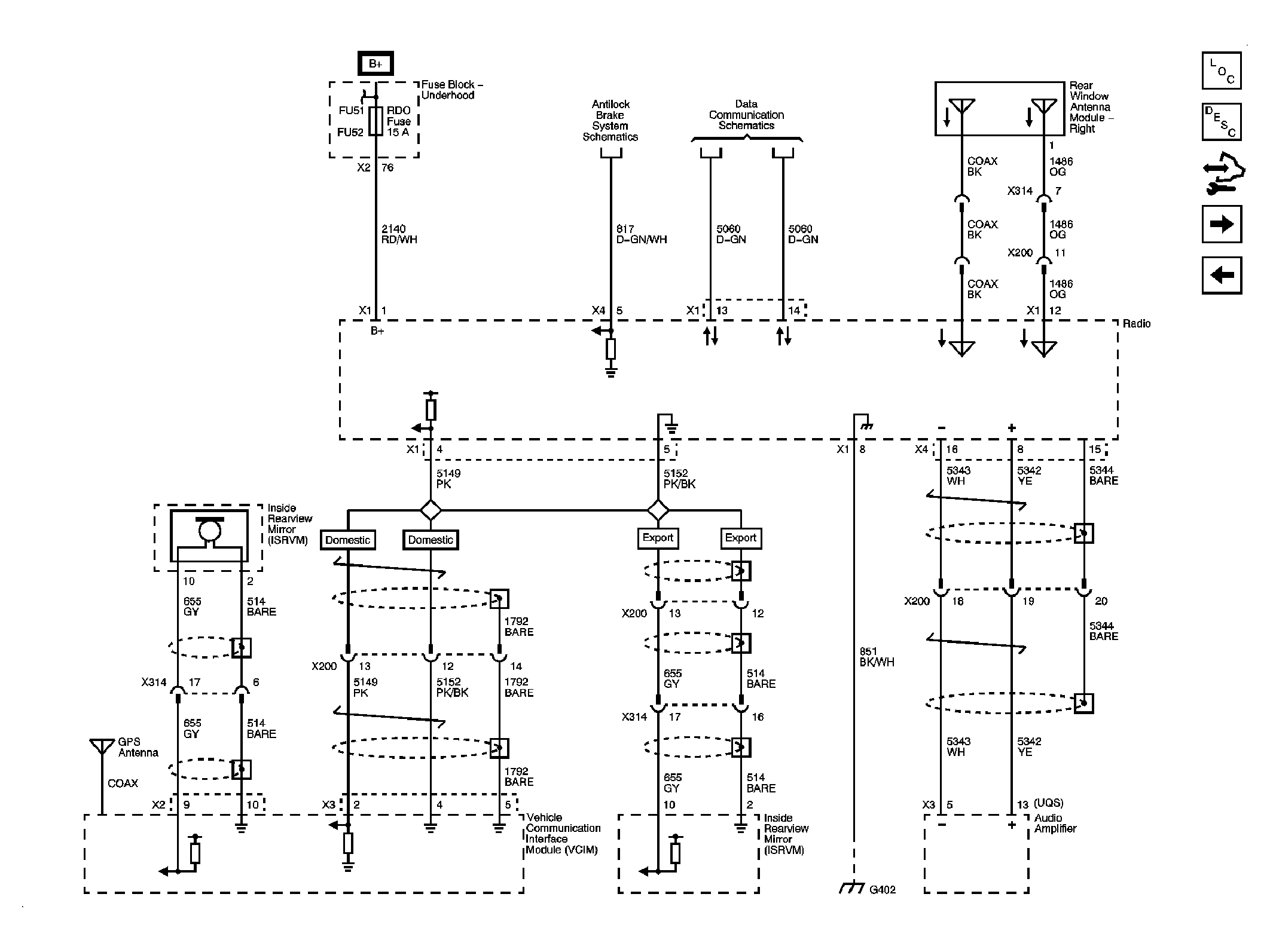
Fig 10: Radio Power, Ground, and Communication UQA
GM1874850Courtesy of GENERAL MOTORS CORP.
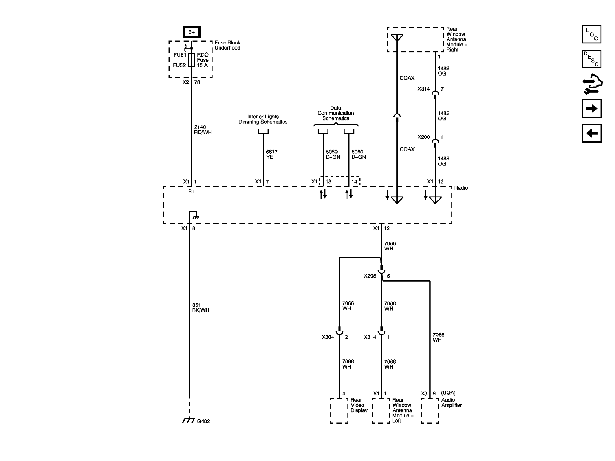
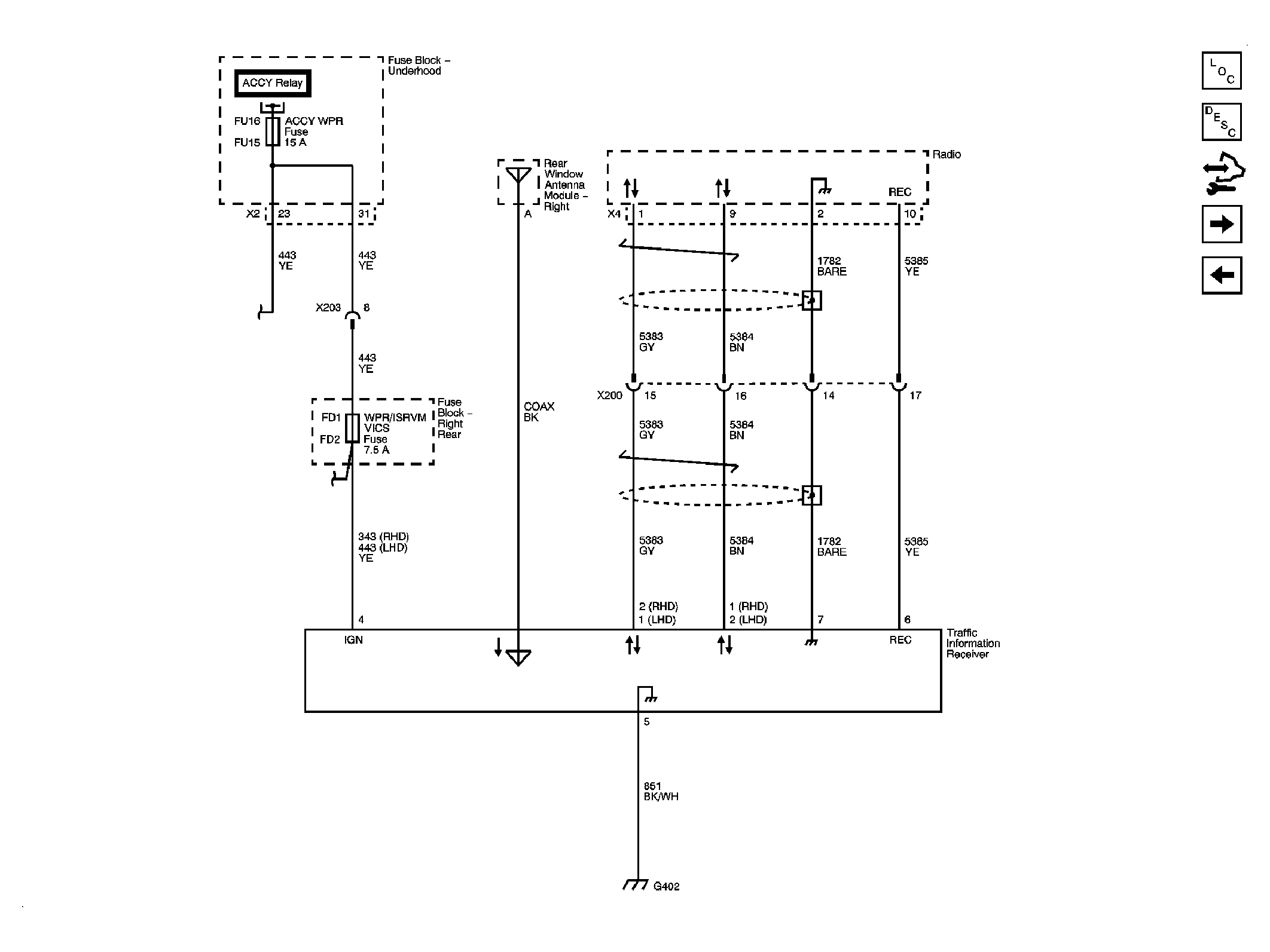
Fig 11: Traffic Information Receiver U2X
GM1874853Courtesy of GENERAL MOTORS CORP.
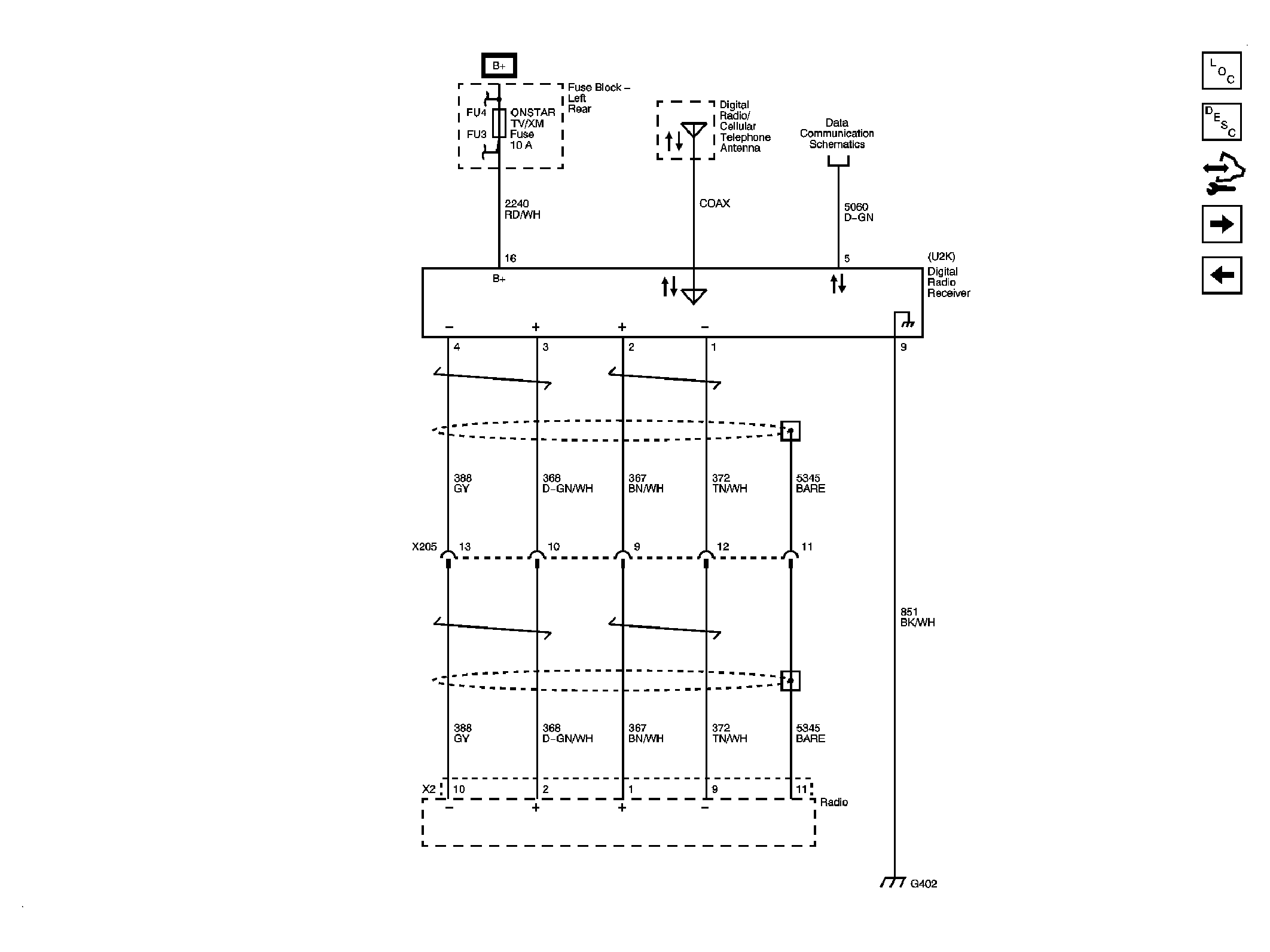
Fig 12: Digital Radio Receiver U2K
GM1874855Courtesy of GENERAL MOTORS CORP.
Fig 13: Navigation Controls U2V/U2X/U2Y
GM1874862Courtesy of GENERAL MOTORS CORP.
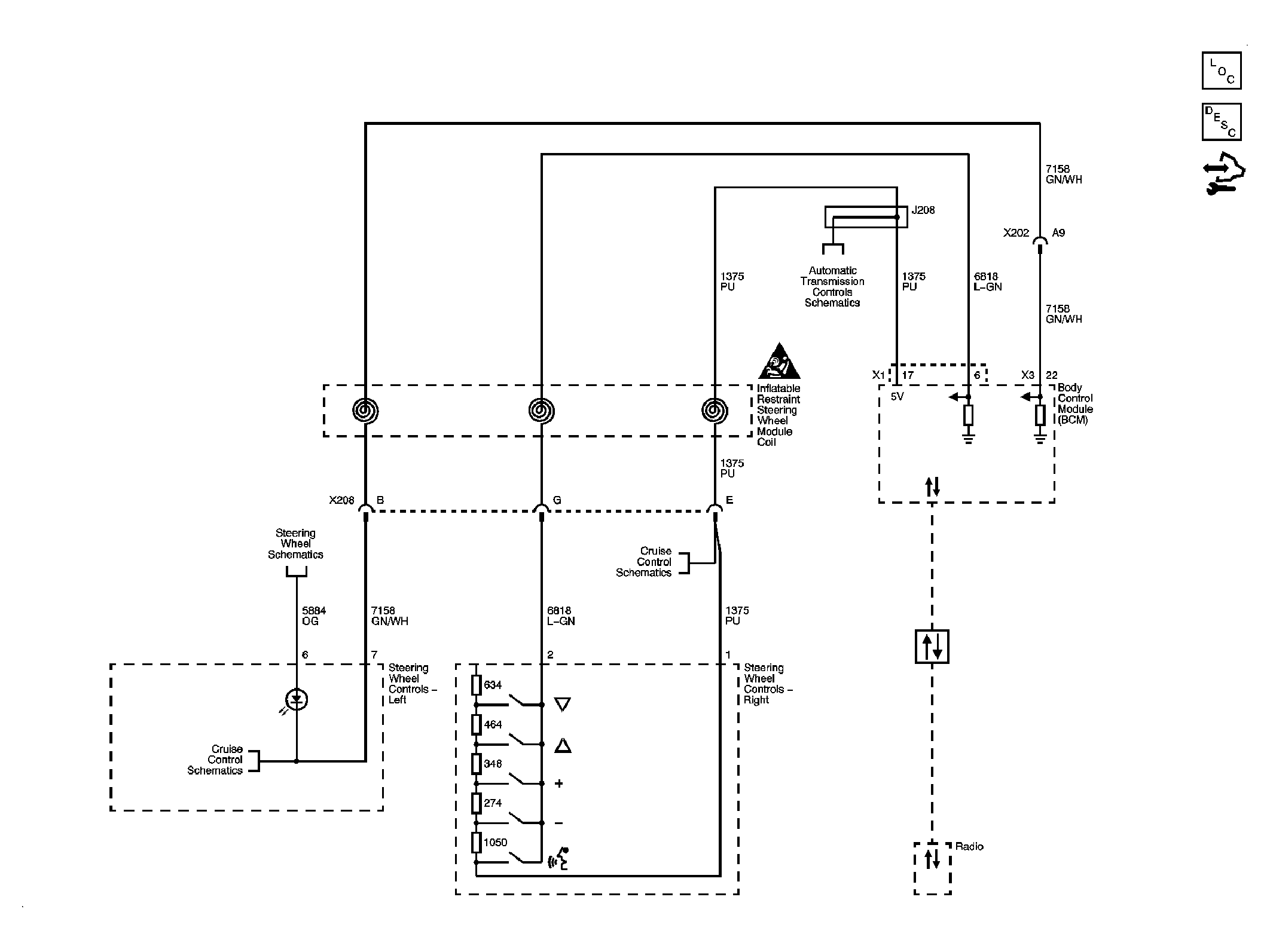
Fig 14: Steering Wheel Controls
GM1874864Courtesy of GENERAL MOTORS CORP.