LEMON Manuals: Even more car manuals for everyone: 1960-2025
Home >> Cadillac >> 2009 >> XLR Base >> Repair and Diagnosis >> Engine Performance >> System >> Data Communication System >> Schematic and Routing Diagrams >> Body Control System Schematics
April 5, 2026: LEMON Manuals is launched! Read the announcement.

Body Control System Schematics

Fig 1: Power, Ground & DLC
GM2075941Courtesy of GENERAL MOTORS CORP.
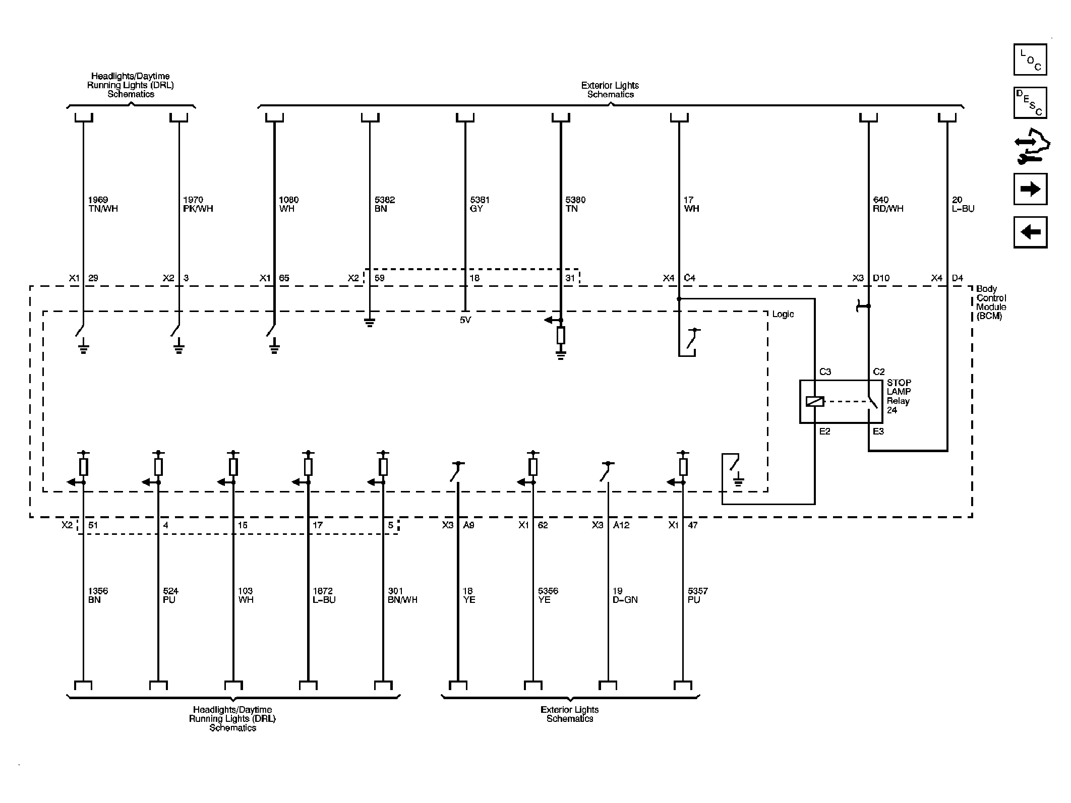
Fig 2: Headlights/DRL & Exterior Lights References (1 Of 2)
GM2075943Courtesy of GENERAL MOTORS CORP.
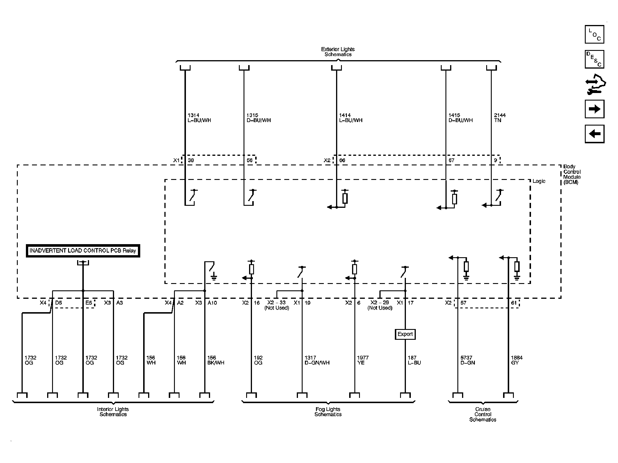
Fig 3: Exterior Lights (2 Of 2), Interior Lights & Fog Lights References
GM2075944Courtesy of GENERAL MOTORS CORP.
Fig 4: Other Subsystem References
GM2075948Courtesy of GENERAL MOTORS CORP.