LEMON Manuals: Even more car manuals for everyone: 1960-2025
Home >> Chevrolet >> 1976 >> Chevette Base, Standard Trans >> Repair and Diagnosis >> Body & Frame >> Windows >> Power Windows >> Testing >> Window Motor
April 5, 2026: LEMON Manuals is launched! Read the announcement.

Window Motor

Check power feed wire to motor terminals, if power is available, check motor ground. Inspect window regulator and channels for possible binding. Connect a jumper wire to power source and one of the motor terminals, then connect to the other motor terminal. Motor should operate window up and down, if not, replace motor.

Fig 1: "B", "C", "E", & "K" (Exc. Two-Window Type) Power Window Wiring Diagram
G09323620Courtesy of GENERAL MOTORS COMPANY
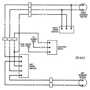
Fig 2: "F" Body Power Window Wiring Diagram ("B", "C & "E" Body Two-Window Type Similar)
G09323621Courtesy of GENERAL MOTORS COMPANY
Fig 3: "A" & "X" Body Power Window Wiring Diagram
G09323622Courtesy of GENERAL MOTORS COMPANY
Fig 4: Corvette Power Window Wiring Diagram
G09323623Courtesy of GENERAL MOTORS COMPANY