LEMON Manuals: Even more car manuals for everyone: 1960-2025
Home >> Chevrolet >> 1994 >> Corvette Base, 2D Convertible, Automatic >> Repair and Diagnosis >> Engine Performance >> System >> Engine Controls - Tests W/Codes >> ECM/Pcm Code Charts >> Code 68, A/C Relay Circuit Shorted
April 5, 2026: LEMON Manuals is launched! Read the announcement.

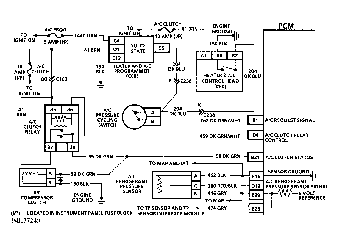
Code 68, A/C Relay Circuit Shorted

When PCM detects A/C has been requested, PCM will activate A/C clutch relay. When relay is activated, voltage should be present at both A/C compressor clutch and A/C clutch status terminal at PCM. If PCM detects voltage on A/C status line when A/C has not been commanded on, Code 68 will set. A short to voltage anywhere on A/C status line, or stuck relay contacts, will set Code 68. When Code 68 is set, PCM does not turn on SERVICE ENGINE SOON light.

NOTE: Test numbers refer to numbers on diagnostic chart.
  1. Code 68 sets if voltage is detected on A/C status line for more than 20 seconds after PCM has disengaged A/C relay.
  2. This step will isolate ignition feed portion of circuit from clutch circuit.
  3. If Code 68 reappears at this step, PCM is internally shorted to voltage.
Fig 1: Code 68 Schematic (Corvette) A/C Relay Circuit Shorted
G94H37249
Fig 2: Code 68 Flow Chart (Corvette) A/C Relay Circuit Shorted
G92C04631