LEMON Manuals: Even more car manuals for everyone: 1960-2025
Home >> Chevrolet >> 2000 >> Impala V6-3.8L VIN K >> Repair and Diagnosis >> Powertrain Management >> Computers and Control Systems >> Relays and Modules - Computers and Control Systems >> Body Control Module >> Diagrams >> Electrical Diagrams >> Power, Generator, EBCM, I/P And Ground
April 5, 2026: LEMON Manuals is launched! Read the announcement.

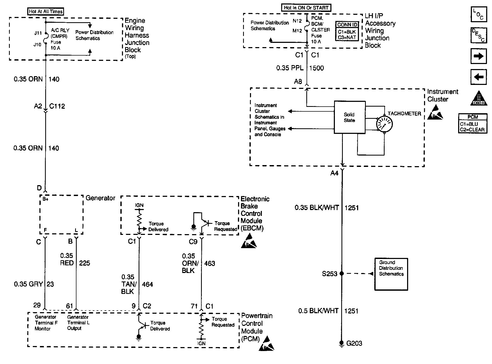
Power, Generator, EBCM, I/P And Ground

Engine Controls Schematics: Power, Generator, EBCM, I/P And Ground: