LEMON Manuals: Even more car manuals for everyone: 1960-2025
Home >> Chevrolet >> 2006 >> SSR Automatic >> Repair and Diagnosis >> External Pages >> Different car >> Section 117 (Keyless Entry System And Remote Functions) >> Schematic and Routing Diagrams >> Remote Function Schematics
April 5, 2026: LEMON Manuals is launched! Read the announcement.

Remote Function Schematics

WARNING: This page is about a different car, the 2007 Chevrolet Corvette. However, it is still accessible from the selected car via links, so may be relevant.
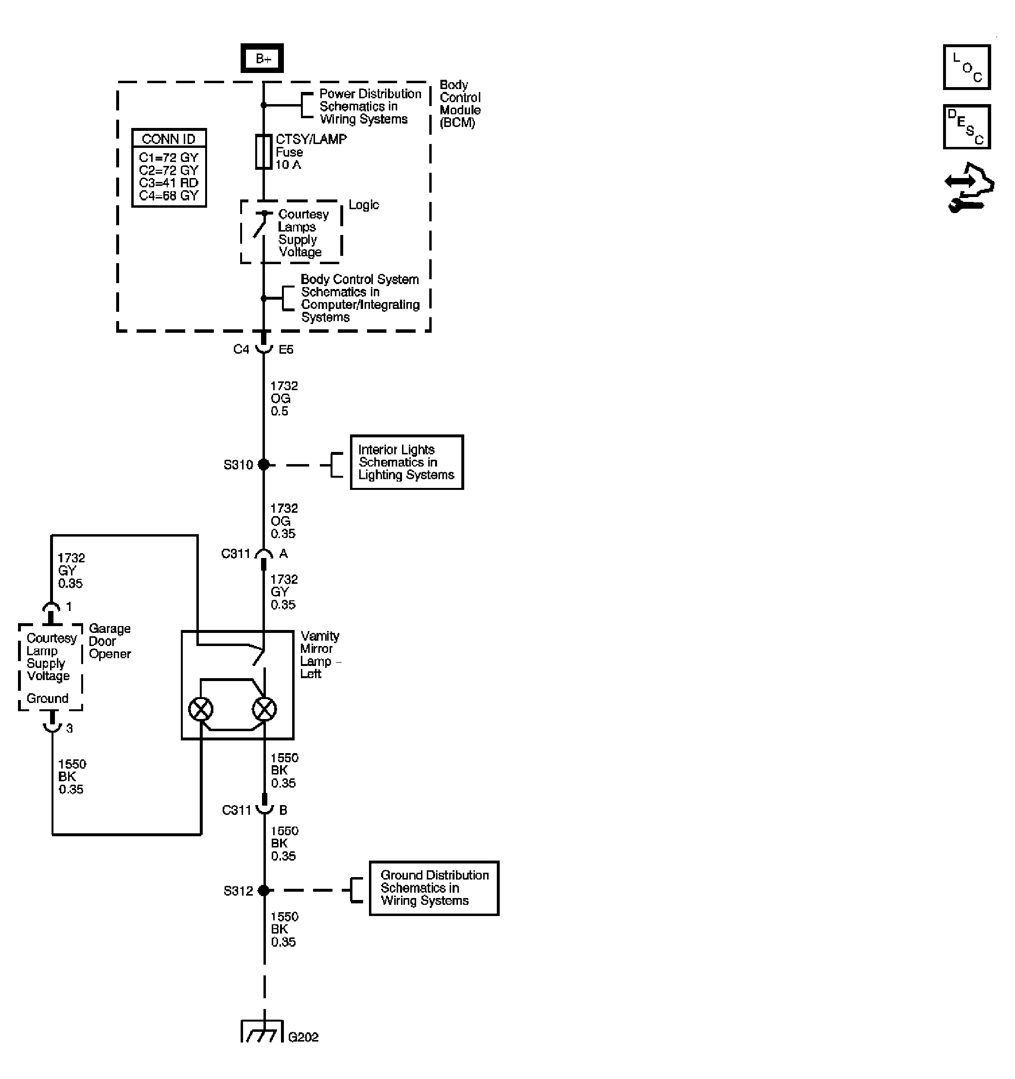
Fig 1: Schematic and Routing Wiring Diagram Schematic
GM1602737Courtesy of GENERAL MOTORS CORP.
Fig 2: Keyless Entry Schematics - Wiring Diagram Schematic
GM1640506Courtesy of GENERAL MOTORS CORP.