LEMON Manuals: Even more car manuals for everyone: 1960-2025
Home >> Chevrolet >> 2011 >> Camaro LS, Standard >> Repair and Diagnosis >> Body & Frame >> Door Locks >> Keyless Entry System And Remote Functions >> Wiring Schematics >> Remote Function Wiring Schematics
April 5, 2026: LEMON Manuals is launched! Read the announcement.

Remote Function Wiring Schematics

Fig 1: Keyless Entry Wiring Schematic
GM2404485Courtesy of GENERAL MOTORS CORP.
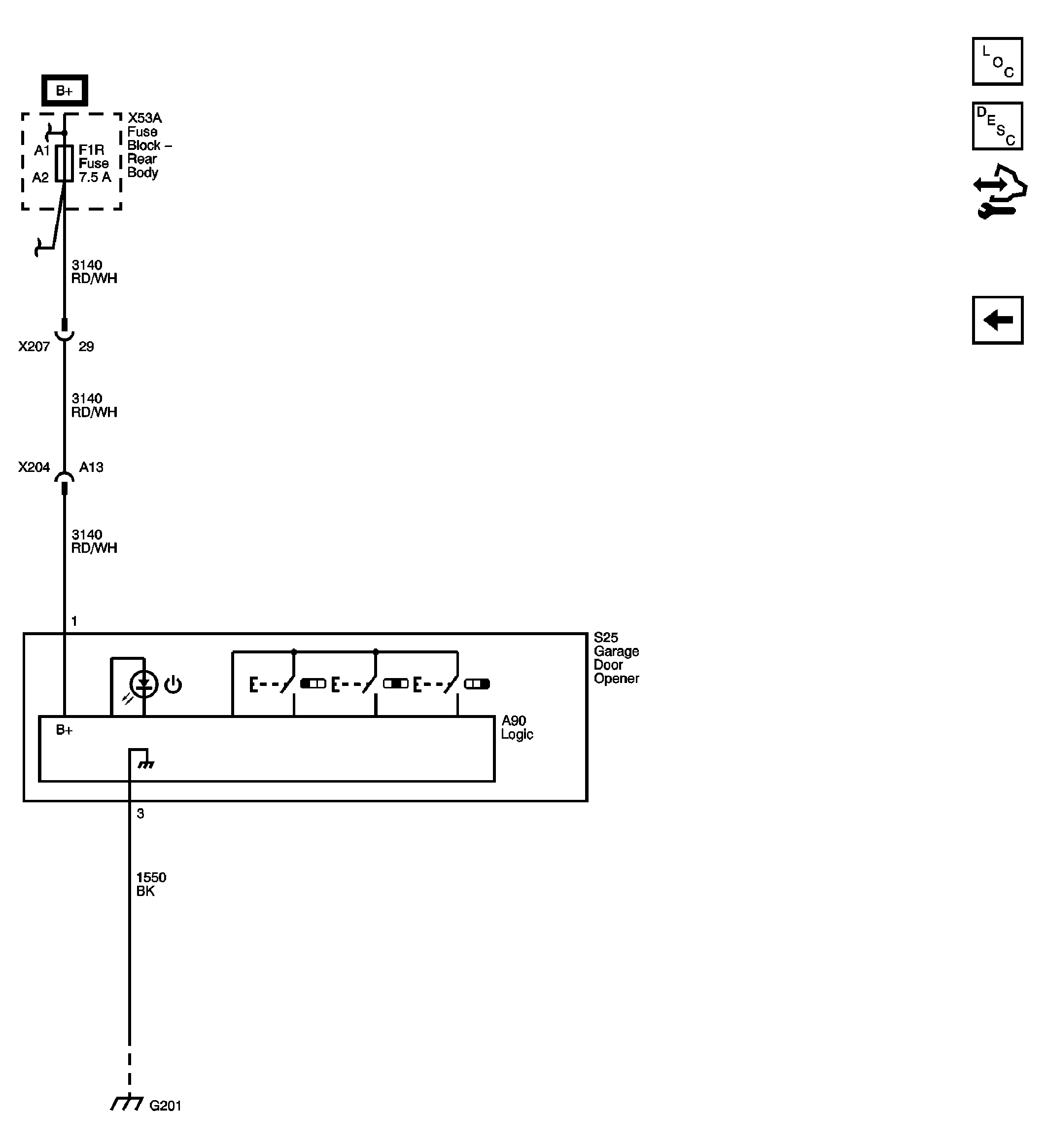
Fig 2: Garage Door Opener Wiring Schematic
GM2404486Courtesy of GENERAL MOTORS CORP.