LEMON Manuals: Even more car manuals for everyone: 1960-2025
Home >> Chevrolet >> 2011 >> Corvette V8-6.2L >> Repair and Diagnosis >> Powertrain Management >> Computers and Control Systems >> Vehicle Speed Sensor >> Locations
April 5, 2026: LEMON Manuals is launched! Read the announcement.

Vehicle Speed Sensor: Locations




Powertrain Component Views

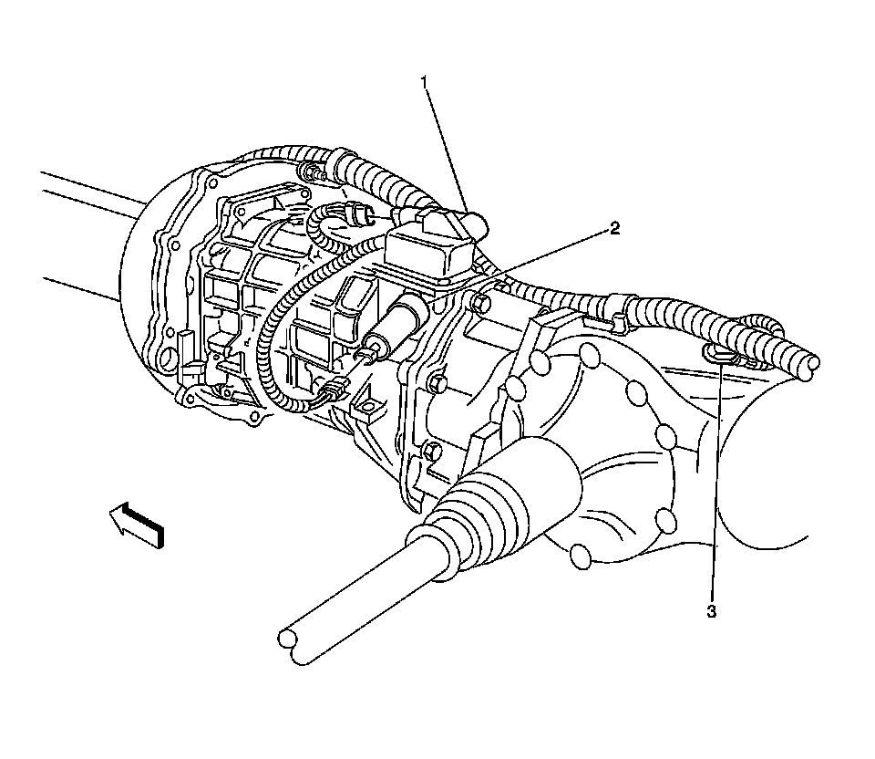
Manual Transmission Components - Left Side (MN6)




1 - Reverse Lockout Solenoid
2 - Skip Shift Solenoid
3 - Vehicle Speed Sensor (VSS)