LEMON Manuals: Even more car manuals for everyone: 1960-2025
Home >> Chevrolet >> 2011 >> Traverse LS, FWD >> Repair and Diagnosis >> Accessories & Equipment >> Memory Modules >> Secondary And Configurable Customer Control System >> Wiring Schematics >> Steering Wheel Secondary/Configurable Control System Wiring Schematics >> UK3
April 5, 2026: LEMON Manuals is launched! Read the announcement.

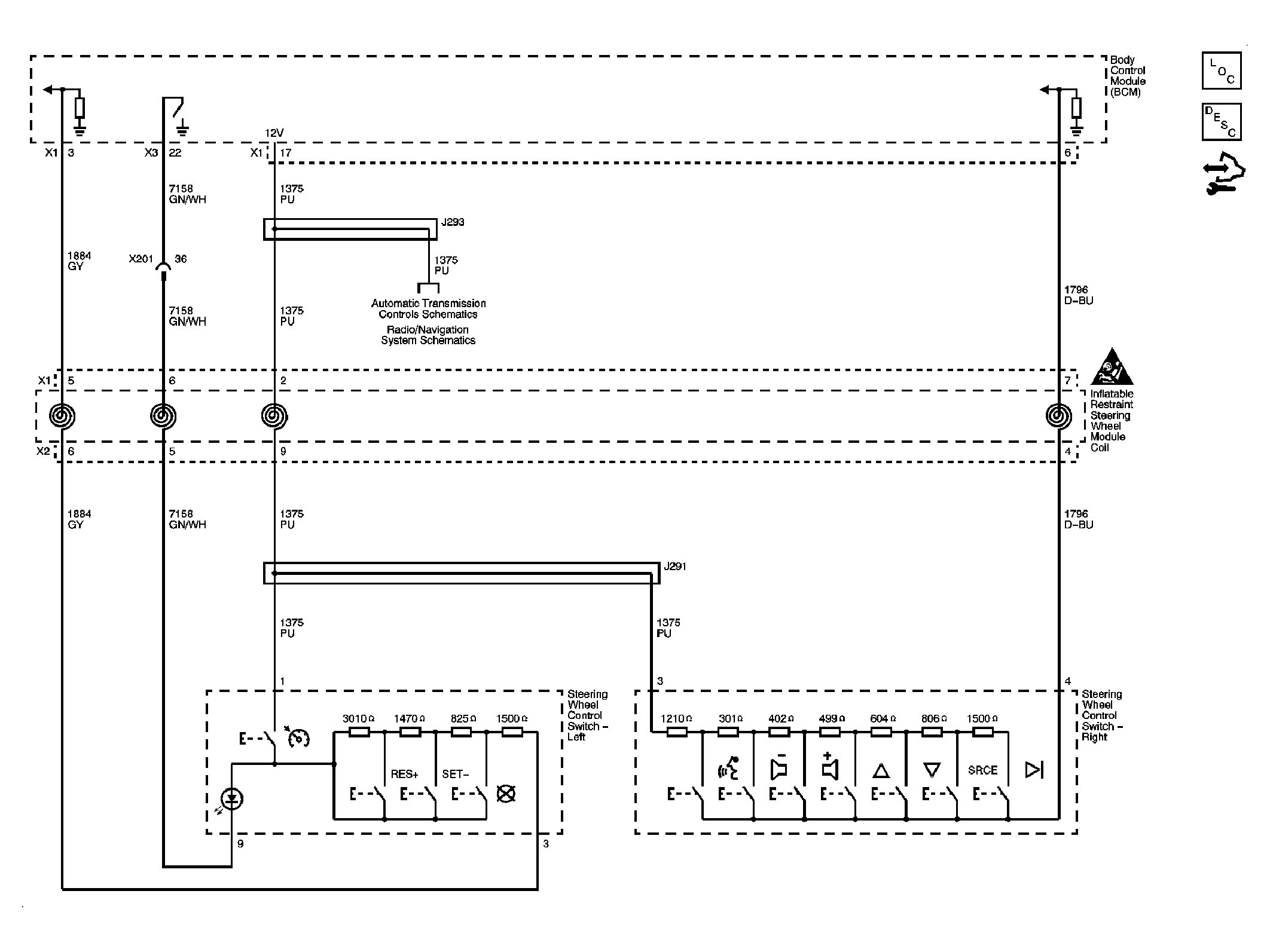
Steering Wheel Secondary/Configurable Control System Wiring Schematics: UK3

Fig 1: UK3 Wiring Schematic
GM2381794Courtesy of GENERAL MOTORS CORP.