LEMON Manuals: Even more car manuals for everyone: 1960-2025
Home >> Chevrolet >> 2012 >> Cruze LS, Automatic Trans >> Repair and Diagnosis >> Engine Performance >> System >> Data Communications System >> Wiring Schematics >> Data Communication Wiring Schematics >> Enable Serial Data
April 5, 2026: LEMON Manuals is launched! Read the announcement.

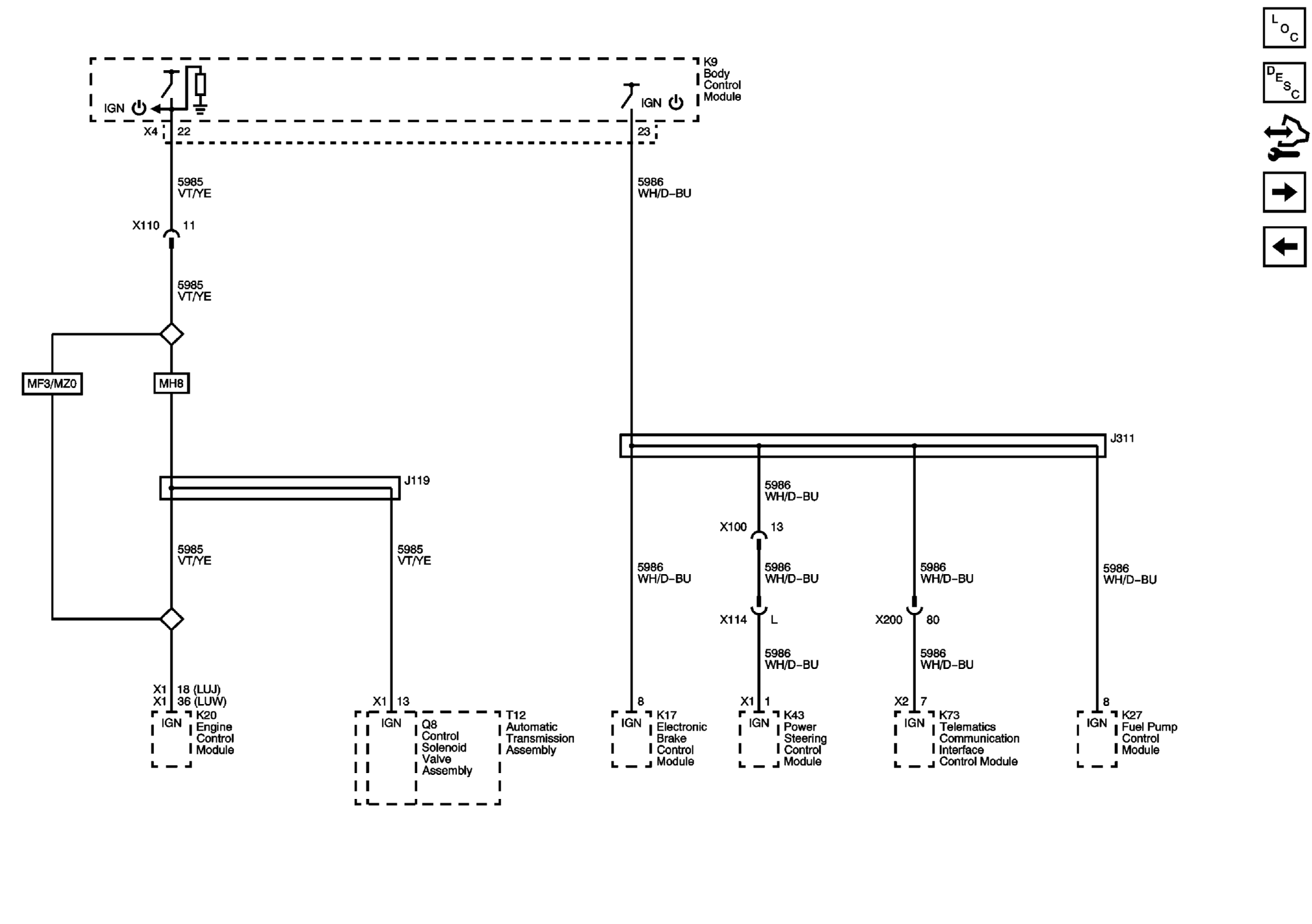
Enable Serial Data

Fig 1: Enable Serial Data Wiring Schematic
GM2587651Courtesy of GENERAL MOTORS COMPANY