LEMON Manuals: Even more car manuals for everyone: 1960-2025
Home >> Chevrolet >> 2017 >> Caprice 6.0L Eng VIN 2 >> Repair and Diagnosis >> Engine Performance >> System >> Data Communication System >> Schematic Wiring Diagrams >> Body Control System Wiring Schematics >> Module Power, Ground, Serial Data, and Subsystem References (1 of 3)
April 5, 2026: LEMON Manuals is launched! Read the announcement.

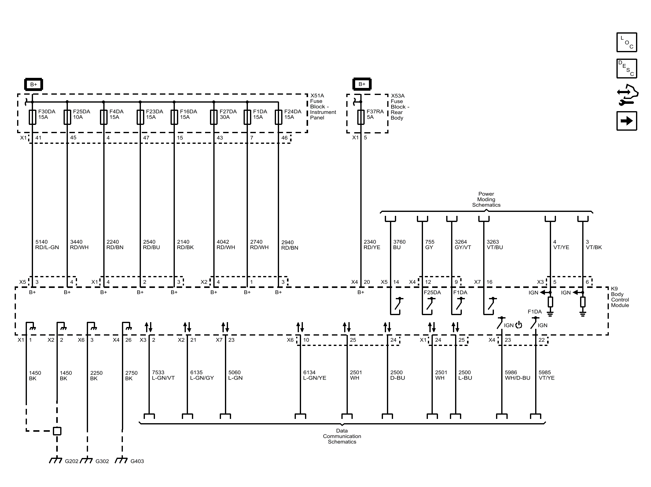
Module Power, Ground, Serial Data, and Subsystem References (1 of 3)

Fig 1: Module Power, Ground, Serial Data, and Subsystem References (1 of 3)
GM4541122Courtesy of GENERAL MOTORS COMPANY