LEMON Manuals: Even more car manuals for everyone: 1960-2025
Home >> Chevrolet >> 2017 >> City Express LS >> Repair and Diagnosis >> Body & Frame >> Door Locks >> Keyless Entry System And Remote Functions >> Schematic Wiring Diagrams >> Remote Function Schematics >> Keyless Entry
April 5, 2026: LEMON Manuals is launched! Read the announcement.

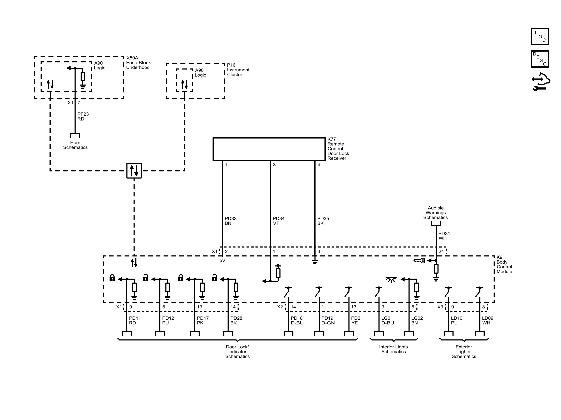
Keyless Entry

GM4510054Courtesy of