LEMON Manuals: Even more car manuals for everyone: 1960-2025
Home >> Chevrolet >> 2017 >> Sonic Premier, 4D Hatchback, Standard Trans >> Repair and Diagnosis >> External Pages >> Different variant/trim >> Section 17 (Shift Lock Control System) >> Schematic Wiring Diagrams >> Shift Lock Control Wiring Schematics >> Shift Lock
April 5, 2026: LEMON Manuals is launched! Read the announcement.

Shift Lock

WARNING: This page is about a different variant/trim than selected.
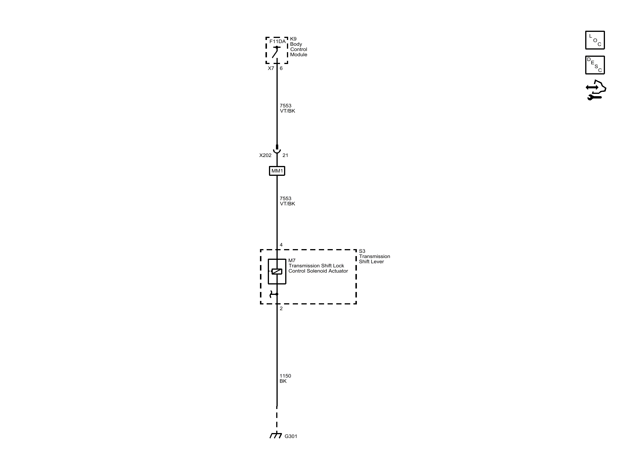
Fig 1: Shift Lock Wiring Schematics
GM4427401Courtesy of GENERAL MOTORS COMPANY