LEMON Manuals: Even more car manuals for everyone: 1960-2025
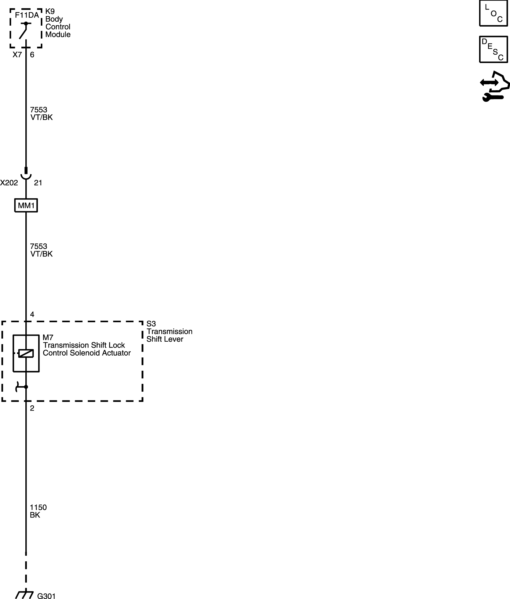
Home >> Chevrolet >> 2018 >> Sonic Premier, 4D Hatchback, Automatic Trans >> Repair and Diagnosis >> Transmission >> Automatic Trans >> Shift Lock Control System >> Schematic Wiring Diagrams >> Shift Lock Control Wiring Schematics >> Shift Lock
April 5, 2026: LEMON Manuals is launched! Read the announcement.

Shift Lock

GM4710781Courtesy of GENERAL MOTORS COMPANY