LEMON Manuals: Even more car manuals for everyone: 1960-2025
Home >> Chevrolet >> 2019 >> Sonic LS, Standard Trans >> Repair and Diagnosis >> External Pages >> Different car >> Section 53 (Keyless Entry System And Remote Functions) >> Schematic Wiring Diagrams >> Remote Function Wiring Schematics >> Keyless Entry - Passive Start (ATH)
April 5, 2026: LEMON Manuals is launched! Read the announcement.

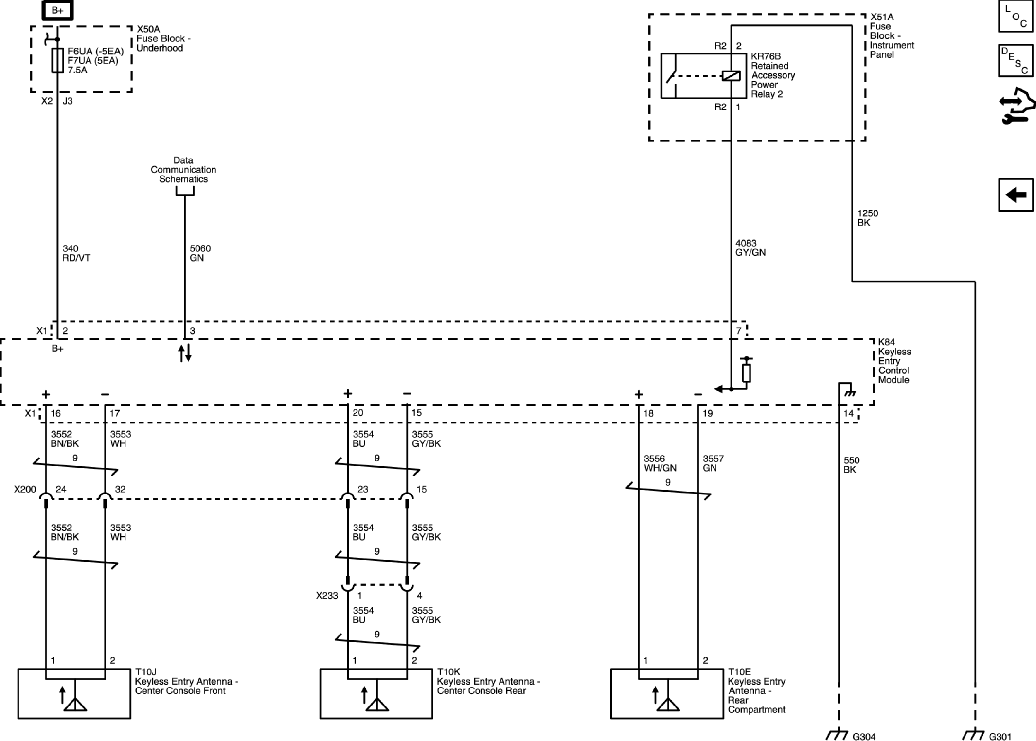
Keyless Entry - Passive Start (ATH)

WARNING: This page is about a different car, the 2018 Chevrolet Sonic. However, it is still accessible from the selected car via links, so may be relevant.
GM4710745Courtesy of GENERAL MOTORS COMPANY