LEMON Manuals: Even more car manuals for everyone: 1960-2025
Home >> Chevrolet >> 2019 >> Spark LS, Standard Trans >> Repair and Diagnosis >> Accessories & Equipment >> Anti-Theft Systems >> Remote Functions System >> Schematic Wiring Diagrams >> Remote Function Wiring Schematics >> Keyless Entry - Virtual Key (BOP)
April 5, 2026: LEMON Manuals is launched! Read the announcement.

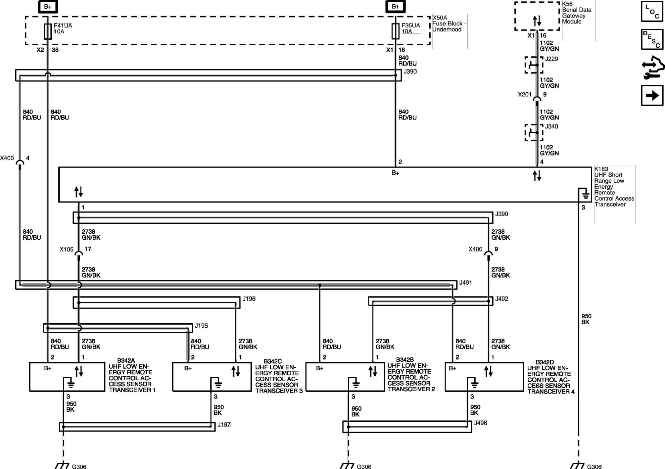
Keyless Entry - Virtual Key (BOP)

GM4993690Courtesy of GENERAL MOTORS COMPANY