LEMON Manuals: Even more car manuals for everyone: 1960-2025
Home >> Chevrolet >> 2022 >> Trax LS, AWD >> Repair and Diagnosis >> External Pages >> Different car >> Section 49 (Keyless Entry And Remote Function Systems) >> Wiring Schematic Diagrams >> Remote Function Wiring Schematics >> Keyless Entry - Passive and Keyless Start
April 5, 2026: LEMON Manuals is launched! Read the announcement.

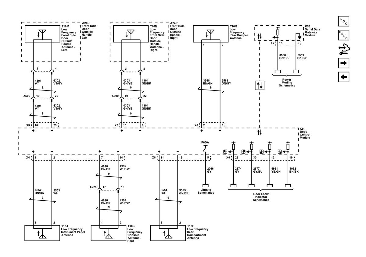
Keyless Entry - Passive and Keyless Start

WARNING: This page is about a different car, the 2022 Buick Envision. However, it is still accessible from the selected car via links, so may be relevant.
GM5738275Courtesy of GENERAL MOTORS COMPANY