LEMON Manuals: Even more car manuals for everyone: 1960-2025
Home >> Chrysler >> 2005 >> 300 Base >> Repair and Diagnosis >> Restraints >> Restraints Control Systems >> DTCS B210E To U0141 >> Diagnosis And Testing >> B223D-Occupant Classification Module DTC Present >> Notes
April 5, 2026: LEMON Manuals is launched! Read the announcement.

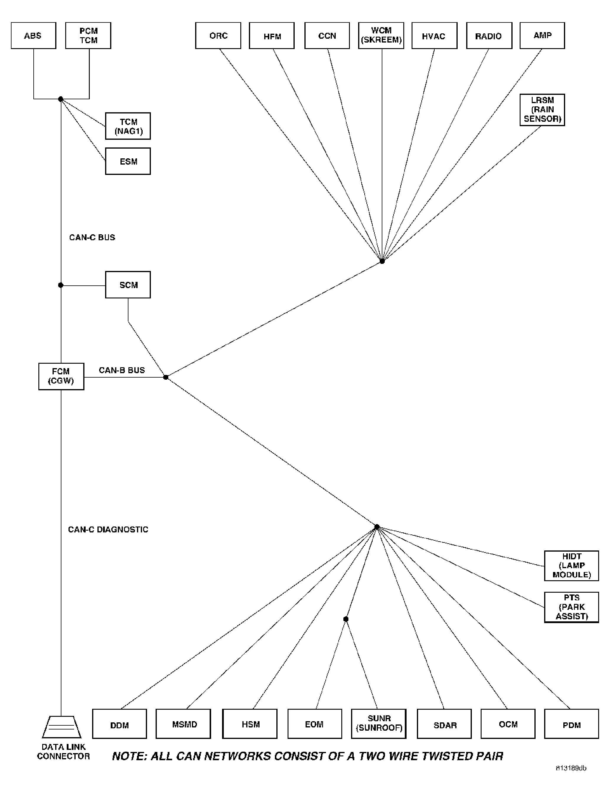
B223D-Occupant Classification Module DTC Present: Notes

Fig 1: CAN NETWORK TOPOLOGY CHART
GC0014610Courtesy of DAIMLERCHRYSLER CORP.

For the Occupant Classification System circuit diagram (Refer to ELECTRICAL/RESTRAINTS - SCHEMATICS AND DIAGRAMS) .