LEMON Manuals: Even more car manuals for everyone: 1960-2025
Home >> Chrysler >> 2005 >> Crossfire Base, 2D Convertible >> Repair and Diagnosis >> Restraints >> Restraints Control Systems >> Airbag Restraint System - Electrical Diagnostics >> DTC Troubleshooting >> Programming Does Not Correspond To The Vehicle Equipment >> Notes
April 5, 2026: LEMON Manuals is launched! Read the announcement.

Programming Does Not Correspond To The Vehicle Equipment: Notes

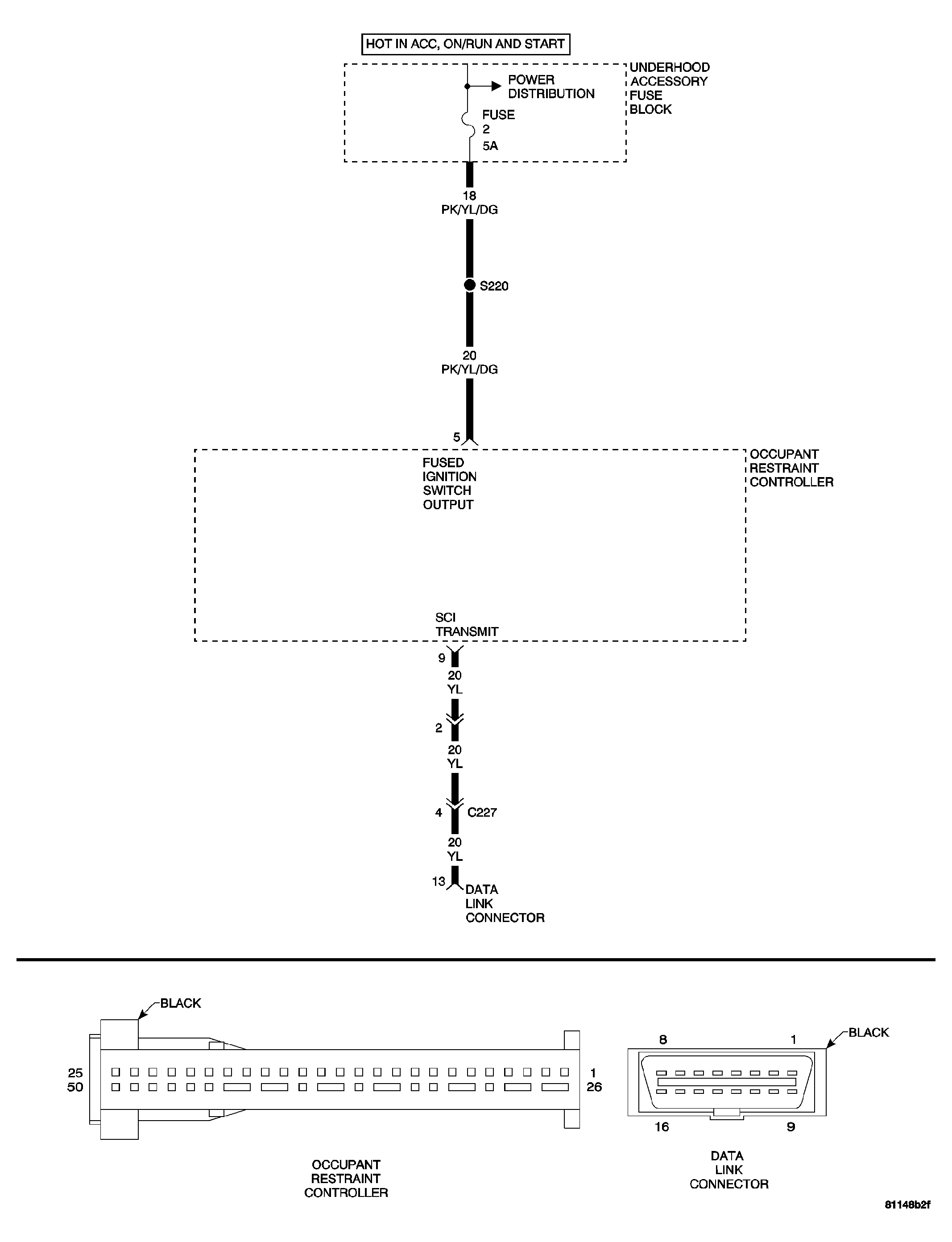
Fig 1: ORC Communication Circuit Diagram
GC0035624Courtesy of DAIMLERCHRYSLER CORP.