LEMON Manuals: Even more car manuals for everyone: 1960-2025
Home >> Chrysler >> 2007 >> Crossfire Base, 2D Convertible >> Repair and Diagnosis >> Engine Performance >> System >> DTCS P0153 To P0200 >> P0153-O2 Sensor 2/1 Long Performance >> Notes
April 5, 2026: LEMON Manuals is launched! Read the announcement.

P0153-O2 Sensor 2/1 Long Performance: Notes

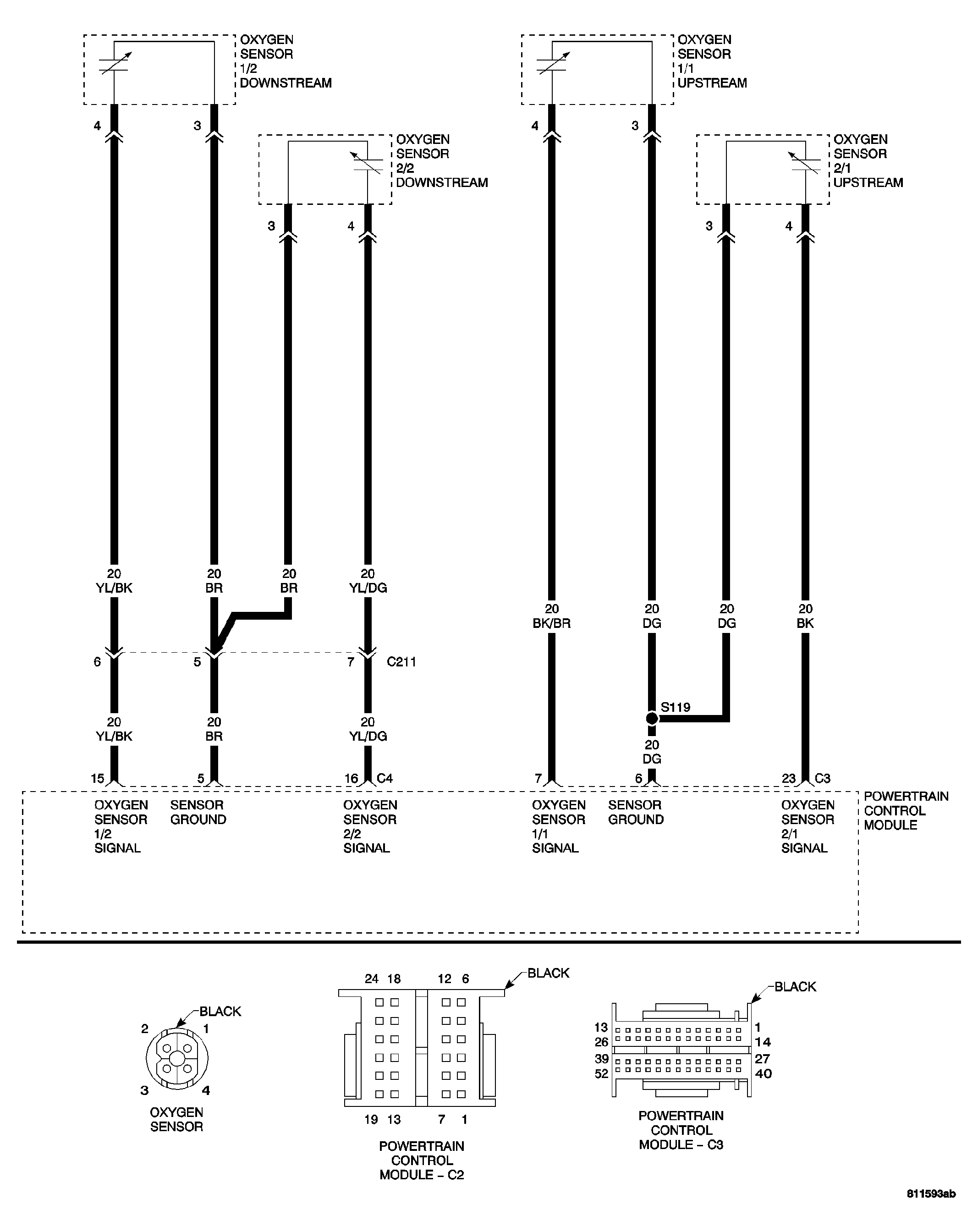
Fig 1: O2 Sensors Circuit Schematic
GC0034126Courtesy of CHRYSLER LLC
  1. When Monitored  : Start and drive vehicle greater than 32 km/h (20 MPH) and less than 89 km/h (55 MPH). Throttle open for a minimum 120 seconds. Coolant Temp greater than 70°C (158°F) Catalytic Converter Temperature greater than 600°C (1112°F).
  2. Set Condition  : The O2 sensor voltage switches only 11 times or less from lean to rich within 20 seconds during monitoring. Two Trip Fault.
Possible Causes 
EXHAUST LEAK
O2 SENSOR SIGNAL CIRCUIT OPEN
O2 SENSOR SIGNAL CIRCUIT SHORT TO VOLTAGE
O2 SENSOR SIGNAL CIRCUIT SHORT TO GROUND
O2 SENSOR GROUND CIRCUIT OPEN
O2 SENSOR GROUND CIRCUIT SHORT TO VOLTAGE
O2 SENSOR GROUND CIRCUIT SHORT TO GROUND
O2 SENSOR

For a complete Powertrain Control Module Circuit Diagram, refer to SCHEMATICS AND DIAGRAMS .