LEMON Manuals: Even more car manuals for everyone: 1960-2025
Home >> Chrysler >> 2007 >> Crossfire Base, 2D Convertible >> Repair and Diagnosis >> Engine Performance >> System >> DTCS P0341 To P0480 >> P0341-Camshaft Position Sensor Performance >> Notes
April 5, 2026: LEMON Manuals is launched! Read the announcement.

P0341-Camshaft Position Sensor Performance: Notes

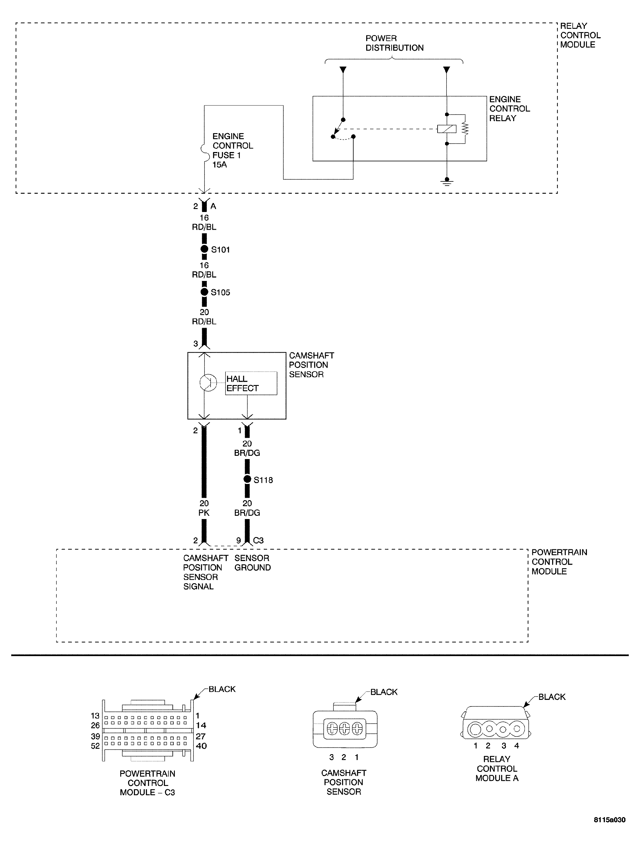
Fig 1: Camshaft Position Sensor Circuit Schematic
GC0034232Courtesy of CHRYSLER LLC
  1. When Monitored  : Engine cranking/running. Battery voltage greater than 10 volts.
  2. Set Condition  : At least 5 seconds or 2.5 engine revolutions have elapsed with Crankshaft Position Sensor (CKP) Signals present but no Camshaft Position (CMP) Sensor Signal. One Trip Fault.
Possible Causes 
INTERMITTENT CAMSHAFT POSITION (CMP) SENSOR SIGNAL (CMP)
FUSED ENGINE CONTROL RELAY OUTPUT CIRCUIT OPEN
CAMSHAFT POSITION SENSOR SIGNAL CIRCUIT SHORT TO GROUND
CAMSHAFT POSITION SENSOR SIGNAL CIRCUIT OPEN
CAMSHAFT POSITION SENSOR SIGNAL CIRCUIT SHORT TO VOLTAGE
CAMSHAFT POSITION SENSOR SIGNAL CIRCUIT SHORT TO SENSOR GROUND CIRCUIT
SENSOR GROUND CIRCUIT OPEN
CAMSHAFT POSITION SENSOR
POWERTRAIN CONTROL MODULE

For a complete Powertrain Control Module Circuit Diagram, refer to SCHEMATICS AND DIAGRAMS .