LEMON Manuals: Even more car manuals for everyone: 1960-2025
Home >> Chrysler >> 2007 >> Crossfire Base, 2D Convertible >> Repair and Diagnosis >> Engine Performance >> System >> DTCS P0341 To P0480 >> P0451-Fuel Tank Pressure Sensor Performance >> Notes
April 5, 2026: LEMON Manuals is launched! Read the announcement.

P0451-Fuel Tank Pressure Sensor Performance: Notes

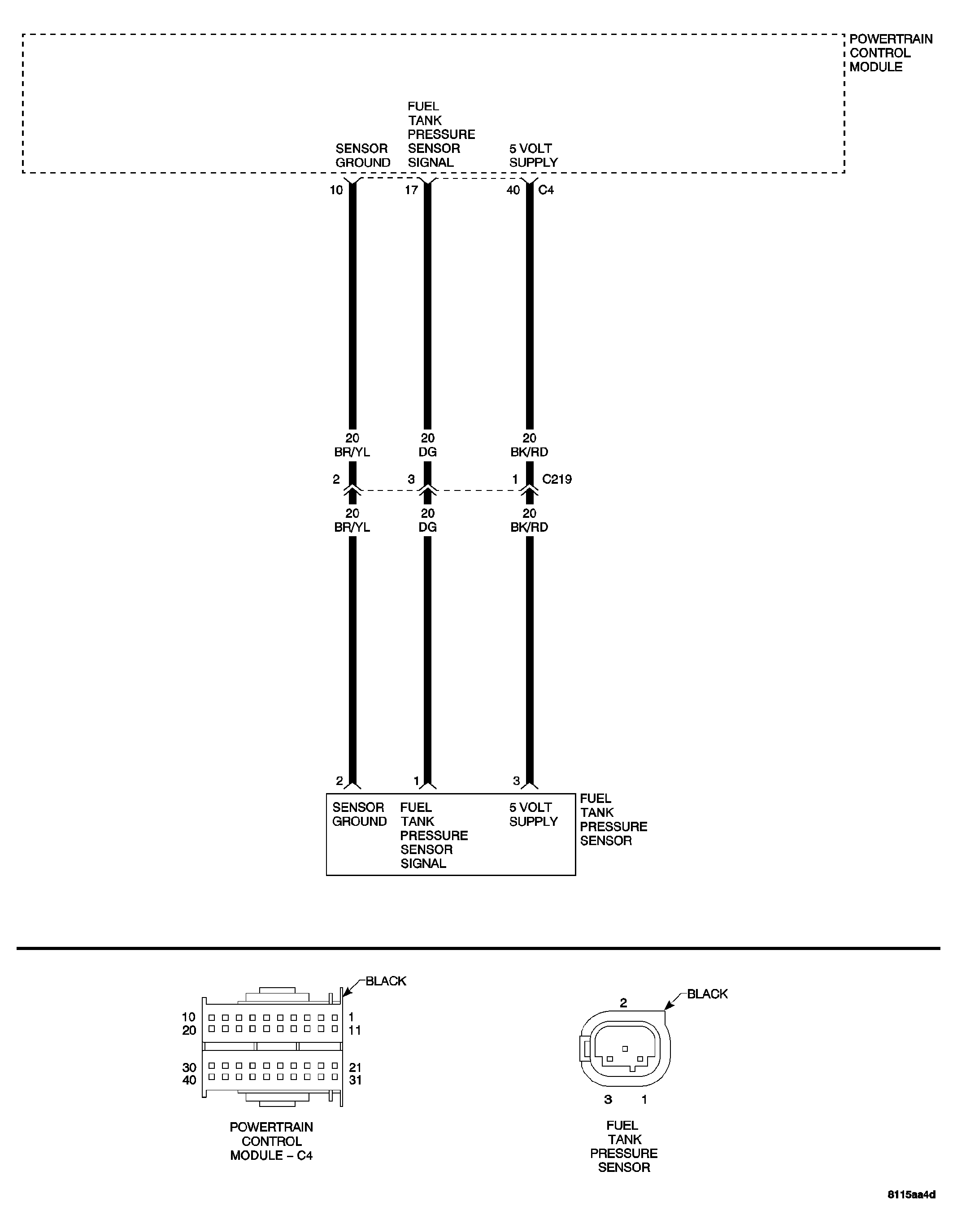
Fig 1: Fuel Tank Pressure Sensor Circuit Schematic
GC0034264Courtesy of CHRYSLER LLC
  1. When Monitored  : With the engine running at idle speed.
  2. Set Condition  : Low limit: The Fuel Tank Pressure Sensor voltage is less than 0.1 volt for 10 seconds. High limit: The Fuel Tank Pressure Sensor voltage is greater than 4.7 volts for 10 seconds. Signal curve: The Fuel Tank Pressure Sensor Performance code will be set if the signal remains constant.
Possible Causes 
FUEL TANK PRESSURE SENSOR SIGNAL CIRCUIT SHORT TO VOLTAGE
FUEL TANK PRESSURE SENSOR SIGNAL CIRCUIT OPEN
FUEL TANK PRESSURE SENSOR SIGNAL CIRCUIT SHORT TO GROUND
FUEL TANK PRESSURE SENSOR SIGNAL CIRCUIT SHORT TO SENSOR GROUND CIRCUIT
FUEL TANK PRESSURE SENSOR SIGNAL CIRCUIT SHORT TO 5-VOLT SUPPLY CIRCUIT
5-VOLT SUPPLY CIRCUIT SHORT TO VOLTAGE
5-VOLT SUPPLY CIRCUIT OPEN
5-VOLT SUPPLY CIRCUIT SHORT TO GROUND
5-VOLT SUPPLY CIRCUIT SHORT TO SENSOR GROUND CIRCUIT
SENSOR GROUND CIRCUIT OPEN
FUEL TANK PRESSURE SENSOR
POWERTRAIN CONTROL MODULE

For a complete Powertrain Control Module Circuit Diagram, refer to SCHEMATICS AND DIAGRAMS .