LEMON Manuals: Even more car manuals for everyone: 1960-2025
Home >> Chrysler >> 2007 >> Pacifica Limited, AWD >> Repair and Diagnosis >> Engine Performance >> System >> DTCS P1654 To P2111 >> P2107-Electronic Throttle Control Module Processor >> Circuit Schematic
April 5, 2026: LEMON Manuals is launched! Read the announcement.

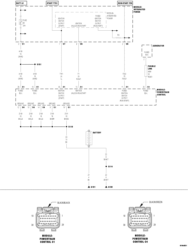
Circuit Schematic

Fig 1: PCM Power And Ground Circuit Schematic
GC0049642Courtesy of CHRYSLER LLC