LEMON Manuals: Even more car manuals for everyone: 1960-2025
Home >> Chrysler >> 2008 >> Crossfire 2D Convertible, Automatic >> Repair and Diagnosis >> Body & Frame >> Windows >> Power Window System - Electrical Diagnostics >> Power Windows - Electrical Diagnostics >> DTC Troubleshooting >> *Right Front Power Window Inoperative >> Notes
April 5, 2026: LEMON Manuals is launched! Read the announcement.

*Right Front Power Window Inoperative: Notes

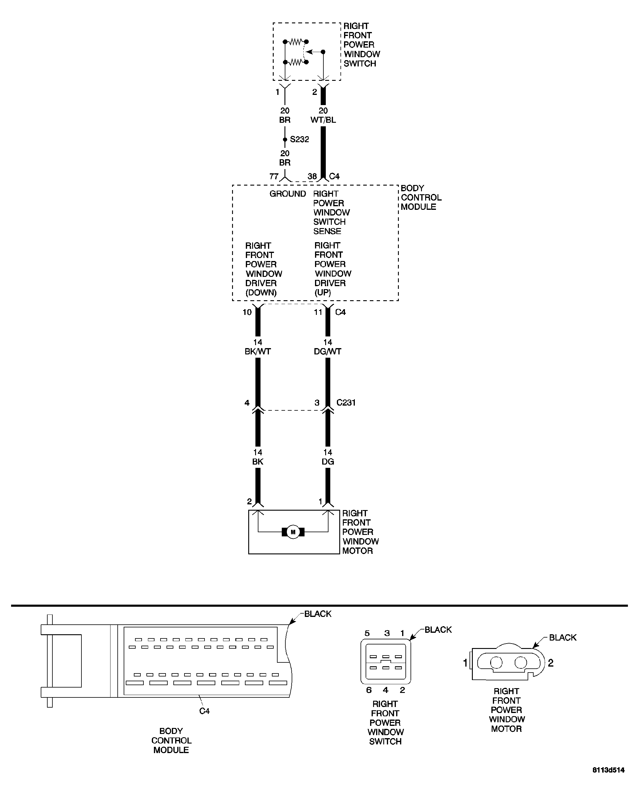
Fig 1: Right Front Power Window Circuit Schematic
GC0035559Courtesy of CHRYSLER LLC
POSSIBLE CAUSES 
RIGHT FRONT POWER WINDOW SWITCH
RIGHT POWER WINDOW SWITCH SENSE CIRCUIT
GROUND CIRCUIT
RIGHT FRONT POWER WINDOW MOTOR
RIGHT FRONT POWER WINDOW DRIVER CIRCUIT
BODY CONTROL MODULE

For a complete Power Windows Circuit Diagram, see SCHEMATICS AND DIAGRAMS .