LEMON Manuals: Even more car manuals for everyone: 1960-2025
Home >> Chrysler >> 2009 >> PT Cruiser Base, Automatic >> Repair and Diagnosis >> Engine Performance >> Ignition System >> (Totally Integrated Power Module (TIPM) - Electrical Diagnostics) >> DTC Troubleshooting >> P127E-Fuel Pump Control Circuit 2 Open >> Notes
April 5, 2026: LEMON Manuals is launched! Read the announcement.

P127E-Fuel Pump Control Circuit 2 Open: Notes

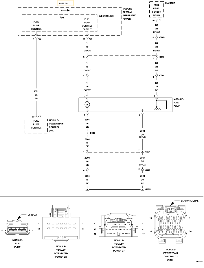
Fig 1: Fuel Pump Control Circuit
GC0117315Courtesy of CHRYSLER LLC