LEMON Manuals: Even more car manuals for everyone: 1960-2025
Home >> Chrysler >> 2013 >> 300 SRT-8 Core >> Repair and Diagnosis >> Steering >> Steering Control Systems >> (Steering Control Module (SCM) - Electrical Diagnostics) >> DTC Troubleshooting >> B2225-00-(SCM) Steering Column Module Internal >> Notes
April 5, 2026: LEMON Manuals is launched! Read the announcement.

B2225-00-(SCM) Steering Column Module Internal: Notes

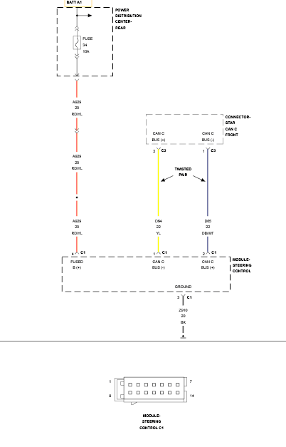
For a complete wiring diagram, refer to appropriate SYSTEM WIRING DIAGRAMS article  .

Fig 1: Steering Control Module Wiring Diagram
GC0142034Courtesy of CHRYSLER GROUP, LLC