LEMON Manuals: Even more car manuals for everyone: 1960-2025
Home >> Chrysler >> 2014 >> 200 S >> Repair and Diagnosis (Single Page) >> Accessories & Equipment >> Communication Devices >> Totally Integrated Power Module (TIPM) - Electrical Diagnostics >> DTC Troubleshooting >> B106D-Rear Defrost Control Circuit Open >> Notes
April 5, 2026: LEMON Manuals is launched! Read the announcement.

B106D-Rear Defrost Control Circuit Open: Notes

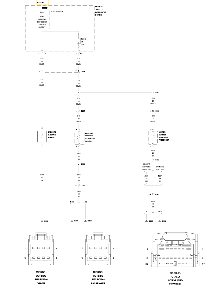
Fig 1: Rear Defrost Control - Circuit Diagram
GC0124145Courtesy of CHRYSLER GROUP, LLC

For a complete wiring diagram, refer to appropriate SYSTEM WIRING DIAGRAMS article