LEMON Manuals: Even more car manuals for everyone: 1960-2025
Home >> Ford >> 2021 >> Expedition MAX SSV, RWD >> Repair and Diagnosis >> Steering >> Steering Column >> Description And Operation >> Steering Column - System Operation and Component Description >> Notes
April 5, 2026: LEMON Manuals is launched! Read the announcement.

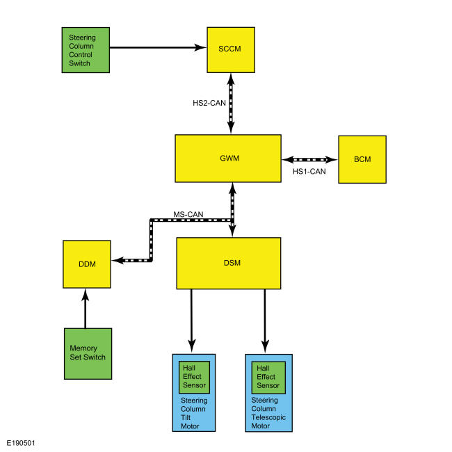
Steering Column - System Operation and Component Description: Notes

System Diagram

GFD581146Courtesy of FORD MOTOR COMPANY