LEMON Manuals: Even more car manuals for everyone: 1960-2025
Home >> Freightliner >> 2007 >> Sprinter 3500 V6-3.0L DSL Turbo >> Repair and Diagnosis >> Powertrain Management >> Computers and Control Systems >> Relays and Modules - Computers and Control Systems >> Engine Control Module >> Diagrams >> Diagram Information and Instructions >> How to Use Wiring Diagrams
April 5, 2026: LEMON Manuals is launched! Read the announcement.

How to Use Wiring Diagrams






HOW TO USE WIRING DIAGRAMS

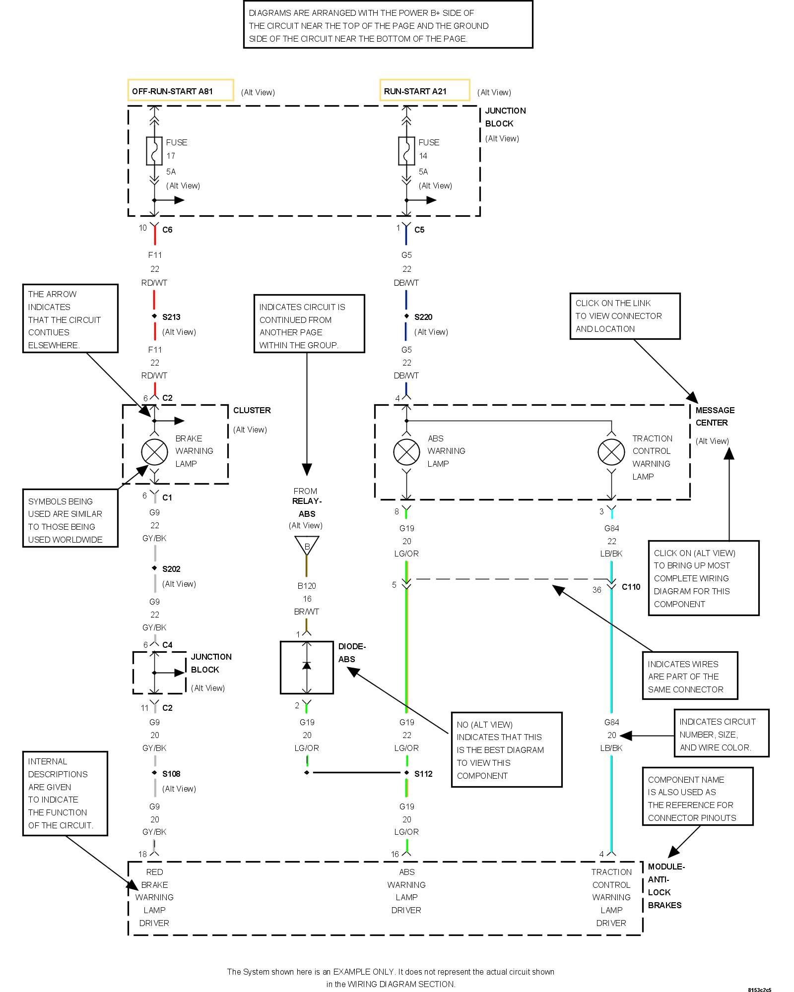
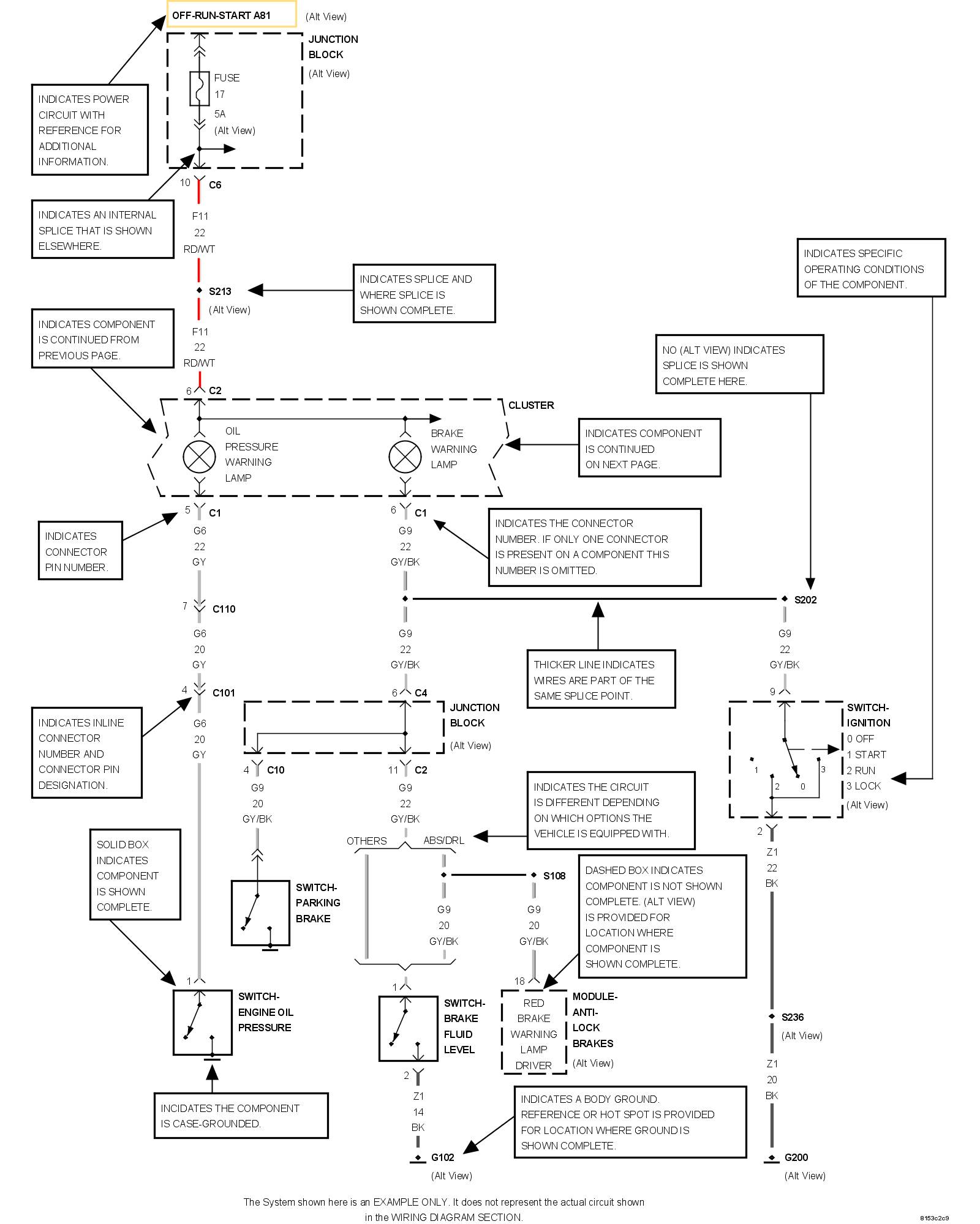
Chrysler Corporation wiring diagrams are designed to provide information regarding the vehicles wiring content. In order to effectively use the wiring diagrams to diagnose and repair Chrysler Corporation vehicles, it is important to understand all of their features and characteristics.

Diagrams are arranged such that the power (B+) side of the circuit is placed near the top of the page, and the ground (B-) side of the circuit is placed near the bottom of the page.

All switches, components, and modules are shown in the at rest position with the doors closed and the key removed from the ignition.

Components are shown two ways. A solid line around a component indicates that the component is complete. A dashed line around the component indicates that the component is being shown is not complete. Incomplete components have a reference number to indicate the page where the component is shown complete.

It is important to realize that no attempt is made on the diagrams to represent components and wiring as they appear on the vehicle. For example, a short piece of wire is treated the same as a long one. In addition, switches and other components are shown as simply as possible, with regard to function only.










SYMBOLS


International symbols are used throughout the wiring diagrams. These symbols are consistent with those being used around the world.






TERMINOLOGY


This is a list of terms and definitions used in the wiring diagrams.

LHD - Left Hand Drive Vehicles
RHD - Right Hand Drive Vehicles
ATX - Automatic Transmissions-Front Wheel Drive
MTX - Manual Transmissions-Front Wheel Drive
AT - Automatic Transmissions-Rear Wheel Drive
MT - Manual Transmissions-Rear Wheel Drive
SOHC - Single Over Head Cam Engine
DOHC - Double Over Head Cam Engine
Export - Vehicles Built For Sale In Markets Other Than North America
Except Export - Vehicles Built For Sale In North America