LEMON Manuals: Even more car manuals for everyone: 1960-2025
Home >> GMC >> 1992 >> Forward Control 7.4 N >> Repair and Diagnosis >> Engine Performance >> System >> Engine Controls - System/Component Tests >> Fuel System (Diesel) >> Glow Plug Controller
April 5, 2026: LEMON Manuals is launched! Read the announcement.

Glow Plug Controller

  1. Ensure coolant temperature is less than 80°F (27°C) before beginning test. Place ignition switch in RUN position and allow glow plugs to cycle. After 2 minutes, crank engine for one second. It is NOT important that the engine starts. Return ignition switch to RUN position. Glow plugs should cycle on at least once.
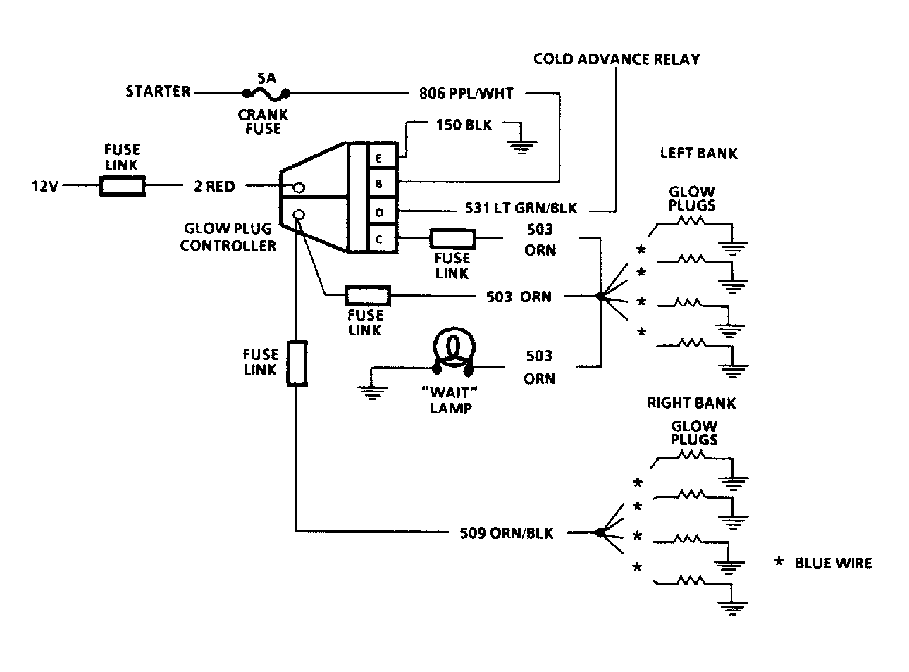
  2. If glow plugs do not cycle, disconnect controller (controller is located on top, rear of valve cover). Connect a 12-volt test light between Purple/White wire terminal of harness connector (terminal "B") and ground. See Figure. With ignition switch in RUN position, test light should be off. Test light should glow when engine is cranked.
  3. If test light does not glow as specified, repair short or open in engine harness Purple/White wire. If test light operates properly but glow plugs did not cycle, replace controller.