LEMON Manuals: Even more car manuals for everyone: 1960-2025
Home >> GMC >> 2004 >> Jimmy 2D Utility, Part Time, Automatic >> Repair and Diagnosis >> Transmission >> Automatic Trans >> Shift Interlock System >> Component Locator >> Automatic Transmission Shift Lock Control Component Views
April 5, 2026: LEMON Manuals is launched! Read the announcement.

Automatic Transmission Shift Lock Control Component Views

Fig 1: Floor Shifter Harness Connections
GM831148Courtesy of GENERAL MOTORS CORP.
Callout Component Name
1 Automatic Transmission Control Module Connector
2 Floor Shifter
3 Automatic Transmission Shift Lever Position Indicator
4 S335
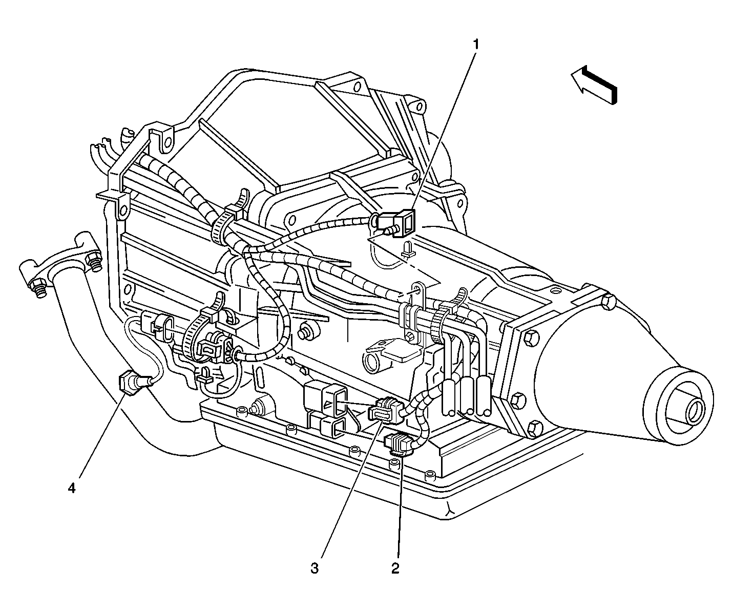
Fig 2: Park/Neutral Position (PNP) Switch (w/ A/T) (4.3L Shown, 2.2L Similar)
GM627280Courtesy of GENERAL MOTORS CORP.
Callout Component Name
1 C104
2 Park/Neutral Position (PNP) Switch Connector C2
3 Park/Neutral Position (PNP) Switch Connector C1
4 Oxygen Sensor (O2S) Bank 1 Sensor 1
Fig 3: Steering Column Components
GM357152Courtesy of GENERAL MOTORS CORP.
Callout Component Name
1 Shift Lever Assembly
2 Upper Shroud
3 Inflatable Restraint Steering Wheel Module Coil
4 C214
5 Multifunction Switch
6 Ignition Lock Cylinder Control Actuator Connector - w/ Floor Shift, Automatic Transmission Shift Lock Actuator Connector - w/ Column Shift
7 Automatic Transmission Shift Lock Actuator - w/ Column Shift
8 C211
9 Ignition Lock Cylinder Control Actuator - w/ Floor Shift
10 Passlock™ Sensor Connector
11 Ignition Switch and Ignition Key Alarm Switch