LEMON Manuals: Even more car manuals for everyone: 1960-2025
Home >> GMC >> 2009 >> Envoy 4.2 S, 4WD >> Repair and Diagnosis >> Engine Performance >> System >> Data Communication System >> Schematic and Routing Diagrams >> Data Communication Schematics
April 5, 2026: LEMON Manuals is launched! Read the announcement.

Data Communication Schematics

Fig 1: Power, Ground, and Data Link Connector
GM2081869Courtesy of GENERAL MOTORS CORP.
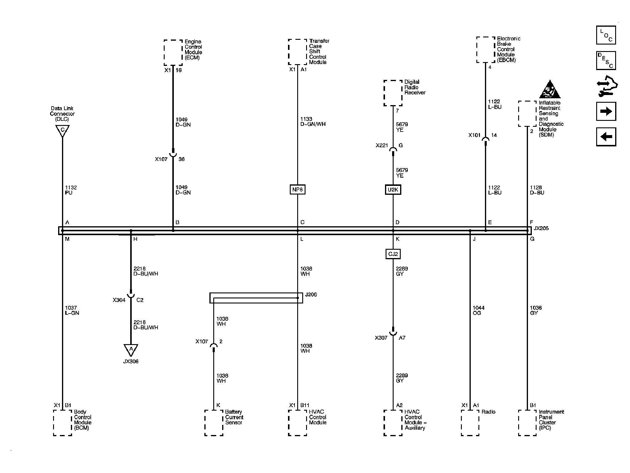
Fig 2: SP205
GM2081895Courtesy of GENERAL MOTORS CORP.
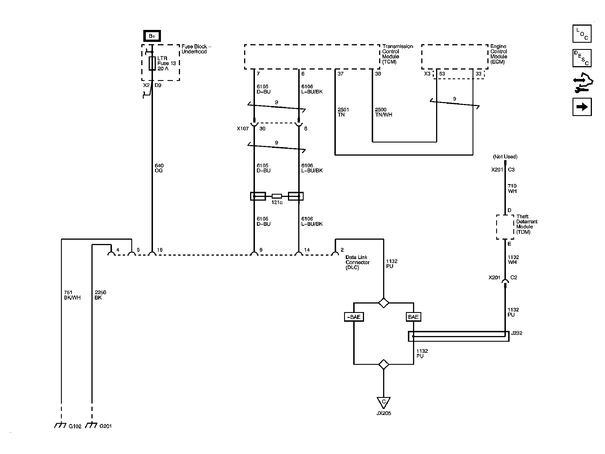
Fig 3: SP306
GM2081902Courtesy of GENERAL MOTORS CORP.