LEMON Manuals: Even more car manuals for everyone: 1960-2025
Home >> GMC >> 2013 >> Acadia SL >> Repair and Diagnosis >> External Pages >> Different car >> Section 17 (Cellular Systems, Entertainment Systems & Navigation Systems) >> Schematic and Routing Diagrams >> Radio/Navigation System Schematics
April 5, 2026: LEMON Manuals is launched! Read the announcement.

Radio/Navigation System Schematics

WARNING: This page is about a different car, the 2010 Cadillac SRX. However, it is still accessible from the selected car via links, so may be relevant.
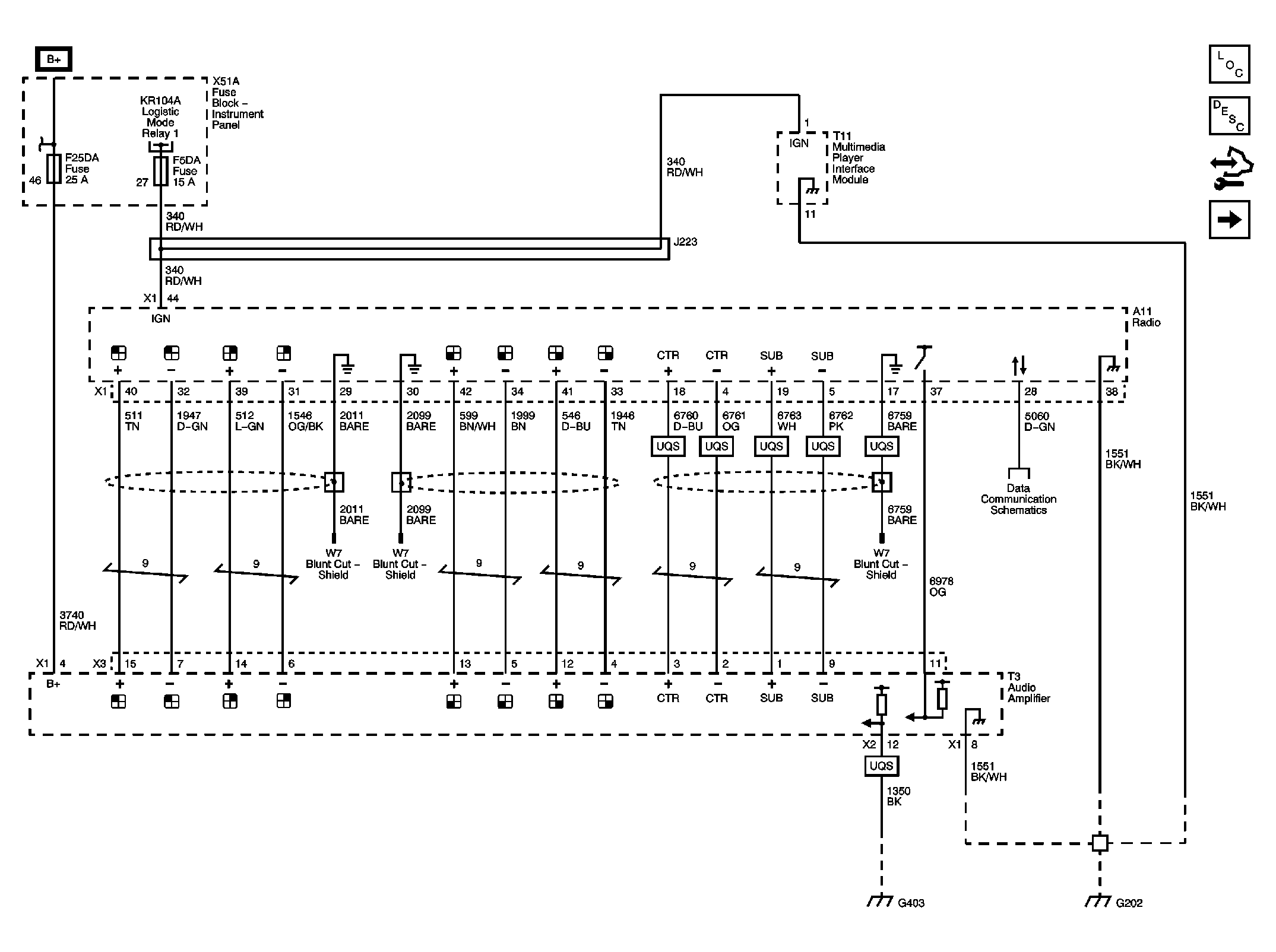
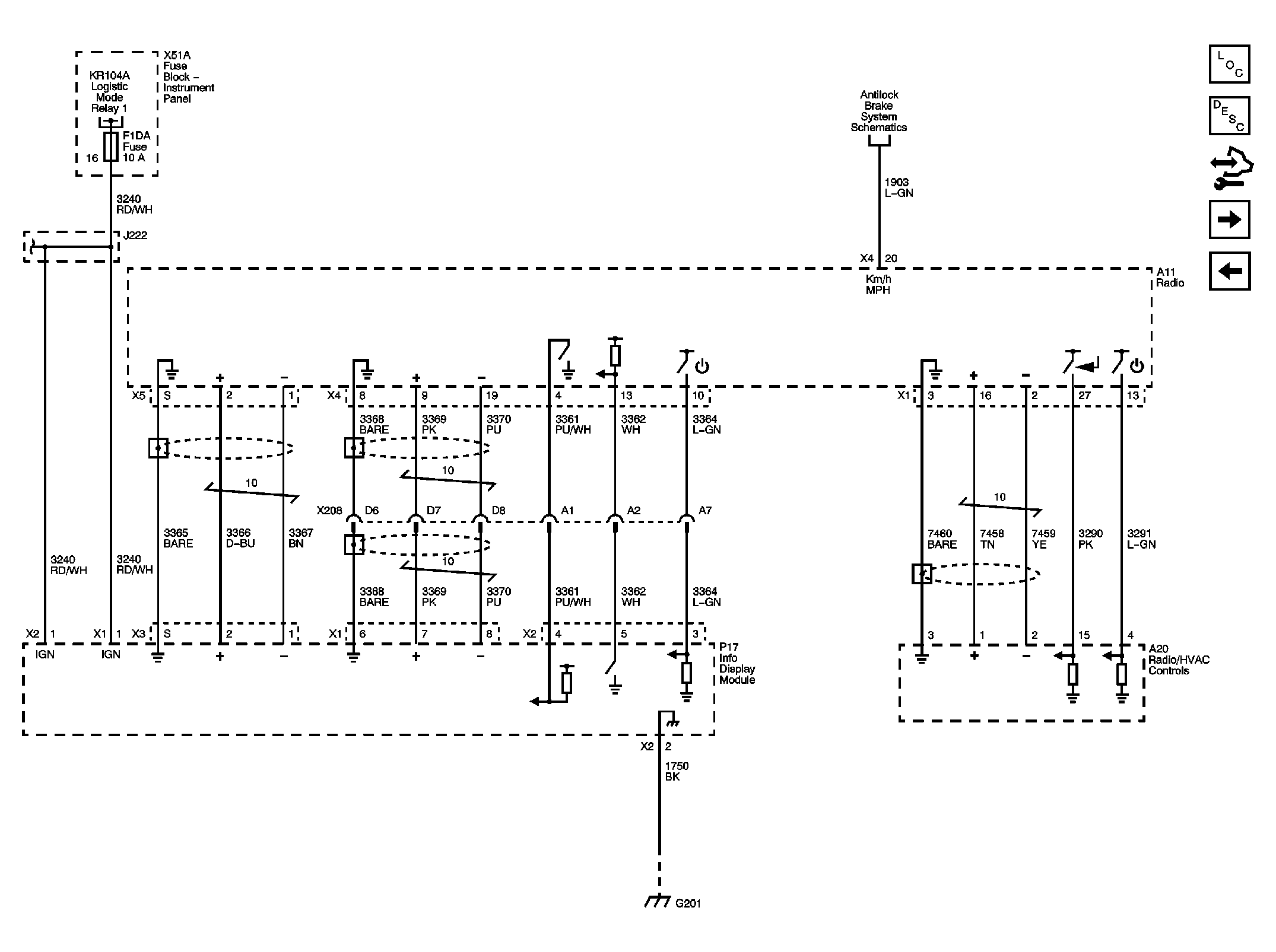
Fig 1: Radio Amplifier Power, Ground & Communication Circuit Schematic
GM2246580Courtesy of GENERAL MOTORS CORP.
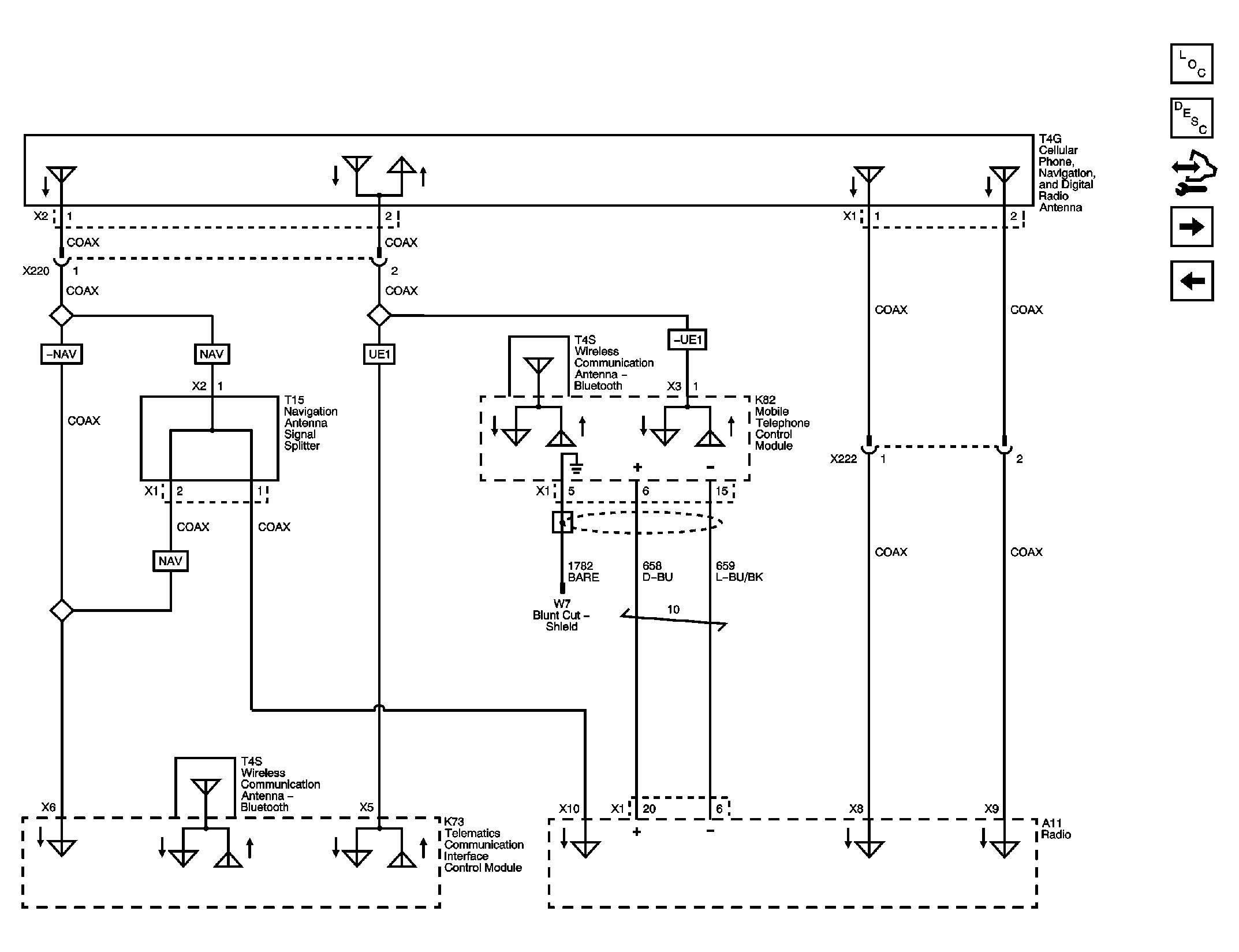
Fig 2: Radio Antenna Signals Circuit Schematic
GM2246582Courtesy of GENERAL MOTORS CORP.
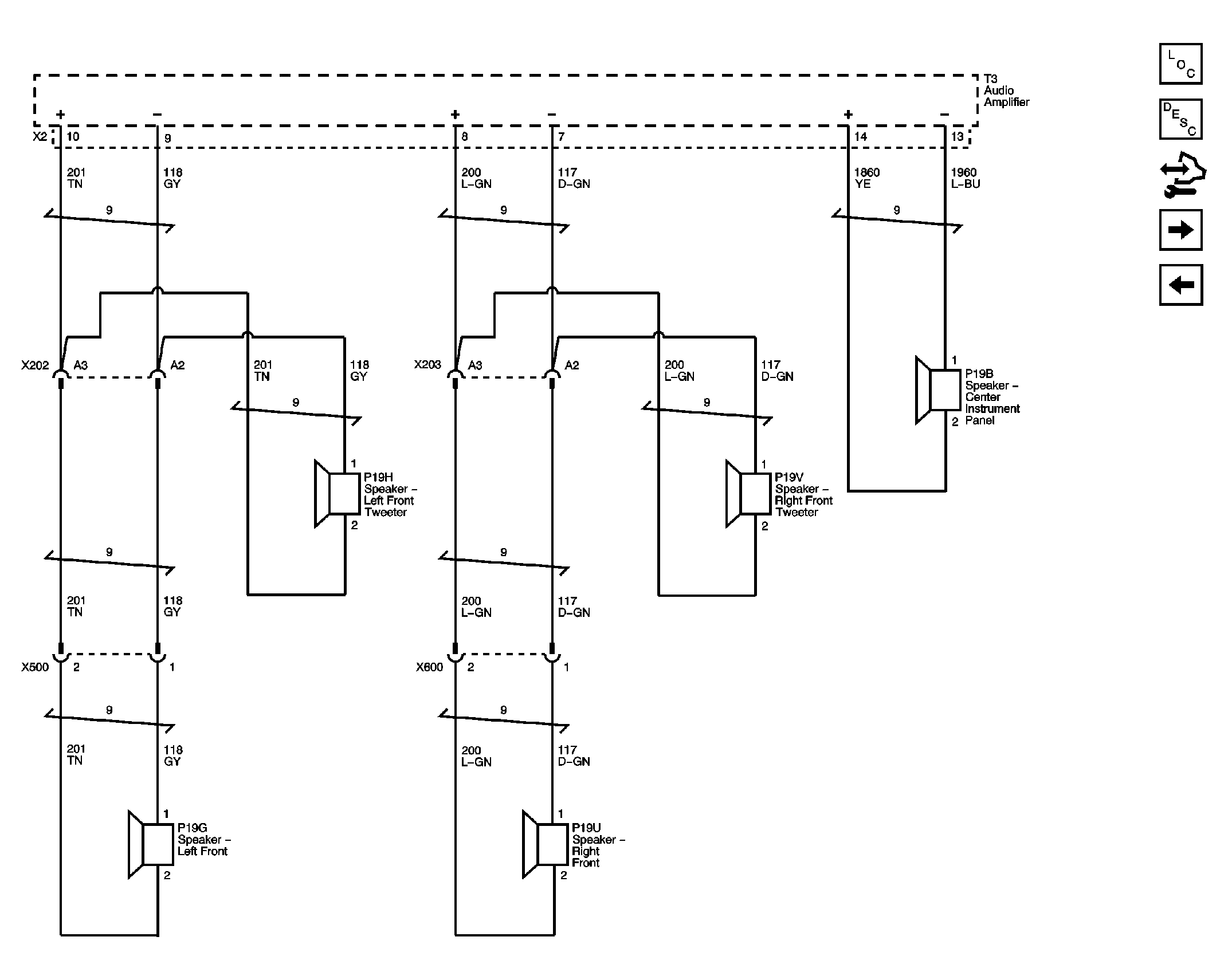
Fig 3: Front Speakers Circuit Schematic (UQA/UQS)
GM2246593Courtesy of GENERAL MOTORS CORP.
Fig 4: Rear Speakers Circuit Schematic (UQA/UQS)
GM2246594Courtesy of GENERAL MOTORS CORP.
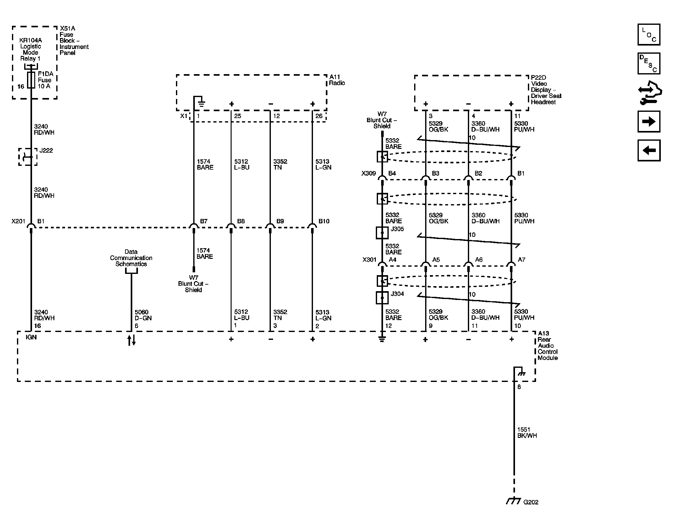
Fig 5: Rear Seat Audio Controls Circuit Schematic (ULD)
GM2246596Courtesy of GENERAL MOTORS CORP.
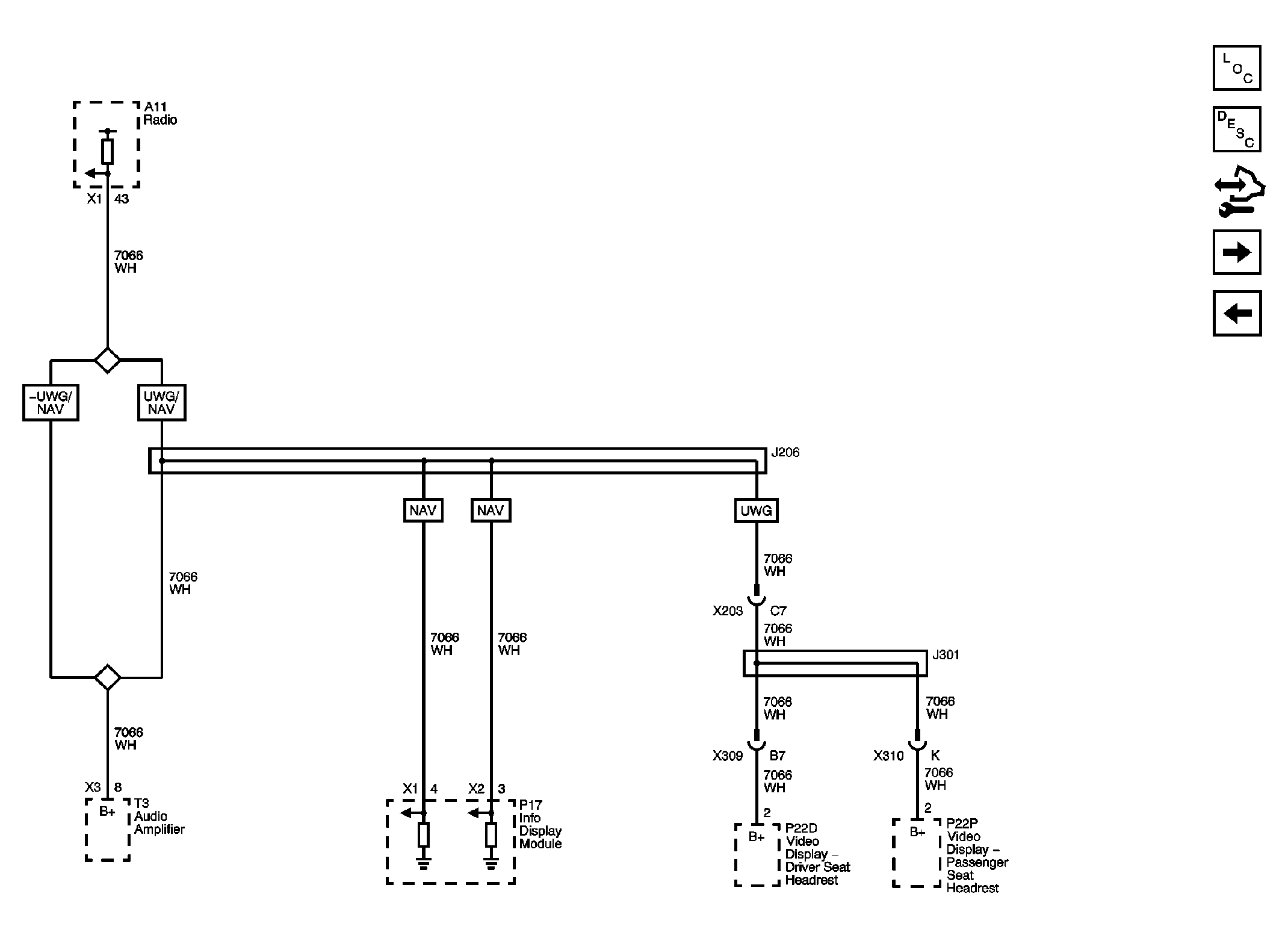
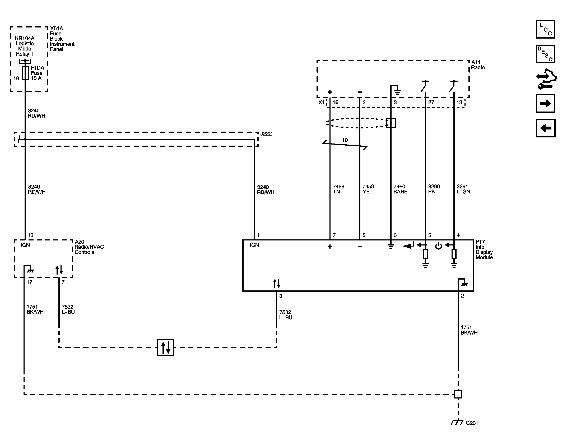
Fig 6: Radio Display With Navigation Circuit Schematic
GM2246637Courtesy of GENERAL MOTORS CORP.
Fig 7: Radio Display Without Navigation Circuit Schematic
GM2246636Courtesy of GENERAL MOTORS CORP.
Fig 8: Remote Device Enable Circuit Schematic
GM2246639Courtesy of GENERAL MOTORS CORP.
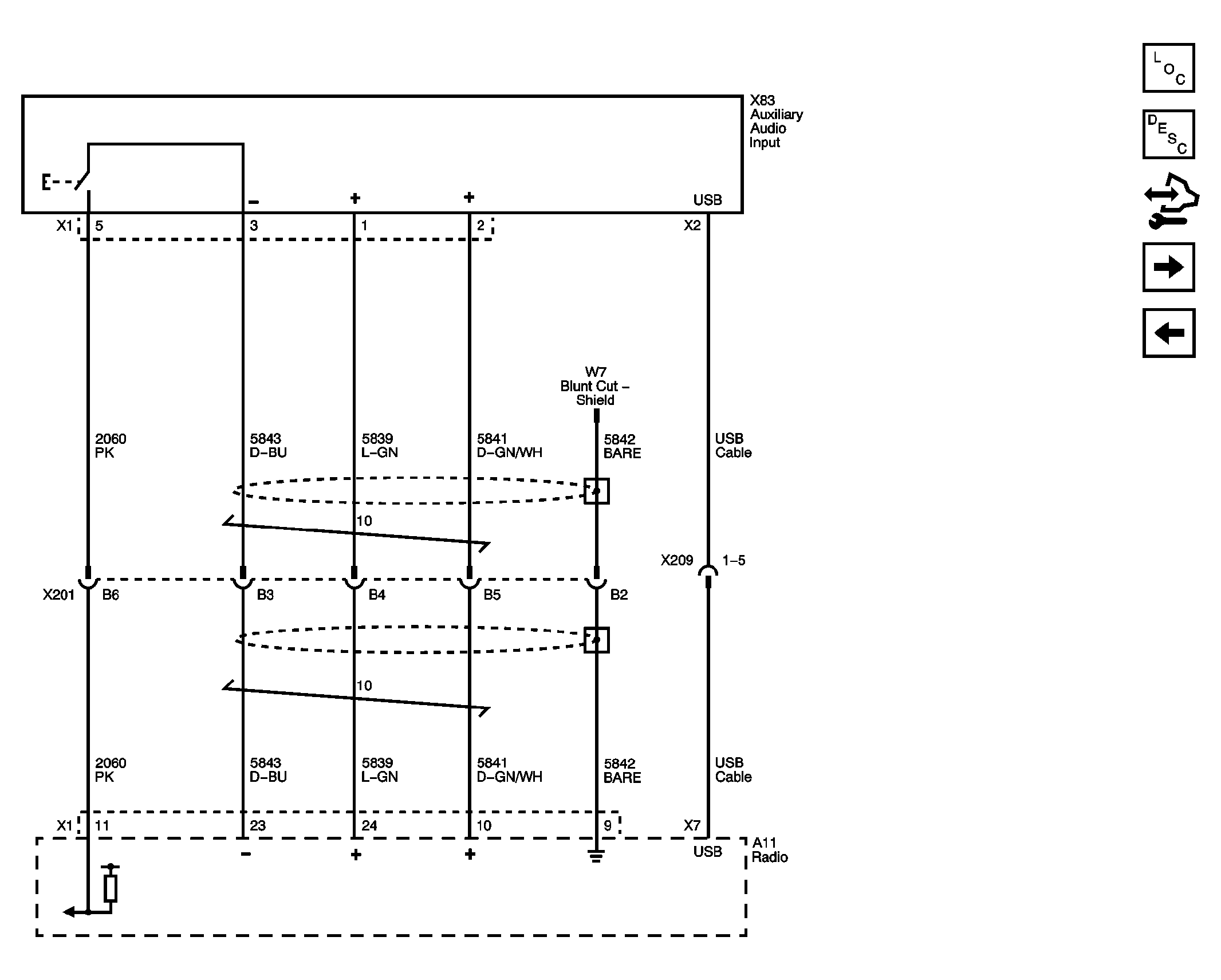
Fig 9: Audio Inputs without Multimedia Player Interface Module Circuit Schematic
GM2381907Courtesy of GENERAL MOTORS CORP.
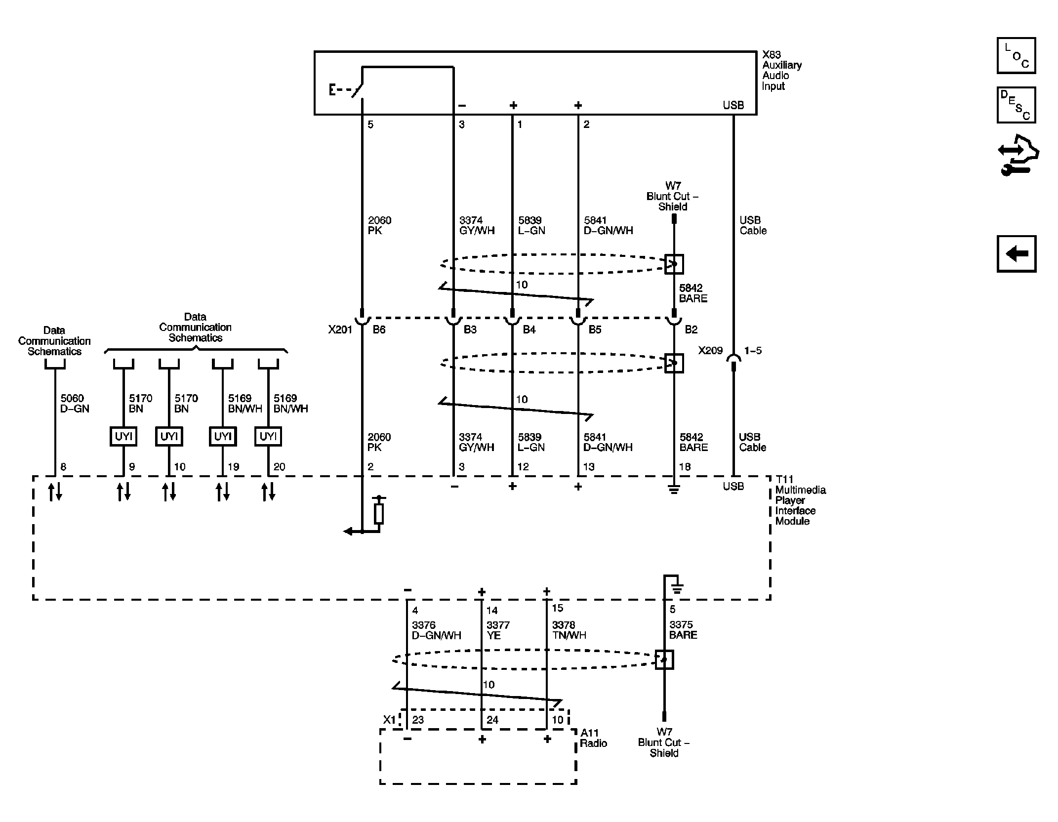
Fig 10: Audio Inputs with Multimedia Player Interface Module Circuit Schematic
GM2381909Courtesy of GENERAL MOTORS CORP.