LEMON Manuals: Even more car manuals for everyone: 1960-2025
Home >> GMC >> 2014 >> Terrain SLE, 4D Utility >> Repair and Diagnosis >> External Pages >> Different car >> Section 64 (Object Detection System) >> Schematic and Routing Diagrams >> Object Detection Schematics
April 5, 2026: LEMON Manuals is launched! Read the announcement.

Object Detection Schematics

WARNING: This page is about a different car, the 2010 GMC Terrain and 2010 Chevrolet Equinox. However, it is still accessible from the selected car via links, so may be relevant.
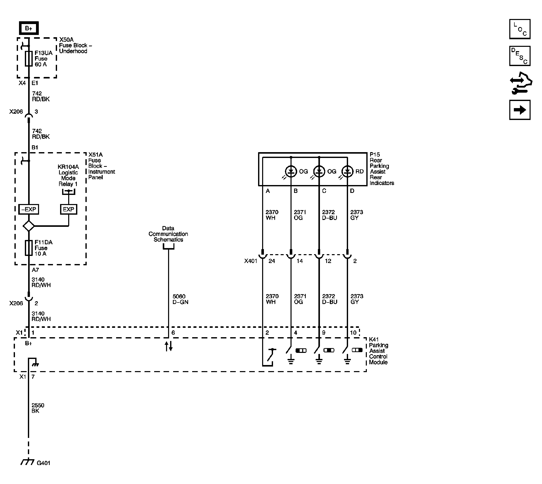
Fig 1: Module Power, Ground, and Telltale Indicators (UD7)
GM2231940Courtesy of GENERAL MOTORS CORP.
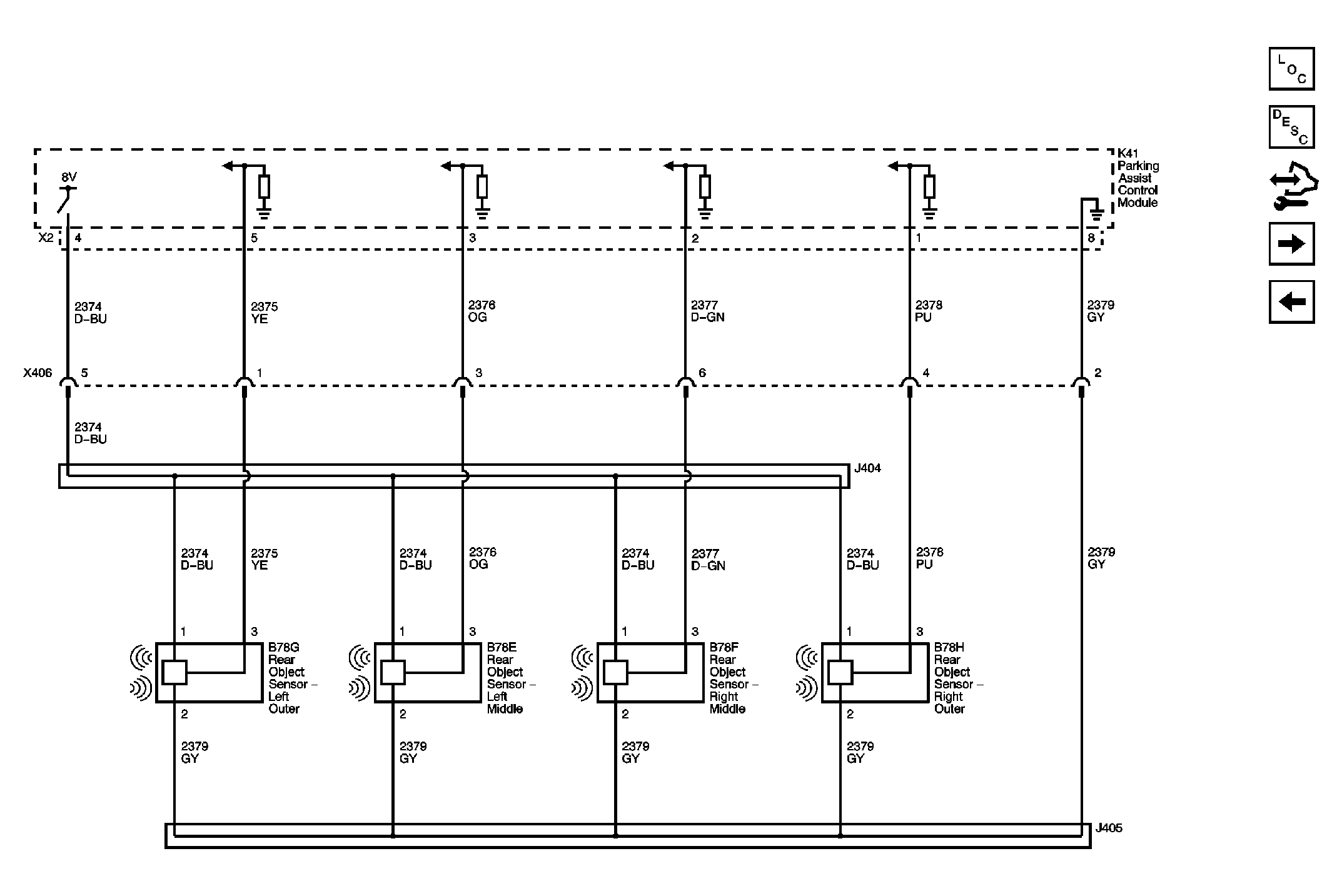
Fig 2: Rear Object Sensors (UD7)
GM2231941Courtesy of GENERAL MOTORS CORP.
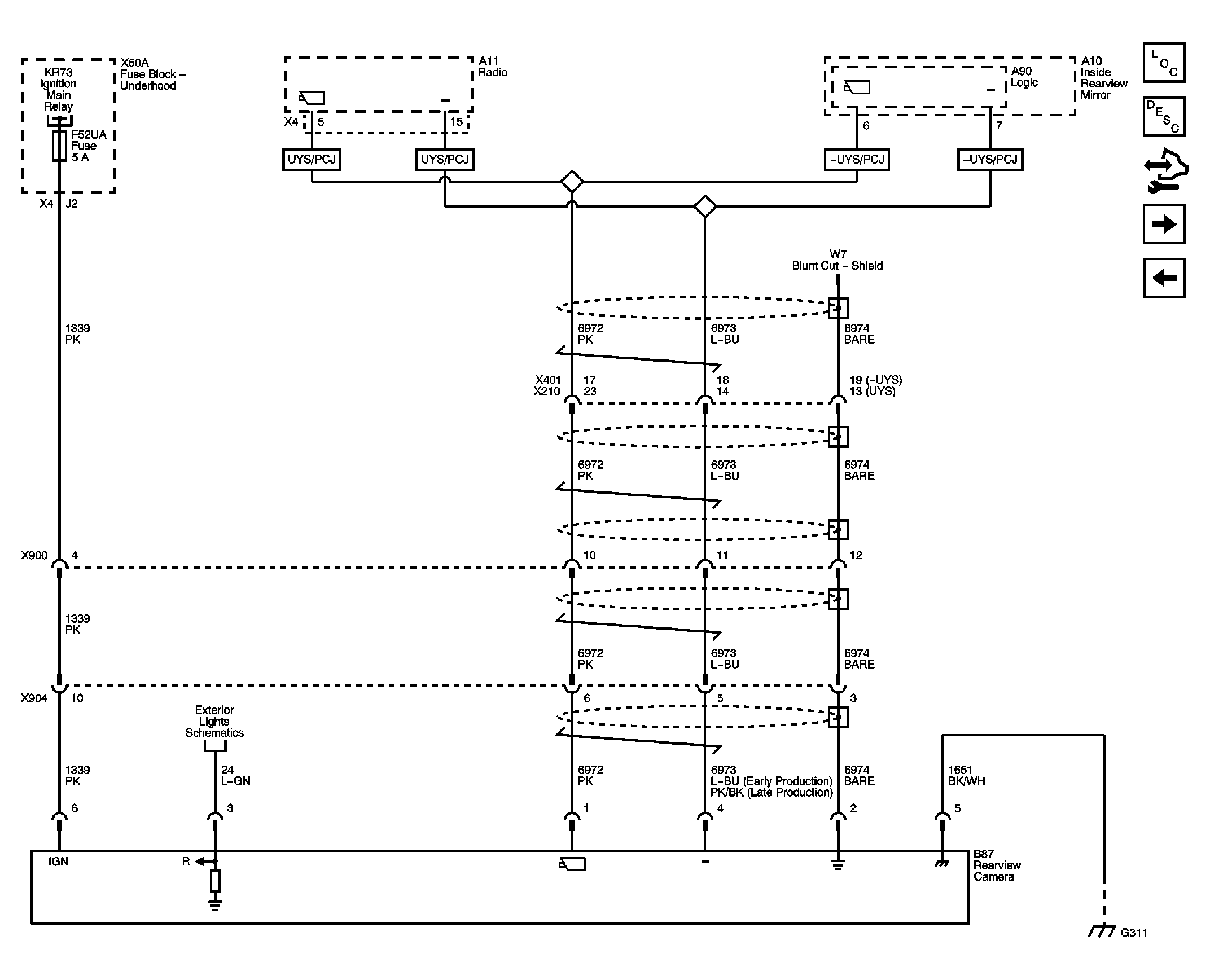
Fig 3: Rearview Camera (UVC)
GM2231942Courtesy of GENERAL MOTORS CORP.