LEMON Manuals: Even more car manuals for everyone: 1960-2025
Home >> Honda >> 2009 >> Pilot EX, 3.5 4 >> Repair and Diagnosis >> Body & Frame >> Seats >> Driver Position Memory System (DPMS) >> Circuit Diagram - Power Seat
April 5, 2026: LEMON Manuals is launched! Read the announcement.

Circuit Diagram - Power Seat

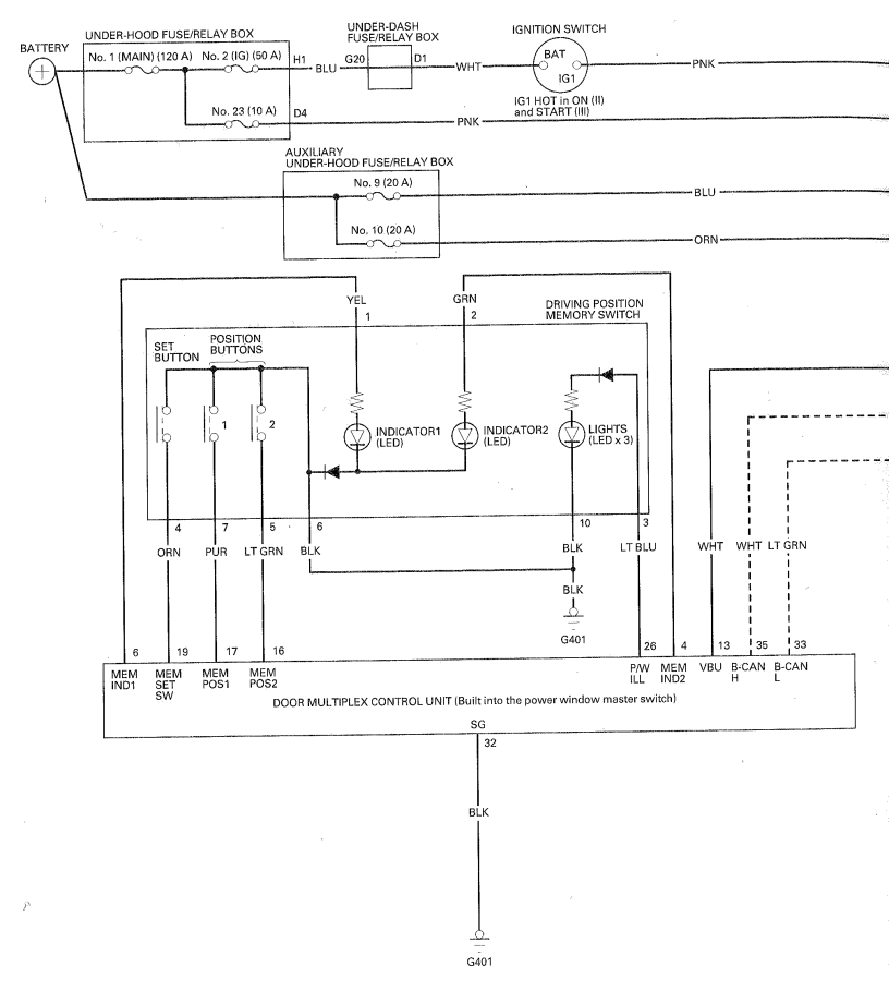
Fig 1: Identifying Power Seat - Circuit Diagram (1 Of 4)
G00511829Courtesy of AMERICAN HONDA MOTOR CO., INC.
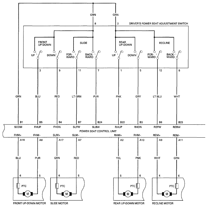
Fig 2: Identifying Power Seat - Circuit Diagram (2 Of 4)
G05966625Courtesy of AMERICAN HONDA MOTOR CO., INC.
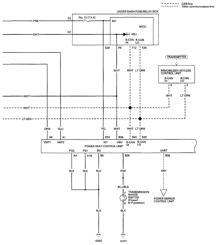
Fig 3: Identifying Power Seat - Circuit Diagram (3 Of 4)
G05966626Courtesy of AMERICAN HONDA MOTOR CO., INC.
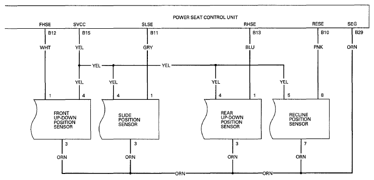
Fig 4: Identifying Power Seat - Circuit Diagram (4 Of 4)
G05966627Courtesy of AMERICAN HONDA MOTOR CO., INC.