LEMON Manuals: Even more car manuals for everyone: 1960-2025
Home >> Honda >> 2021 >> Pilot Elite >> Repair and Diagnosis >> Transmission >> Automatic Trans >> Automatic Transaxle - Advanced Diagnostics >> Advanced Diagnostics >> DTC P0936
April 5, 2026: LEMON Manuals is launched! Read the announcement.

DTC P0936

DTC P0936:  Hydraulic Pressure Sensor Circuit Intermittent

General Description 

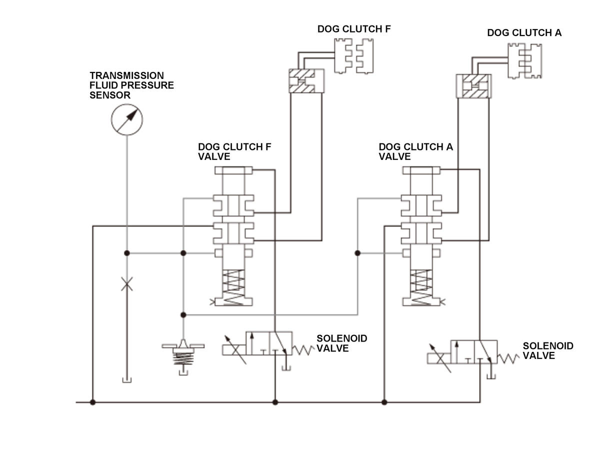
GHH305123Courtesy of HONDA, U.S.A., INC.

The transmission control module (TCM) monitors the hydraulic pressure detected by the transmission fluid pressure sensor when dog clutch A and dog clutch F are not engaged. If the detected hydraulic pressure of the transmission fluid pressure sensor is a specified value for a specified duration when dog clutch A and dog clutch F are not engaged, the TCM detects a malfunction and stores a DTC.

Monitor Execution, Sequence, Duration, DTC Type 

Execution Continuous
Sequence None
Duration 1 second or more
DTC Type One drive cycle, MIL on, A/T gear position indicator blinks

Enable Conditions 

Condition Minimum Maximum
Engine speed [Engine Speed] 430 rpm -

[ ]: HDS Parameter

Malfunction Threshold 

The transmission fluid pressure sensor detects a hydraulic pressure of 1, 000 kPa (10.20 kgf/cm2 , 146 psi) or more or 40 kPa (0.40 kgf/cm2 , 5.8 psi) or less for at least 1 second when dog clutch A and dog clutch F are not engaged.

Possible Cause 

NOTE:

The causes shown may not be a complete list of all potential problems, and it is possible that there may be other causes.

Confirmation Procedure 

Operating Condition 

Start the engine, and wait few seconds.

With the HDS 

None.

Diagnosis Details 

Conditions for setting the DTC 

When a malfunction is detected, the A/T gear position indicator blinks, the MIL comes on, and a Pending DTC, a Confirmed DTC, and the freeze data are stored in the TCM memory.

Conditions for clearing the DTC 

The A/T gear position indicator comes off by turning the vehicle to the OFF (LOCK) mode. The MIL is cleared if the malfunction does not return in three consecutive trips in which the diagnostic runs. The MIL, the Pending DTC, the Confirmed DTC, and the freeze data can be cleared with the scan tool Clear command.