LEMON Manuals: Even more car manuals for everyone: 1960-2025
Home >> Hummer >> 2009 >> H3 L5-3.7L >> Repair and Diagnosis >> Powertrain Management >> Computers and Control Systems >> Fuel Tank Pressure Sensor >> Service and Repair >> Fuel Tank Module Replacement
April 5, 2026: LEMON Manuals is launched! Read the announcement.

Fuel Tank Module Replacement




Fuel Tank Module Replacement

Special Tools

J 45722 Fuel Sender Lock Ring Wrench

Removal Procedure





Caution: Clean all of the following areas before performing any disconnections in order to avoid possible contamination in the system:

* The fuel pipe connections
* The hose connections
* The areas surrounding the connections

1. Remove the fuel tank. Refer to Fuel Tank Replacement (Removal and Replacement).
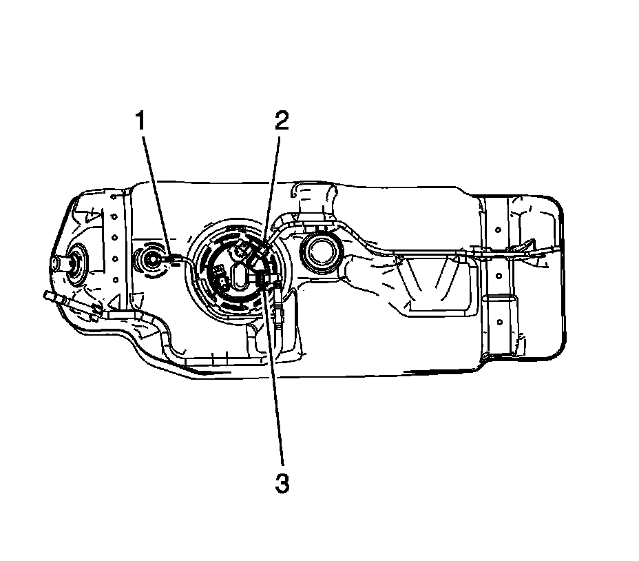
2. Using a flare nut wrench and a back up wrench, disconnect the fuel feed line (2) fitting from the fuel tank module.
3. Disconnect the EVAP vapor line (1) from the fuel tank vent valve.
4. Disconnect the EVAP vapor line (3) quick connect from the fuel tank module. Refer to Plastic Collar Quick Connect Fitting Service (Plastic Collar Quick Connect Fitting Service).
5. Reposition the fuel feed and EVAP lines in order to access the lock ring.





Caution: Avoid damaging the lock ring. Use only J-45722 to prevent damage to the lock ring.

Caution: Do Not handle the fuel sender assembly by the fuel pipes. The amount of leverage generated by handling the fuel pipes could damage the joints.

Note: Do NOT use impact tools. Significant force will be required to release the lock ring. The use of a hammer and screwdriver is not recommended. Secure the fuel tank in order to prevent fuel tank rotation.

6. Use the J 45722 and a long breaker-bar in order to unlock the fuel sender lock ring. Turn the J 45722 fuel sender lock ring in a counterclockwise direction.
7. Remove the cam lock ring from the fuel tank.




8. Raise the fuel tank module upward far enough to access the vapor line quick connect under the module cover.
9. Disconnect the vapor line quick connect (1) from the fuel tank module. Refer Plastic Collar Quick Connect Fitting Service (Plastic Collar Quick Connect Fitting Service).




10. Tilt the module (2), to allow the fuel level sensor arm and float to clear the fuel tank module opening.
11. Remove the fuel tank module from the fuel tank.
12. Remove the fuel tank module seal. Do not reuse the seal.

Warning

Drain the fuel from the fuel sender assembly into an approved container in order to reduce the risk of fire and personal injury. Never store the fuel in an open container

13. Clean the fuel module sealing surfaces.





Note:
* Some lock ring were manufactured with DO NOT REUSE stamped into them. These lock rings may be reused if they are not damaged or warped.
* Inspect the lock ring for damage due to improper removal or installation procedures. If damage is found, install a NEW lock ring.
* Check the lock ring for flatness.

14. Place the lock ring on a flat surface. Measure the clearance between to lock ring and the flat surface using a feeler gage at 7 points.
15. If the warpage is less than 0.41 mm (0.016 in), the lock ring does not require replacement.
16. If the warpage is greater than 0.41 mm (0.016 in), the lock ring must be replaced.

Installation Procedure

1. Clean any contamination from the male pipe ends of the fuel tank module.





Warning

In order to reduce the risk of fire and personal injury that may result from a fuel leak, always replace the fuel sender gasket when reinstalling the fuel sender assembly.

2. Place the new fuel tank module seal on the fuel tank.
3. Insert the module (2) into the fuel tank allowing the fuel level sensor arm and float to clear module opening.
4. Lower the module (2) downward into the fuel tank.




5. Connect the vapor line quick connect (1) to the fuel tank module. Refer Plastic Collar Quick Connect Fitting Service (Plastic Collar Quick Connect Fitting Service).
6. Press the fuel tank module downward, aligning the locator tang with the locator notch in the fuel tank.
7. Position the cam lock ring to the fuel tank





Note: Always replace the fuel sender seal when installing the fuel sender assembly. Replace the lock ring if necessary. Do not apply any type of lubrication in the seal groove.

Ensure the lock ring is installed with the correct side facing upward. A correctly installed lock ring will only turn in a clockwise direction.

8. Use the J 45722 in order to install the fuel sender lock ring. Turn the fuel sender lock ring in a clockwise direction.




9. Position the fuel feed and EVAP lines to the module.
10. Connect the EVAP vapor line (1) to the fuel tank vent valve.
11. Connect the EVAP vapor line (3) quick connect to the fuel tank module. Refer to Plastic Collar Quick Connect Fitting Service (Plastic Collar Quick Connect Fitting Service).

Caution: Refer to Fastener Caution (Fastener Caution).

12. Using a flare nut wrench and a back up wrench, connect the fuel feed line (2) fitting to the fuel tank module.

Tighten the fitting to 30 Nm (22 lb ft).

13. Install the fuel tank. Refer to Fuel Tank Replacement (Removal and Replacement).