LEMON Manuals: Even more car manuals for everyone: 1960-2025
Home >> Hyundai >> 2017 >> Sonata Plug-In Hybrid >> Repair and Diagnosis >> Transmission >> Transmission Control Systems >> Automatic Transaxle Control System (PHEV) >> Inhibitor Switch >> Repair Procedures >> Inspection >> Inspection flow
April 5, 2026: LEMON Manuals is launched! Read the announcement.

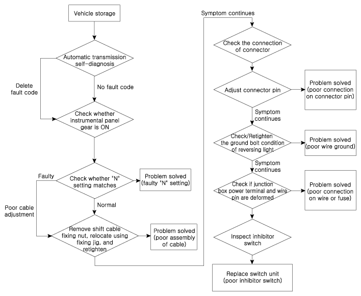
Inspection flow

Fig 1: Inhibitor Switch Inspection Flowchart
G11631350Courtesy of HYUNDAI MOTOR AMERICA