LEMON Manuals: Even more car manuals for everyone: 1960-2025
Home >> Hyundai >> 2021 >> Veloster N Automatic DCT Trans >> Repair and Diagnosis >> Transmission >> Transmission Control Systems >> Dual Clutch Control System >> Position Switch >> Repair Procedures >> Inspection >> Inspection flow
April 5, 2026: LEMON Manuals is launched! Read the announcement.

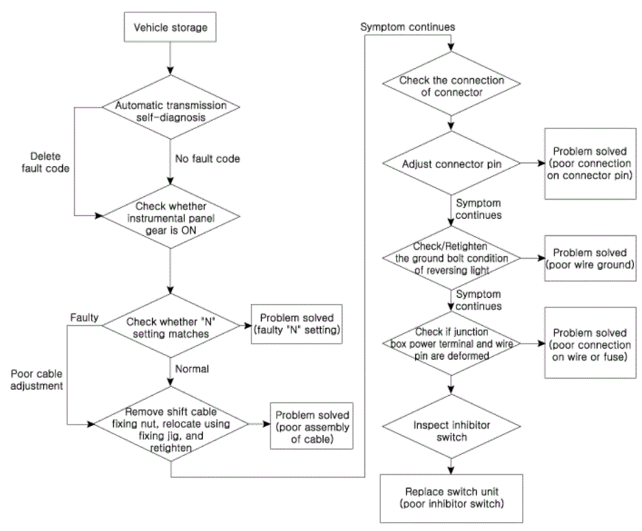
Inspection flow

G15474943Courtesy of HYUNDAI MOTOR AMERICA